徐州医科大学2023年江苏省本科招生计划
院校招生办公室
发布日期:2023年6月18日
徐州医科大学2023年江苏省本科招生计划(代码1223)
普通类(物理等科目类)
普通类(历史等科目类)
普通类(物理等科目类)
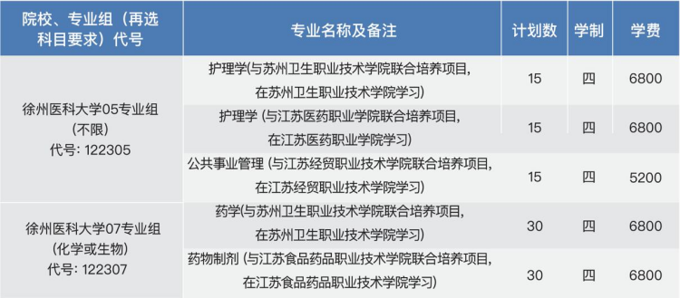
联合培养项目
以下专业为高职与普通本科联合培养项目,在联合培养高职院校学习,毕业后颁发徐州医科大学文凭(标注办学类型和学习形式)
普通类(物理等科目类)
普通类(历史等科目类)
徐州医科大学2023年江苏省外本科招生计划
招生工作办公室
2023年6月18日





