南京体育学院-2024年本科招生简章
院校招生办公室
发布日期:2024年5月14日
一、学校概况
南京体育学院始建于1956年,是江苏省体育局和江苏省教育厅共管的全省唯一一所体育高等学府。学校坐落于古都南京,现有灵谷寺、仙林、五棵松三个校区,总占地面积1100余亩。灵谷寺校区位于国家5A级钟山名胜风景区、1931年落成的中央体育场旧址,历史底蕴深厚,自然风景优美。
学校传承中华体育文脉,坚守“严和朴实”校训精神,在长期的办学实践中,探索形成了独树一帜的教学、训练、科研“三位一体”“南体模式”,先后培养了以栾菊杰、张雨霏等16位奥运冠军、110位世界冠军为代表的竞技体育精英人才和国家体育总局原局长袁伟民、中国羽毛球协会主席张军、中国击剑协会主席王海滨、国际级足球裁判马宁等为代表的数以万计的体育领域专业人才,得到了党和国家领导人、国家体育总局、江苏省委省政府和国际奥委会主席的充分肯定,多次获得国家和省级嘉奖,学校被誉为“世界冠军的摇篮”“体教融合的典范”。
学校现设有体育教育与人文学院、运动训练学院、运动健康学院、体育休闲与产业学院、武术与艺术学院、马克思主义学院等6个高等教育学院。开设有16个本科专业,涉及教育学、文学、管理学、医学、艺术学5个学科门类,拥有体育学一级学科硕士学位授权点和体育、教育、新闻与传播3个硕士专业学位授权点,各类在校生5500余人。连续四期获批江苏高校优势学科建设工程立项单位。拥有国家级一流本科专业5个,江苏高校一流本科专业12个,江苏省产教融合型品牌专业建设点2个,国家级一流本科课程2门,省级一流本科课程18门,省优秀研究生课程5门。获得国家级高等教育教学成果奖3项,省级高等教育教学成果特等奖1项、一等奖6项、二等奖5项,国家体育总局教育教学成果奖二等奖3项、三等奖5项,江苏高校省级优秀基层教学组织1个。建有江苏省高等学校基础课实验教学示范中心建设点1个,省级实验教学与实践教育中心3个,实习实训基地102家,省级产教融合重点基地建设点1个。学生荣获全国高校体育教育专业大学生基本功大赛团体一等奖、“挑战杯”全国大学生创业计划竞赛金奖等。
展望未来,南京体育学院将坚持以习近平新时代中国特色社会主义思想为指导,深入贯彻党的二十大精神,团结带领全校党员干部和师生员工,全面推进内涵式发展、特色化发展、高质量发展,朝着“特色鲜明、走在前列”的高水平体育大学的奋斗目标昂首迈进,为教育强国、体育强国、健康中国建设和中国式现代化江苏新实践作出新的更大贡献。
二、专业简介
(一) 体育教育(师范) 专业
1、培养目标:培养能在中小学及相关教育机构胜任体育教学、课外体育训练和竞赛工作,并能从事体育教学研究、学校体育管理的优秀体育教师。
2、主要课程:运动解剖学、运动生理学、教育学、心理学、体育保健学、项目运动教学与训练、体育教学设计、学校体育学、中小学体育教材教法、专项选修课、体能训练基础、健康教育与健康促进等。
3、修业年限:4年
4、授予学位:教育学学士
5、就业去向:各类中小学校、体育系统担任体育教师、教练员,从事学校体育教学、运动训练、体育科学研究及管理等。
(二)社会体育指导与管理 专业
1、培养目标:培养能从事全民健身指导与服务,体育活动策划、组织与管理,体育市场营销等工作的应用型人才。
2、主要课程:体育概论、运动解剖学、运动生理学、体育心理学、体育社会学、健康教育学、体育科学研究方法、体育管理学、社会体育导论、体育市场营销、健身指导理论与方法、专项技能与理论等。
3、修业年限:4年
4、授予学位:教育学学士
5、就业方向:政府各职能部门、企事业单位、各类体育场馆、健身俱乐部等,从事群众性体育活动的组织管理、咨询指导和教学科研等工作。
(三)体能训练 专业
1、培养目标:培养能够从事竞技体育、大众健康、学校体育、特殊人群和特种行业体能训练的高素质应用型人才。
2、主要课程:运动训练学、运动技能学习与控制、运动功能解剖、体能专项理论与实践、体能教练执教能力、体能康复理论与实践、动作能力发展理论与实践等。
3、修业年限:4年
4、授予学位:教育学学士
5、就业方向:专业运动队体能教练、少儿体适能教练、社会健身指导员、私人健身教练、各级各类学校体育教师、体育科研人员和特殊行业体能训练人才等。
(四)新闻学 专业
1、培养目标:培养能胜任全媒体领域,特别是体育传播领域相关工作的“一专多能”的应用型专业人才。
2、主要课程:中外新闻史、新闻采访、新闻编辑、新闻报道与评论、体育主持与解说艺术、中外优秀体育专著深度报道、体育影视制作、新闻心理学等。
3、修业年限:4年
4、授予学位:文学学士
5、就业去向:体育新闻传播相关工作(比如体育新闻记者、体育主持人、体育新媒体编辑)、体育赛事运营及传播相关工作(如体育转播工作)、体育赛事运营岗位、体育影视行业从业者等。
(五)体育经济与管理 专业
1、培养目标:培养掌握体育产业、体育赛事和体育市场营销策划、运作管理的知识和技能,能够在体育相关领域从事产品设计、活动策划、组织管理等工作的应用型专门人才。
2、主要课程:管理学原理、微观经济学、宏观经济学、会计学原理、财务管理、体育经济学、体育管理学、体育产业概论、体育赛事经营与管理、体育经纪实务、投资项目评估以及体育经济与管理系列实践课程等。
3、修业年限:4年
4、授予学位:管理学学士
5、就业方向:各级体育行政部门、商业性体育赛事组织部门、体育咨询管理公司、健身俱乐部、大型体育场馆、体育事业单位、银行、会计事务所、税务系统、高等院校等。
(六)体育经济与管理(中外合作办学) 专业
1、培养目标:培养掌握体育产业、体育赛事和体育市场营销策划、运作管理的知识和技能,能够在体育相关领域从事产品设计、活动策划、组织管理等工作的应用型专门人才。
2、主要课程:管理学、经济学、财务管理、市场营销学、人力资源管理、体育经济学、体育管理学、体育产业概论、体育场馆管理、体育赛事经营与管理、投资项目评估及体育经济与管理系列实践课程等。
3、修业年限:4年(3+1模式,第四学年赴美国罗克福德大学学习)
4、授予学位:管理学学士、外方合作学校授予相应学士学位(符合外方合作学校授予学位条件者)
5、就业方向:各级体育行政部门、商业性体育赛事组织部门、体育咨询管理公司、健身俱乐部、大型体育场馆、体育事业单位、银行、会计事务所、税务系统、高等院校等。
(七)运动人体科学 专业
1、培养目标:培养掌握现代科学运动理念与技能,具备开展运动机能评定和体质评价等体育科学研究能力,富有创新精神,并具有创业意识,能胜任运动人体科学及相关领域工作并继续深造的专门人才。
2、主要课程:运动解剖学、运动生理学、运动人体科学导论、系统解剖学、人体生理学、运动生物化学、运动营养学、运动监测与恢复、运动生物力学、统计学、教育学、身体运动科学实践、运动处方理论与实践等。
3、修业年限:4年
4、授予学位:教育学学士
5、就业去向:学校(包括体育运动学校)、体育科学研究所、企事业单位、运动训练基地、健身场所、体育健身企业、健康管理机构等,从事运动人体科学教学、科研、健康管理、大众体育健身指导及竞技运动服务等工作。
(八) 运动康复 专业
1、培养目标:培养掌握运动康复的基本理论和技能,能从事运动损伤和运动疾病预防、评估、急救、治疗、康复工作,具有运动医学和体适能特色的高技能人才。
2、主要课程:运动康复导论、医学物理学体育科学研究方法、诊断学基础、医学影像学、临床疾病概要、中医养生康复学、运动推拿学、康复评定学、运动疗法学、运动损伤、运动处方、肌肉骨骼康复等。
3、修业年限:4年
4、授予学位:理学学士
5、就业去向:高水平运动队、运动职业俱乐部、健身俱乐部、养生健康会所、体育健身企业、健康管理机构等。
(九)康复治疗学 专业
1、培养目标:培养具有扎实的现代康复治疗知识和技术,能从事康复治疗相关工作,具有较强体育实践能力的应用型专门人才。
2、主要课程:康复医学导论、康复功能评定学、传统康复治疗学、物理治疗学、作业治疗学、运动损伤与防护、肌肉骨骼康复学、神经康复学、心肺康复学、儿童康复学、康复工程学、慢性疾病运动康复等。
3、修业年限:4年
4、授予学位:理学学士
5、就业去向:卫生部门、民政系统下属的各级医院(包括社区医院、儿童医院、专业康复医院)的康复部门、残联康复机构、老年康复中心、特殊学校、康复器械公司等机构。
(十) 舞蹈表演 专业
1、培养目标:培养具备艺术学、体育学基本理论,掌握舞蹈、体育舞蹈基本技巧,能在学校、文化企事业单位、社会群众文化团体及社会培训机构、健身俱乐部等单位从事舞蹈表演、创编、教育以及艺术活动组织等工作的应用型专门人才。
2、主要课程:舞蹈解剖学、舞蹈生理学、艺术概论、中外舞蹈史、基本乐理、音乐选配与制作、体育舞蹈理论与实践、体育舞蹈专项拓展、芭蕾基训、现代舞基训、舞蹈基本技巧、古典舞身韵、现代舞、民族民间舞、舞蹈编导、剧目表演等。
3、修业年限:4年
4、授予学位:艺术学学士
5、就业方向:学校、文艺团体、厂矿企业、社区及文化传播部门,从事表演、创作、制作、教学、科研、服务和管理等工作。
(十一) 运动训练 专业
1、培养目标:培养掌握现代科学训练理论和方法,胜任专项或体能教练工作的专门人才。
2、主要课程:运动训练学、主修项目理论与实践、运动选材学、运动营养与恢复、运动训练管理学、运动生理学、运动心理学、运动生物力学、教育学、运动竞赛学等。
3、修业年限:4年
4、授予学位:教育学学士
5、就业去向:体育运动学校、各类体育运动俱乐部、各类学校和其他企事业单位等。
(十二)武术与民族传统体育 专业
1、培养目标:培养具有民族传统体育的基础知识和技能,能从事武术、传统体育养生及民族民间体育教学和训练工作的专门人才。
2、主要课程:民族传统体育概论、中国武术史、中国文化概论、武术理论基础、传统体育养生学、中医学基础、专项理论与技术、运动生理学、运动解剖学、运动心理学等。
3、修业年限:4年
4、授予学位:教育学学士
5、就业去向:体育系统、民族传统体育俱乐部、武术学校、健身中心、各类学校和其他企事业单位等。
(十三)休闲体育 专业
1、培养目标:培养德、智、体全面发展,培养具备扎实的体育基础知识和较高的休闲运动技能水平和良好服务意识,能从事运动休闲指导、体育休闲活动的组织管理和体育休闲市场开发与营销等工作的专业人才。
2、主要课程:体育产业概论、休闲学、旅游资源开发与管理、体育休闲娱乐经营操作实务、商业俱乐部管理、康乐体育服务与管理、体育公园(乐园)管理、休闲度假村管理等。
3、修业年限:4年
4、授予学位:教育学学士
5、就业方向:高尔夫会所、休闲度假村、健身休闲俱乐部、星级酒店康乐部、户外与拓展训练机构、体育主题公园、体育旅游公司等。
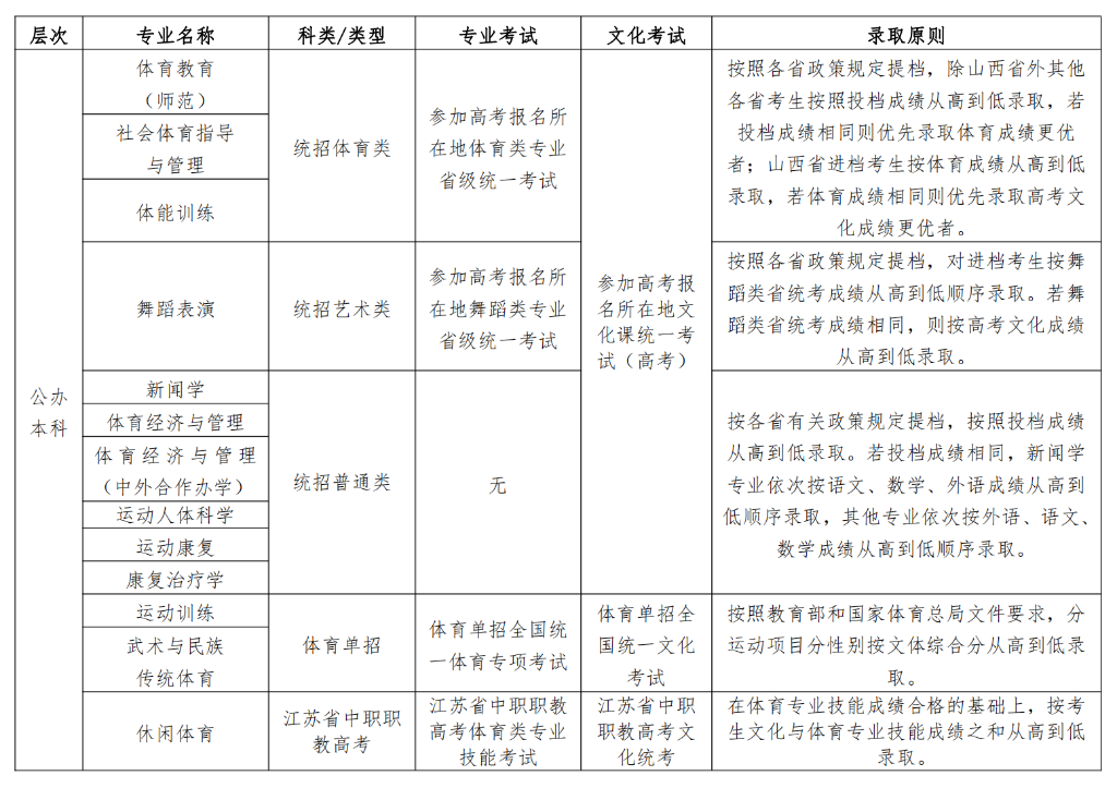
三、招考办法

四、招生计划(2024年)
.png)
学校全称:南京体育学院
学校地址:南京市玄武区灵谷寺路8号、南京市栖霞区仙林大道169号
主管部门:江苏省教育厅、江苏省体育局
办学层次:本科
办学类型:普通高等学校(公办)
招办电话:025-84755150
招办邮箱:zsb@nsi.edu.cn
邮政编码:210014
招生网址:https://zs.nsi.edu.cn





