Top

所在位置:

  • 首页
  • 江苏省高校名单
  • 南京艺术学院
  • 南京艺术学院2024年本科招生江苏省考生报考指南
  • 南京艺术学院
  • 南京艺术学院
  • 南京艺术学院
  • 南京艺术学院

南京艺术学院2024年本科招生江苏省考生报考指南

院校招生办公室

发布日期:2024年4月31日

资料来源: 院校官方网站

返回大學主页



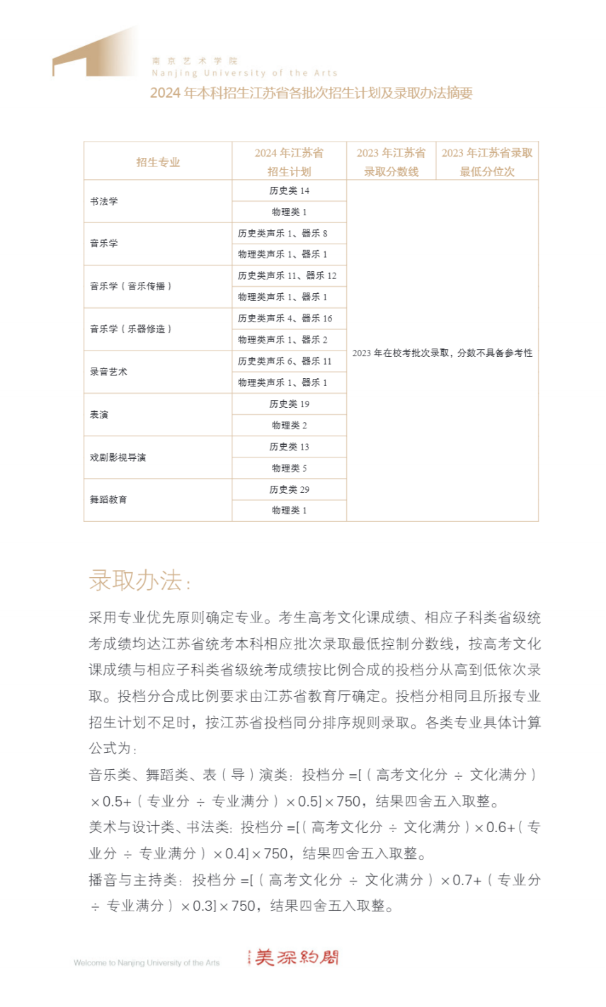
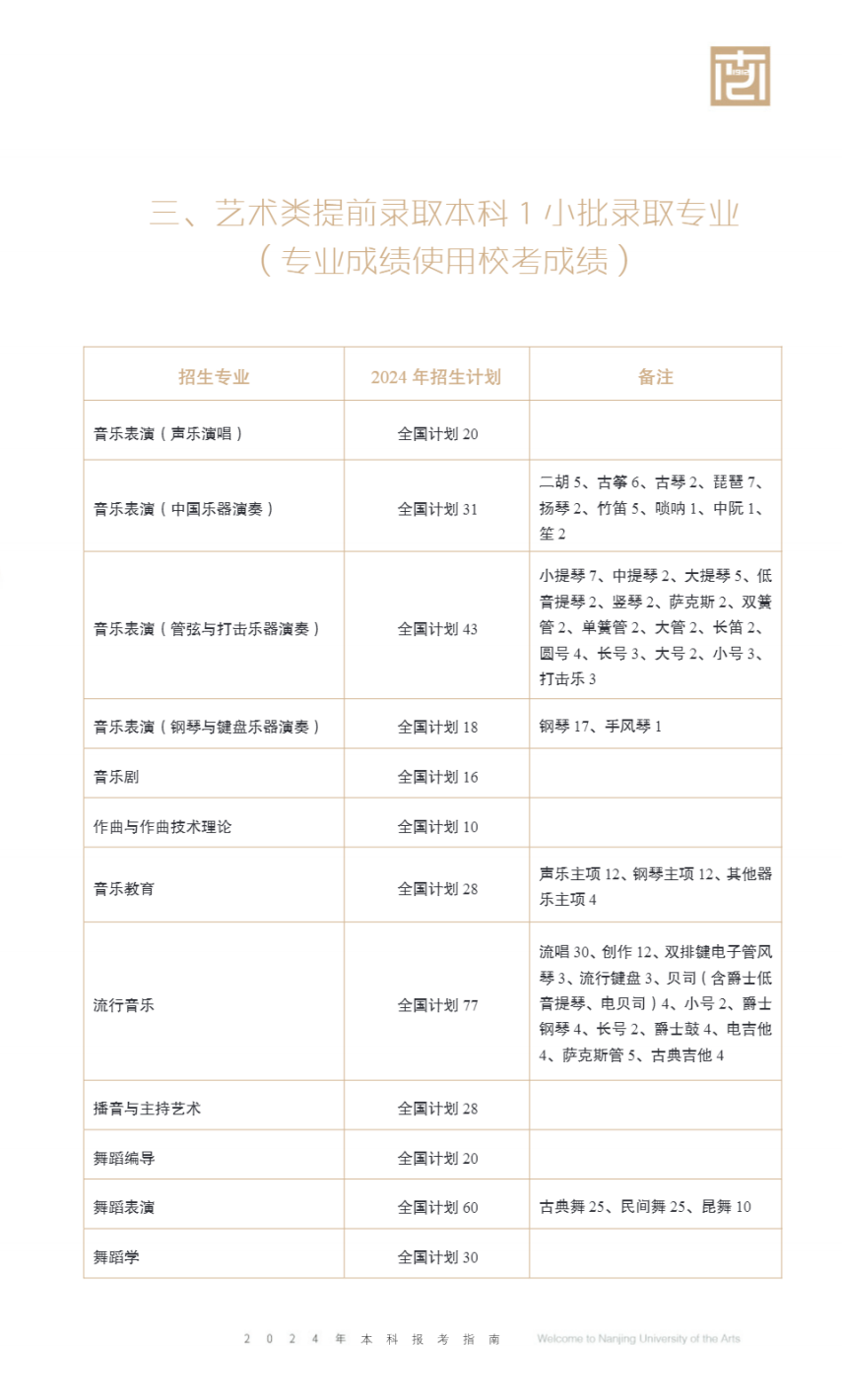
南京艺术学院2024年本科招生江苏省考生报考指南

南京艺术学院2024年本科招生江苏省考生报考指南

南京艺术学院2024年本科招生江苏省考生报考指南

南京艺术学院2024年本科招生江苏省考生报考指南

南京艺术学院2024年本科招生江苏省考生报考指南

南京艺术学院2024年本科招生江苏省考生报考指南

南京艺术学院2024年本科招生江苏省考生报考指南

南京艺术学院2024年本科招生江苏省考生报考指南

附件【南京艺术学院2024年本科招生江苏省考生报考指南.pdf】点击下载或在线观看

招生工作办公室
2024年4月31日


招生简章

2024年 : 南京艺术学院2024年本科招生江苏省考生报考指南

2022年 : 南京艺术学院2022年本科招生简章

流金歲月 「 我的大學 - 我的萬水千山 」

我的大學 - 我的萬水千山

声明(反馈邮箱)
本页引用了院校官网资源,版权归原作者所有。 反馈邮箱: School@ChinaNet.com.cn
南京艺术学院-标识(校名、校徽)


招生公告 · 招生简章 · 招生计划

大学志 * 整理招生信息 *

南京艺术学院-校园风光
我的流金歲月
高考季