Top

所在位置:

  • 首页
  • 江苏省高校名单
  • 西交利物浦大学
  • 西交利物浦大学2022研究生招生简章
  • 西交利物浦大学
  • 西交利物浦大学
  • 西交利物浦大学
  • 西交利物浦大学

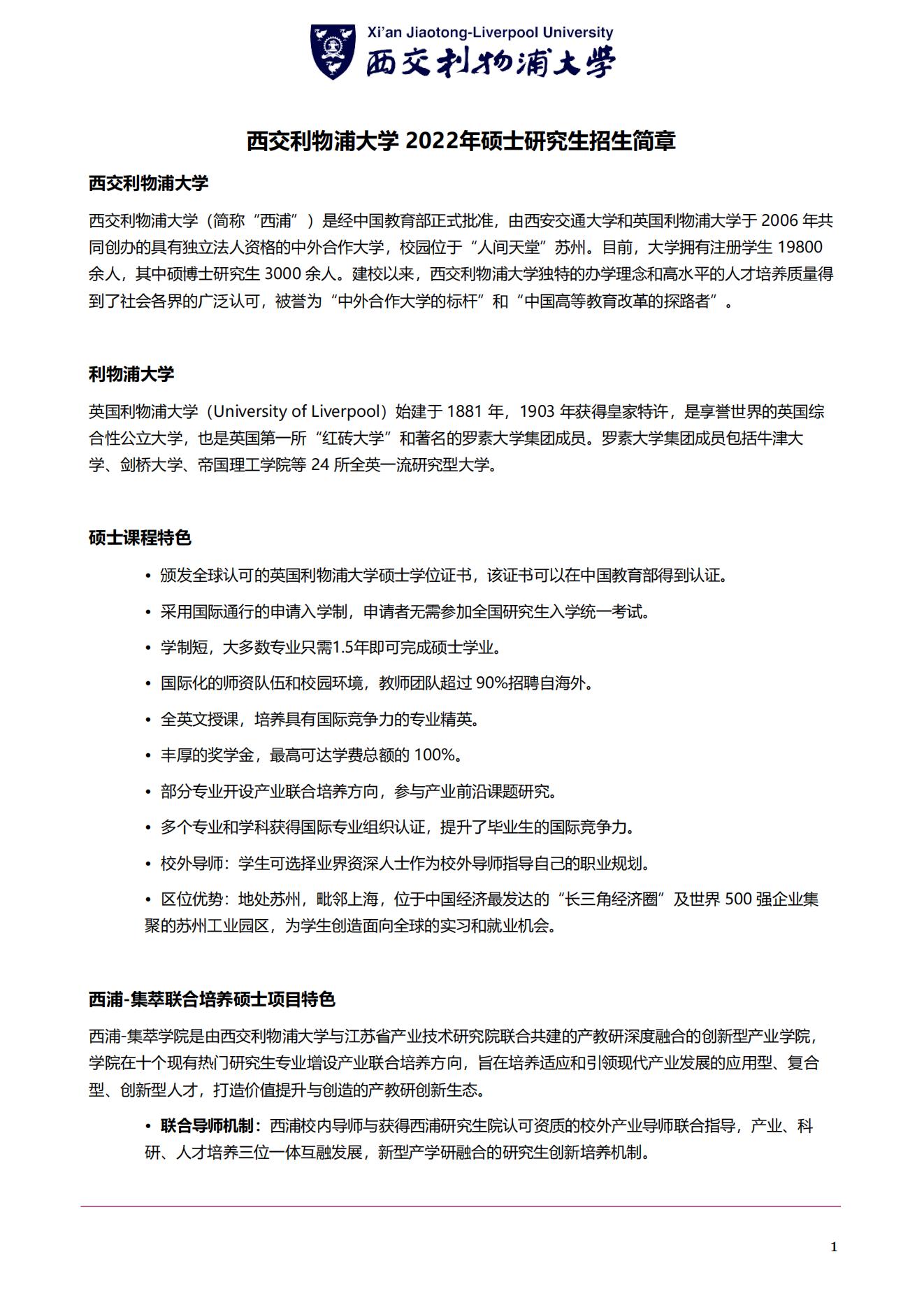
西交利物浦大学2022研究生招生简章

院校招生办公室

发布日期:2022年1月4日

资料来源: 院校官方网站

返回大學主页




招生工作办公室
2022年1月4日


招生简章

2021年 : 2021年招生简章

2022年 : 西交利物浦大学2022研究生招生简章

流金歲月 「 我的大學 - 我的萬水千山 」

我的大學 - 我的萬水千山

声明(反馈邮箱)
本页引用了院校官网资源,版权归原作者所有。 反馈邮箱: School@ChinaNet.com.cn
西交利物浦大学-标识(校名、校徽)


招生公告 · 招生简章 · 招生计划

大学志 * 整理招生信息 *

西交利物浦大学-校园风光
我的流金歲月
高考季