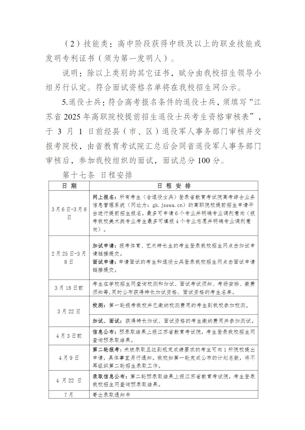
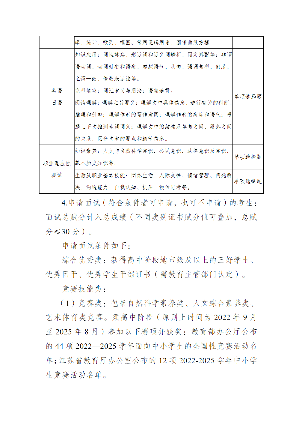
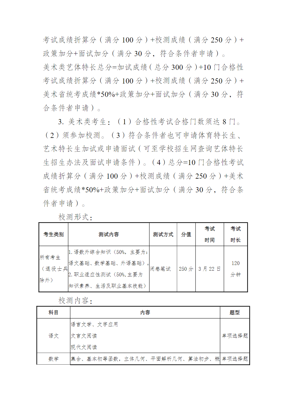
所在位置:
招生简章
2025年 : 常州信息职业技术学院2025年中职职教高考招生章程
2024年 : 常州信息职业技术学院2024年中职职教高考招生章程
2022年 : 常州信息职业技术学院2022年中职职教高考招生章程
2021年 : 常州信息职业技术学院2021年对口单招简章
流金歲月 「 我的大學 - 我的萬水千山 」

所在位置:




招生简章
2025年 : 常州信息职业技术学院2025年中职职教高考招生章程
2024年 : 常州信息职业技术学院2024年中职职教高考招生章程
2022年 : 常州信息职业技术学院2022年中职职教高考招生章程
2021年 : 常州信息职业技术学院2021年对口单招简章



大学志 * 整理招生信息 *