Top

所在位置:

  • 首页
  • 江苏省高校名单
  • 苏州卫生职业技术学院
  • 苏州卫生职业技术学院-2025年提前招生指南
  • 苏州卫生职业技术学院
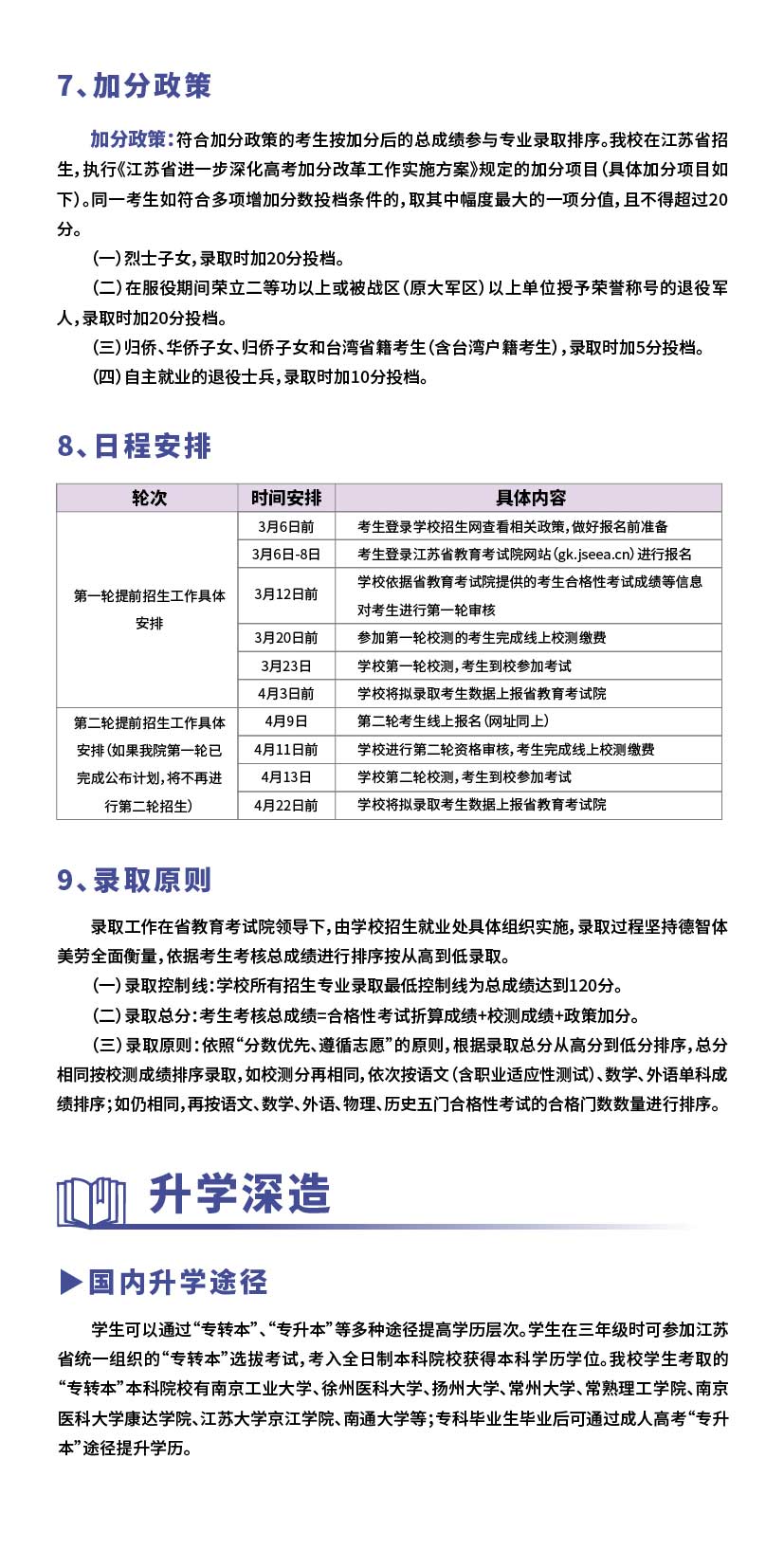
  • 苏州卫生职业技术学院
  • 苏州卫生职业技术学院
  • 苏州卫生职业技术学院

苏州卫生职业技术学院-2025年提前招生指南

院校招生办公室

发布日期:2025年2月12日

资料来源: 院校官方网站

返回大學主页



苏州卫生职业技术学院-2025年提前招生指南

苏州卫生职业技术学院-2025年提前招生指南

苏州卫生职业技术学院-2025年提前招生指南

苏州卫生职业技术学院-2025年提前招生指南

苏州卫生职业技术学院-2025年提前招生指南

苏州卫生职业技术学院-2025年提前招生指南

苏州卫生职业技术学院-2025年提前招生指南

苏州卫生职业技术学院-2025年提前招生指南



招生简章

2025年 : 苏州卫生职业技术学院-2025年提前招生指南

2024年 : 苏州卫生职业技术学院-2024年提前招生简章

2023年 : 苏州卫生职业技术学院-2023年提前招生简章

流金歲月 「 我的大學 - 我的萬水千山 」

我的大學 - 我的萬水千山

声明(反馈邮箱)
本页引用了院校官网资源,版权归原作者所有。 反馈邮箱: School@ChinaNet.com.cn
苏州卫生职业技术学院-标识(校名、校徽)


招生公告 · 招生简章 · 招生计划

大学志 * 整理招生信息 *

苏州卫生职业技术学院-校园风光
我的流金歲月
高考季