Top

所在位置:

  • 首页
  • 江苏省高校名单
  • 江苏建筑职业技术学院
  • 江苏建筑职业技术学院2023年提前招生章程
  • 江苏建筑职业技术学院
  • 江苏建筑职业技术学院
  • 江苏建筑职业技术学院
  • 江苏建筑职业技术学院

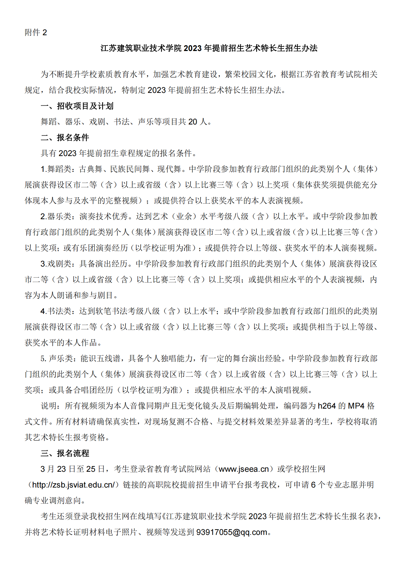
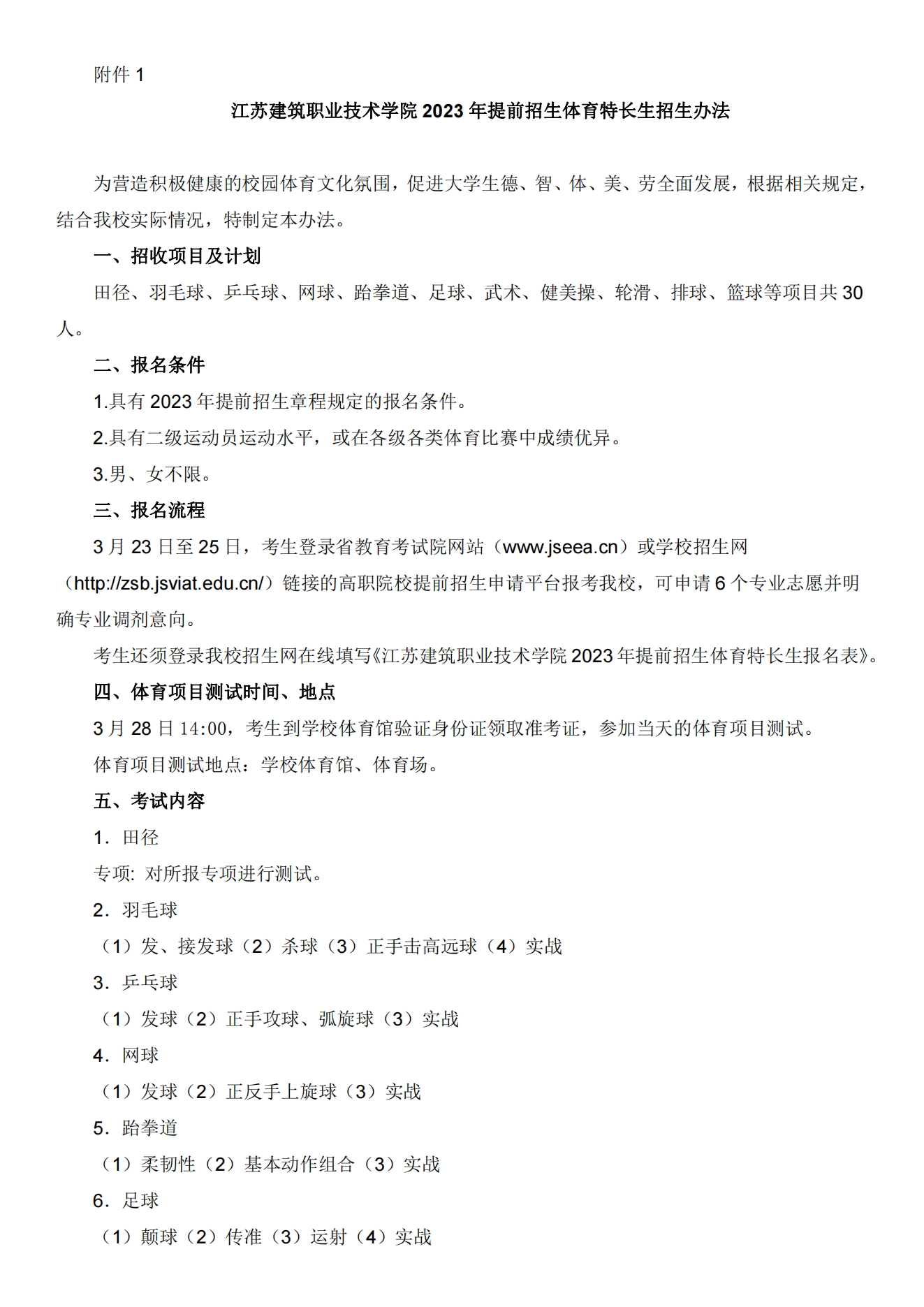
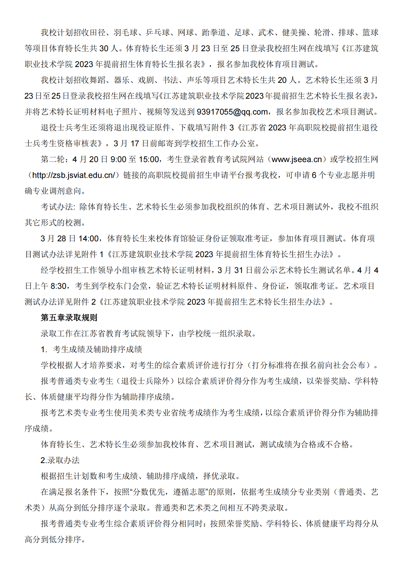
江江苏建筑职业技术学院2023年提前招生章程

院校招生办公室

发布日期:2023年3月6日

资料来源: 院校官方网站

返回大學主页



江苏建筑职业技术学院2023年提前招生章程

江苏建筑职业技术学院2023年提前招生章程

江苏建筑职业技术学院2023年提前招生章程

江苏建筑职业技术学院2023年提前招生章程

江苏建筑职业技术学院2023年提前招生章程

江苏建筑职业技术学院2023年提前招生章程

江苏建筑职业技术学院2023年提前招生章程

江苏建筑职业技术学院2023年提前招生章程

江苏建筑职业技术学院2023年提前招生章程

江苏建筑职业技术学院2023年提前招生章程


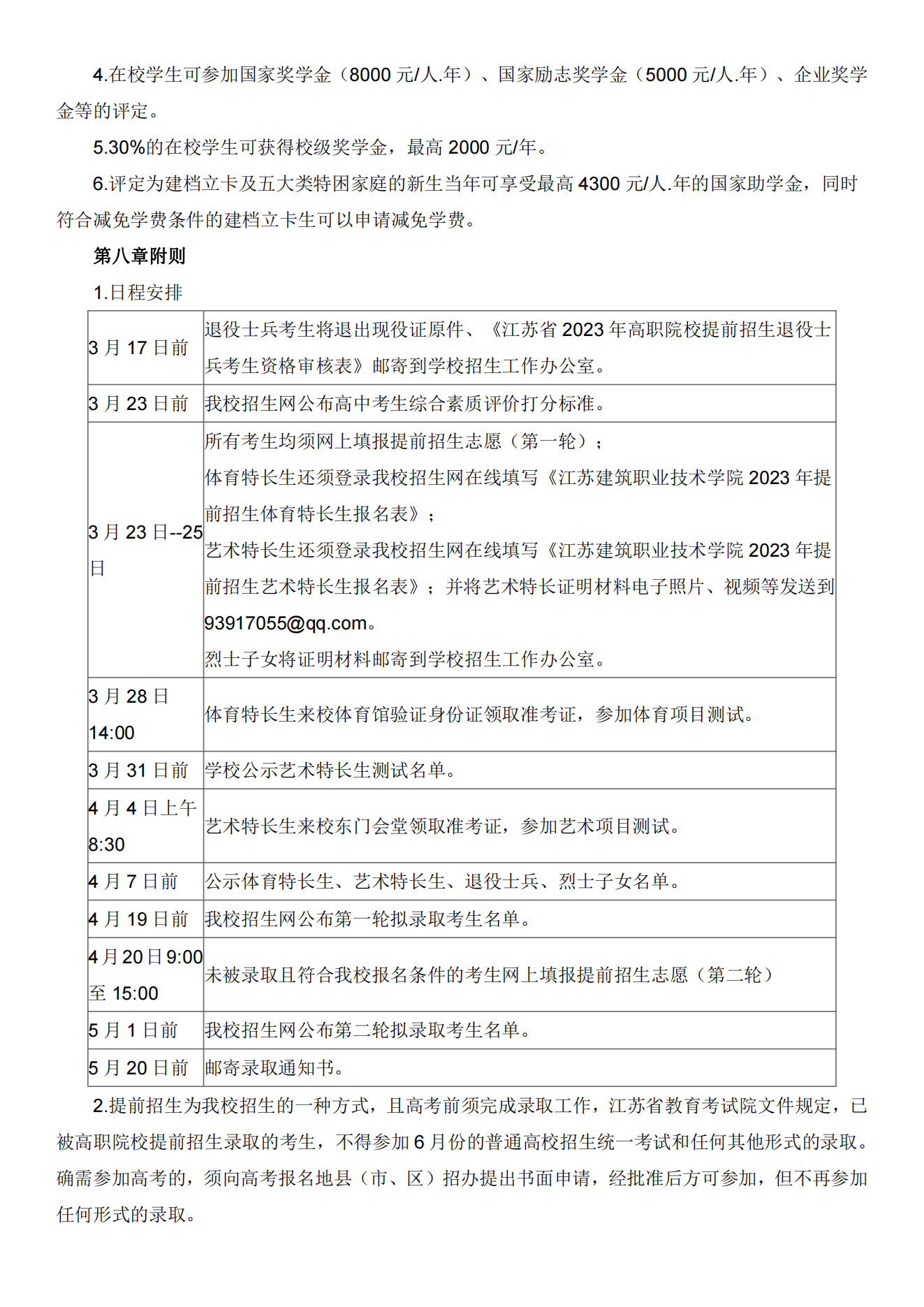
招生工作办公室
2023年3月6日


招生章程

2023年 : 江苏建筑职业技术学院2023年提前招生章程

2021年 : 江苏建筑职业技术学院-2021年招生章程

流金歲月 「 我的大學 - 我的萬水千山 」

我的大學 - 我的萬水千山

声明(反馈邮箱)
本页引用了院校官网资源,版权归原作者所有。 反馈邮箱: School@ChinaNet.com.cn
江苏建筑职业技术学院-标识(校名、校徽)


招生公告 · 招生简章 · 招生计划

大学志 * 整理招生信息 *

江苏建筑职业技术学院-校园风光
我的流金歲月
高考季