所在位置:
招生章程
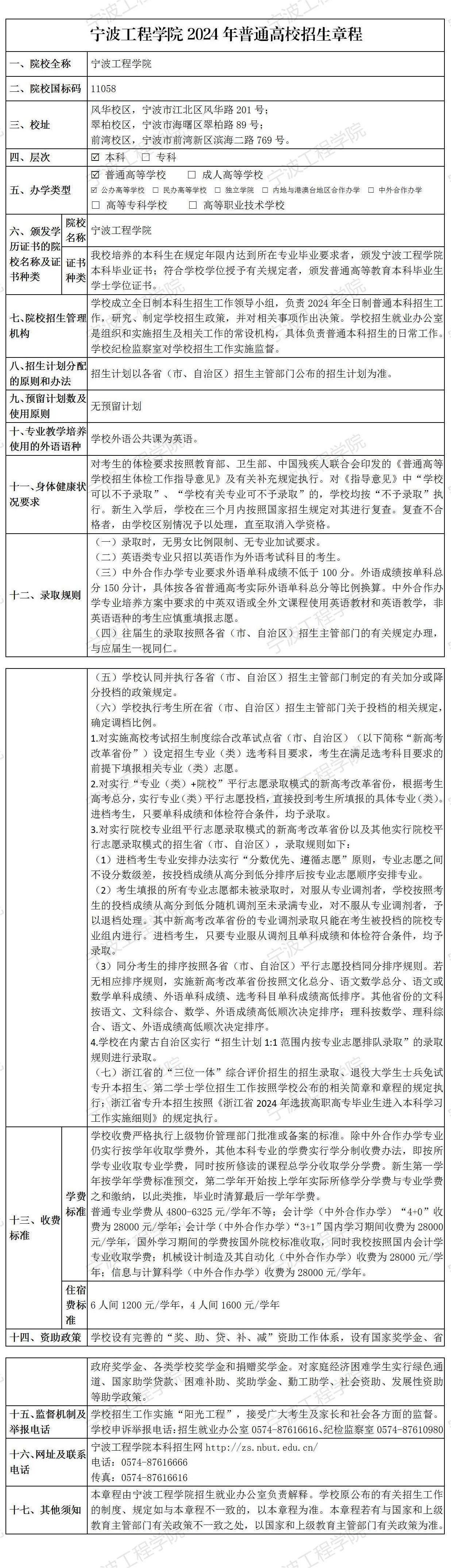
2024年 : 宁波工程学院2024年普通高校招生章程
2024年 : 宁波工程学院2024年三位一体综合评价招生章程
2023年 : 宁波工程学院2023年普通高校招生章程
2022年 : 宁波工程学院2022年普通高校招生章程
2021年 : 宁波工程学院2021年普通本科招生章程
流金歲月 「 我的大學 - 我的萬水千山 」





招生章程
2024年 : 宁波工程学院2024年普通高校招生章程
2024年 : 宁波工程学院2024年三位一体综合评价招生章程
2023年 : 宁波工程学院2023年普通高校招生章程
2022年 : 宁波工程学院2022年普通高校招生章程
2021年 : 宁波工程学院2021年普通本科招生章程



大学志 * 整理招生信息 *