浙江水利水电学院-历史沿革
一部校园简史,浸染了数代人的奋斗心血,
谱写了躬耕不辍、薪火相传的赞歌,
传承一段不朽的历史,开启一个崭新的时代。
发布日期:2024年4月22日
校史,见证着一所学校的过去、现在和未来。它记录着学校的光辉历程,也传承着学校的文化底蕴。让我们铭记过去,珍惜现在,更加努力地开创未来。向着理想,向着远方,我们一路同行。
历史沿革(概):光阴荏苒,日月如梭。数载勠力同心,伴世纪砥砺前行。回首往昔,为有岁月峥嵘;还顾今朝,且以风光旖旎。一部校园简史,浸染了数代人的奋斗心血,谱写了躬耕不辍、薪火相传的赞歌,传承一段不朽的历史,开启一个崭新的时代。
浙江水利水电学院因水而生、以水为名、因水而兴,自诞生以来始终与国家前途、民族命运、水利事业紧密相连。多年以来,学校的规模在扩大、层次在提高、学科在拓展、专业在调整,但是“水利报国”的情怀和追求始终没有变,培养水利水电专业人才的初心和使命始终没有变,“以水育人、以文化人”的办学理念始终没有变,所有这一切连同“博学求实”校训与“自强、务实、尚德、求真”的学校精神,凝结为强大的历史文化基因,深深融入一代又一代水院人的血脉,成为学校育人的思想根基和实践逻辑。
(查看大图:右键在新标签页中打开图片)
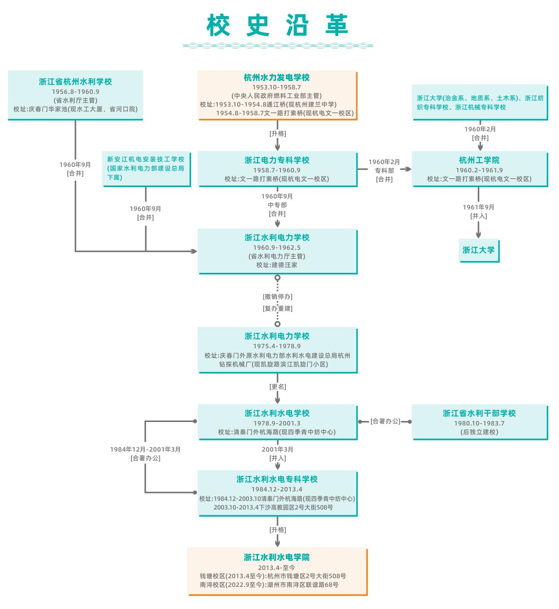
浙江水利水电学院的发展原点是1953年。1953年是国家“第一个五年计划”(1953—1957)的开局之年,“一五计划”着眼加快国民经济的发展,重点就是大力推进工业化和农业现代化。而这两项战略关键需要的就是“水”和“电”。正是在这样的社会发展背景之下,为了给全国各地充实紧缺的水电专业技术人才,中央人民政府燃料工业部成立了北京、长春、杭州、成都四所水力发电学校。
1953年10月,杭州水力发电学校正式成立,团结吸引了一批留苏专家和毕业于清华等名校的教员,为水利水电技术人才培养奠定了重要基础。学校首届招生建筑机械与装备(机械科)、工业企业电气装备(电机科)2个专业,在校生967人,21个班,临时办学地址在通江桥(原杭州工业学校校址,现所在地为杭州建兰中学)。1954年8月,学校搬迁至杭州文一路打索桥的新校舍,占地240亩。当时的几栋老式建筑古朴典雅,后来作为杭州市文物保护单位保存至今(现为杭电文一校区)。1958年7月,杭州水力发电学校升格为浙江电力专科学校,由浙江省水利电力厅主管,学校的发展开始呈现勃勃生机。当时从学校走出去的水电建设科技人才有将近三千人,他们毕业后一律服从国家需要、无怨无悔,从西藏的小电站直至宏伟的长江三峡水利枢纽,全国各地的水电设计研究院、水电建设工程都有水校校友的身影,成为新中国水电建设事业的开创者。以他们为代表的校友老师们为祖国的水利电力事业都做出了重大的贡献。
初创期的学校旧照与南浔校区思源楼
经历了6年多的蓬勃发展,“三年困难时期”(1959-1961年)对当时社会环境的影响不断扩大,全国各地的高校都面临了巨大的发展困境——资源短缺。1960年初,浙江省开始对中等专业(技术)学校进行较大规模的调整——1960年2月,浙江省委下达《关于筹建杭州工学院的决定》,将浙江电力专科学校与浙江大学(冶金系、地质系、土木系)、浙江机械专科学校、浙江纺织专科学校合并,成立杭州工学院,校址仍在文一街。1960年9月,浙江省委又决定拆分出杭州工学院电机系、水利系的中专部(原浙江电力专科学校中专部),与浙江省杭州水利学校、国家水利电力部建设总局下属新安江机电安装技工学校合并,成立浙江水利电力学校,合并后师生近 3000人,由省水利电力厅主管,学校西迁建德汪家。彼时,新安江水电站建设正是如火如荼的时候,汪家成为了电站建设职工的营地之一,距离新安江水电站直线距离不过4.5公里。在建德汪家办学是学校发展史上最为艰苦的时期,校舍就是用的职工营地的棚屋,办学条件极为简陋。但是,相比停办,当时的水校师生为还能在校园中生活而越发坚韧刻苦,除了兼顾学习,还积极参与新安江水电站的建设。1961年8月,杭州工学院并入浙江大学。1962年5月,历史车轮滚滚而来,浙江水利电力学校无奈地撤销停办。历经艰辛波折,这一代教友和校友身上也磨砺出了“无私奉献、坚忍不拔、务实奋进”的水校作风,深厚的水校情节也逐渐生发出“重建”的坚定目标,为学校的后期发展注入了强大的精神力量。
在建德汪家校舍前的毕业合影
艰难方显勇毅,磨砺始得玉成。在学校停办这段时间,一大批教师和校友不断奔走努力,从未放弃重建学校的迫切愿望。在文革末期,浙江省紧缺水利水电专业人才,对省内社会经济发展的生产安全和能源保障都带来了不同程度的影响。1975年4月,浙江省革命委员会批准了浙江水利电力学校恢复重建的申请。学校借用水利电力部水利水电建设总局杭州钻机厂(庆春门外)部分房屋恢复办学。1975年8月,学校招收了120名工农兵学员(学制2年);其中陆地水文专业借丽水林业学校教学点办学,由学校派员专事管理和教育,1977年6月该班学生回杭,同年9月丽水教学点撤销。直到1978年3月,学校迁入了杭州市清泰门外新校舍(杭海路),总占地面积54.6 亩,办学条件得到了明显改善;同年9月,学校更名为浙江水利水电学校。随着改革开放的春风拂来,整个社会环境、经济发展都得到了显著的改善,为了进一步匹配社会经济发展需求,学校也加快了提升办学层次的步伐。1984年12月,经浙江省人民政府批准,正式建立浙江水利水电专科学校,并与浙江水利水电学校合署办学。在这期间,学校始终坚持应用型发展道路,不断彰显以水育人、以文化人的办学特色,为全省各地培养了大批水利水电急需人才。当时那批校友都已经成长为全省各地的水利水电行业骨干,全省各市县区水利部门、水利水电企业都能找到大量的校友身影,并且都在关键岗位上发挥着重要作用,被誉为“浙江水利水电人才培养的摇篮”。
杭海路校区校门
学校建校50周年校庆之际,时任浙江省委书记习近平同志发来贺信,嘱咐学校“为建设高质量、有特色的水利水电学校而努力奋斗”。学校在习近平总书记“贺信精神”的引领下开启了新的发展阶段。2003年10月,学校整体搬迁到下沙大学城,办学空间的拓展助推事业快速发展,学校获评教育部专科教学质量评估优秀学校。2013年,学校正式升格为浙江水利水电学院。此后,学校迈入了水利部和浙江省政府共建高校行列,成功入选了浙江省应用型试点示范建设高校;获评“全国文明单位”“全国文明校园”称号,成为全省唯一一所“双文明”高校。2020年11月学校南浔校区启动建设,总投资25亿元,总占地面积约1471亩。南浔校区在不到两年的时间,完成了从湖塘湿地到现代化大学校园的完美蜕变。2022年9月,南浔校区正式启用,迎来了第一批4700名新生;2023年9月,随着5000多名新水院人的加入,南浔校区已经成长为“万人校区”。
当下,浙江水利水电学院牢记习近平总书记的殷殷嘱托,正以“贺信精神”为根本遵循,坚守水利水电办学初心,坚持应用型办学定位,坚持高质量有特色发展方向,锚定高水平应用型大学建设目标不动摇,深入实施人才强校战略,积极构建水院共同体和“一校两区”发展新格局,奋力推进学校高质量有特色发展不断取得新进展新成效。
钱塘江畔弄潮生 太湖之滨乘风起
【前史溯源】
浙江水利水电学院初创阶段的重要基础是1950年3月成立的浙江工业干部学校。在中央关于“整顿和发展中等技术教育、实行专业化办学”的指示下,1952年全国院校进入大调整时期,浙江工业干部学校在拆分出纺织科、土木科后,于1952年10月转设为杭州工业学校。1953年8月,杭州工业学校相继拆分出化工科成立杭州化学工业学校;拆分出的机械科、电机科,由中央人民政府燃料工业部主管,成立了杭州水力发电学校,拉开了浙江水利水电学院的发展大幕。
「 大学志 」转载于院校官网
2024年4月22日




