Top

所在位置:

  • 首页
  • 浙江省高校名单
  • 衢州学院
  • 衢州学院2022年专升本招生计划
  • 衢州学院
  • 衢州学院
  • 衢州学院
  • 衢州学院

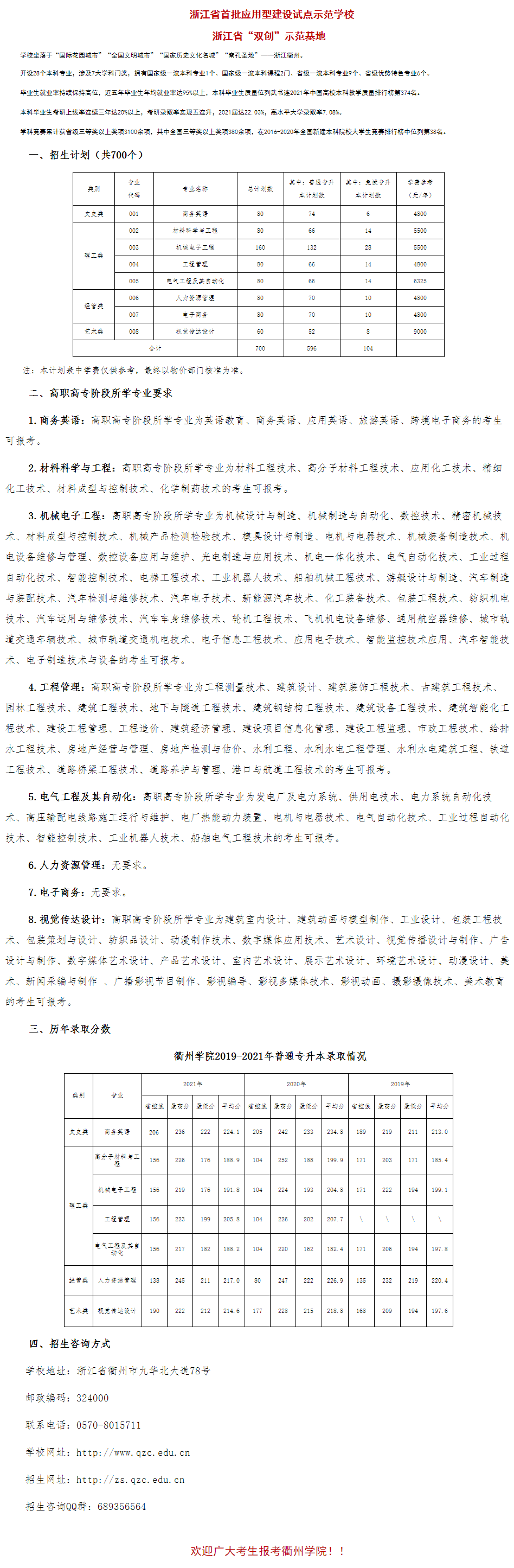
衢州学院2022年专升本招生计划

院校招生办公室

发布日期:2022年2月17日

资料来源: 院校官方网站

返回大學主页




招生工作办公室
2022年2月17日


招生章程

2022年 : 衢州学院2022年高职分省分专业招生计划表

2022年 : 衢州学院2022年本科分省分专业招生计划表

2022年 : 衢州学院2022年专升本招生计划

流金歲月 「 我的大學 - 我的萬水千山 」

我的大學 - 我的萬水千山

声明(反馈邮箱)
本页引用了院校官网资源,版权归原作者所有。 反馈邮箱: School@ChinaNet.com.cn
衢州学院-标识(校名、校徽)


招生公告 · 招生简章 · 招生计划

大学志 * 整理招生信息 *

衢州学院-校园风光
我的流金歲月
高考季