浙江传媒学院
2026年招生简章( 招生指南图文版 )
院校招生办公室
发布日期:2026年5月20日






















院校招生办公室


















招生简章
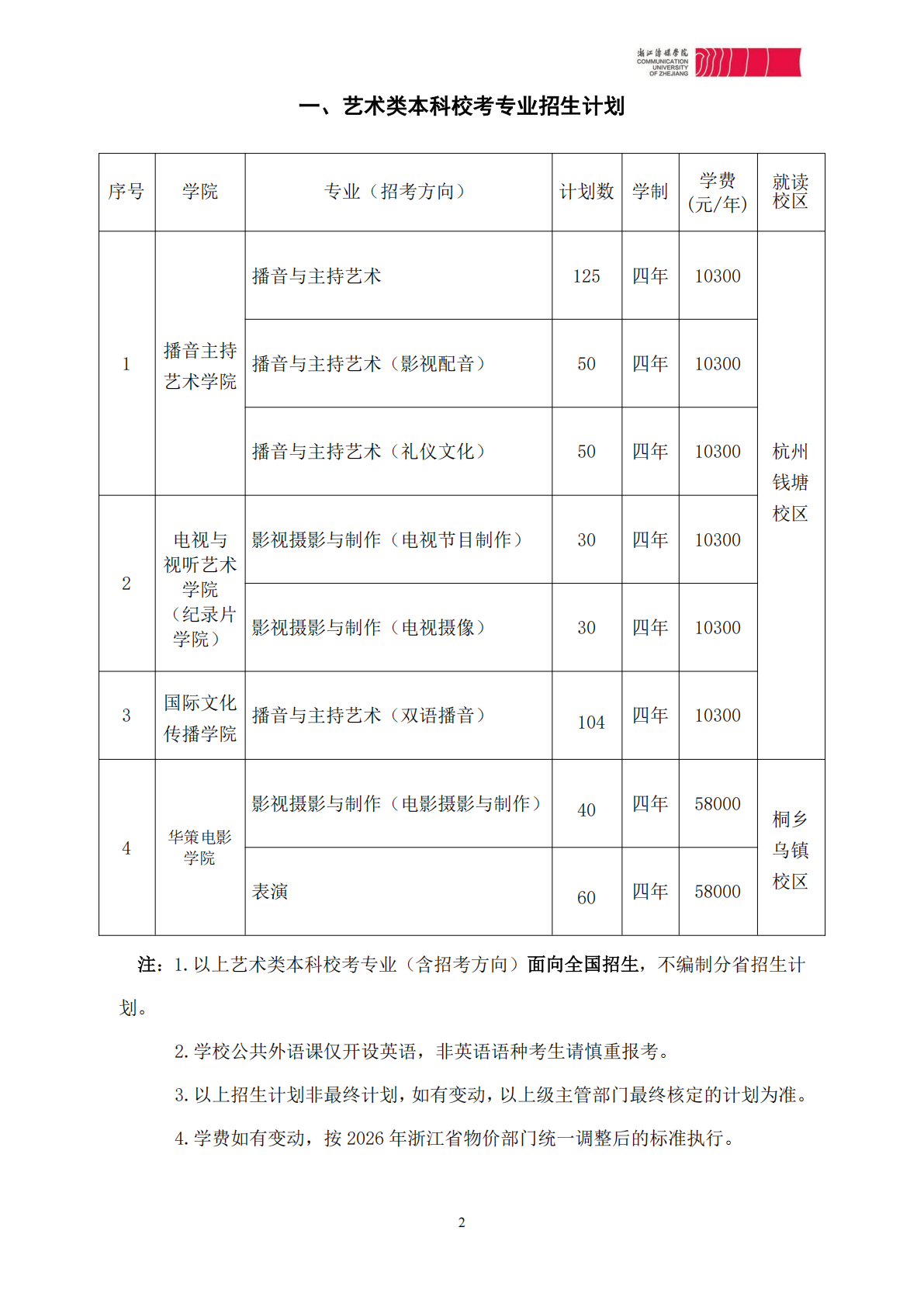
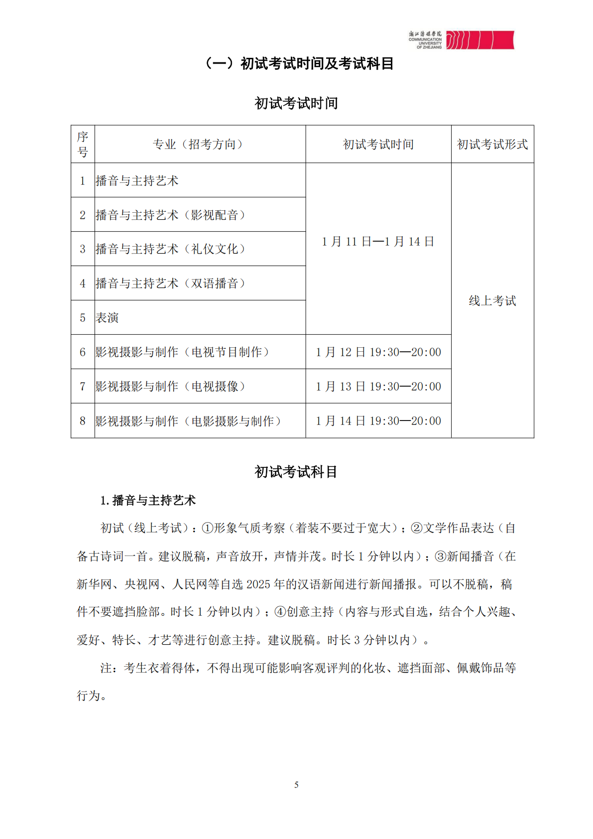
2026年 : 浙江传媒学院2026年艺术类本科校考专业招生简章
2026年 : 浙江传媒学院2026年免试招收台湾地区高中毕业生简章
2026年 : 浙江传媒学院2026年招收澳门保送生简章
2026年 : 浙江传媒学院2026年招收香港中学文凭考试学生简章
2025年 : 浙江传媒学院2025年免试招收台湾地区高中毕业生简章
2024年 : 浙江傳媒學院2024年免試招收臺灣地區高中畢業生簡章
2023年 : 浙江传媒学院-2023年招生简章
2022年 : 浙江传媒学院-2022年招生简章
2021年 : 浙江传媒学院-2021年招生简章



大学志 * 整理招生信息 *