所在位置:
招生章程
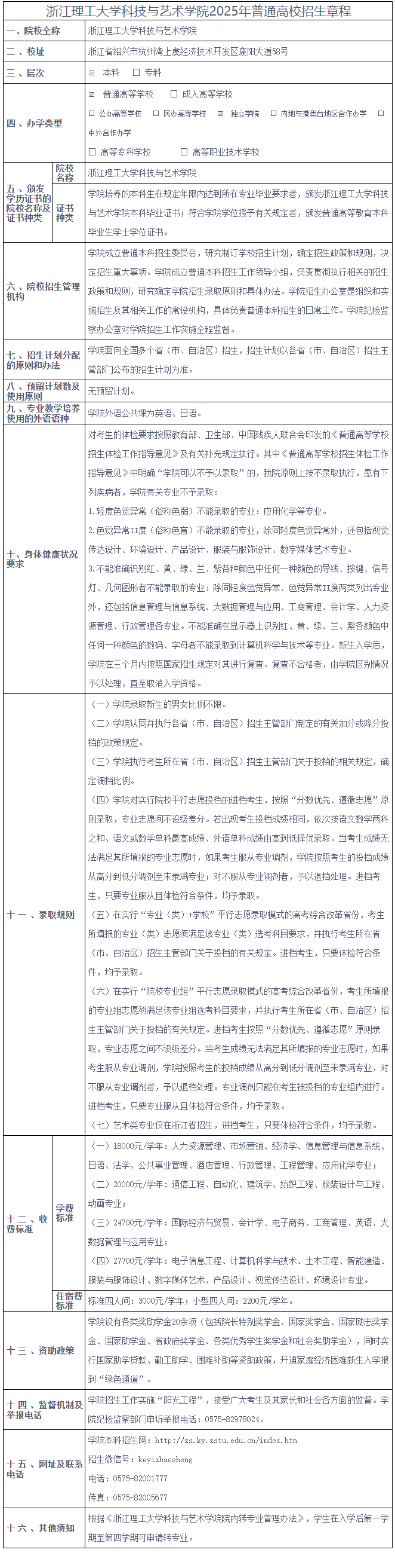
2025年 : 浙江理工大学科技与艺术学院-2025年招生章程
2024年 : 浙江理工大学科技与艺术学院2024年普通高校招生章程
2023年 : 浙江理工大学科技与艺术学院-2023年招生章程
2022年 : 浙江理工大学科技与艺术学院-2022年招生章程
2021年 : 浙江理工大学科技与艺术学院-2021年招生章程
流金歲月 「 我的大學 - 我的萬水千山 」

所在位置:




招生章程
2025年 : 浙江理工大学科技与艺术学院-2025年招生章程
2024年 : 浙江理工大学科技与艺术学院2024年普通高校招生章程
2023年 : 浙江理工大学科技与艺术学院-2023年招生章程
2022年 : 浙江理工大学科技与艺术学院-2022年招生章程
2021年 : 浙江理工大学科技与艺术学院-2021年招生章程



大学志 * 整理招生信息 *