Top

所在位置:

  • 首页
  • 浙江省高校名单
  • 浙江药科职业大学
  • 浙江药科职业大学-2023年招生章程
  • 浙江药科职业大学
  • 浙江药科职业大学
  • 浙江药科职业大学
  • 浙江药科职业大学

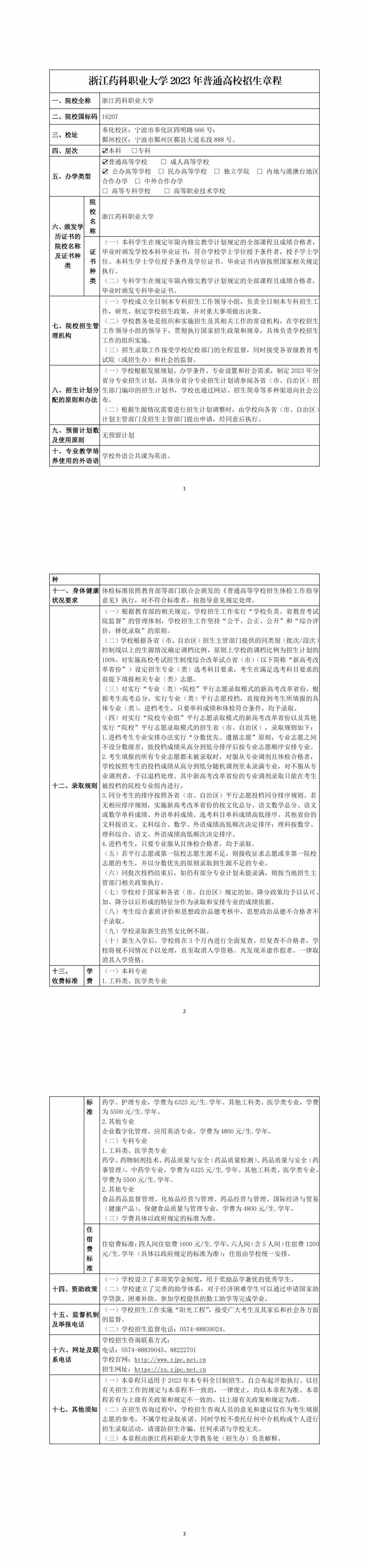
浙江药科职业大学2023年普通高校招生章程

院校招生办公室

发布日期:2023年6月1日

资料来源: 院校官方网站

返回大學主页



浙江药科职业大学2023年普通高校招生章程



招生章程

2025年 : 浙江药科职业大学2025年专升本招生简章

2023年 : 浙江药科职业大学2023年普通高校招生章程

2022年 : 浙江药科职业大学-2022年招生章程

流金歲月 「 我的大學 - 我的萬水千山 」

我的大學 - 我的萬水千山

声明(反馈邮箱)
本页引用了院校官网资源,版权归原作者所有。 反馈邮箱: School@ChinaNet.com.cn
浙江药科职业大学-标识(校名、校徽)


招生公告 · 招生简章 · 招生计划

大学志 * 整理招生信息 *

浙江药科职业大学-校园风光
我的流金歲月
高考季