浙江药科职业大学2022年浙江省退役大学生士兵免试专升本招生简章
院校招生办公室
发布日期:2022年3月22日
第一章 总则
第一条 做好退役大学生士兵免试专升本招生工作(以下简称免试专升本),事关退役大学生士兵切身利益,对助推经济社会发展、服务国防和军队建设具有重要意义。根据浙江省教育厅《浙江省退役大学生士兵免试专升本招生工作实施办法》(浙教办考〔2021〕58 号)文件精神和疫情防控有关文件的精神,并结合学校实际,制定本招生简章。
第二章 学校简介
第二条 学校名称:浙江药科职业大学
第三条 学校代码:0199
第四条 办学层次及类型:公办本科层次职业学校
第五条 学校地址:学校现有奉化校区和鄞州校区,奉化校区位于浙江省宁波市奉化区四明路666号,邮编315500;鄞州校区位于浙江省宁波市鄞州区鄞县大道东段888号,邮政编码315100。
第三章 招生专业
第六条 学校2022年面向退役大学生士兵招生共5个本科专业,招生计划以浙江省教育考试院招生主管部门公布为准。

第四章 测试要求
第七条 学校根据专业人才培养要求,组织职业技能综合测试,结合考生在高职(专科)在校及服役期间表现等综合评价,择优录取。综合成绩由职业技能综合测试分和综合素质评价分两部分组成,满分总计110分,其中职业技能综合测试分满分100分、综合素质评价分满分10分。
第八条 职业技能综合测试由学校统一组织笔试,满分为100分。
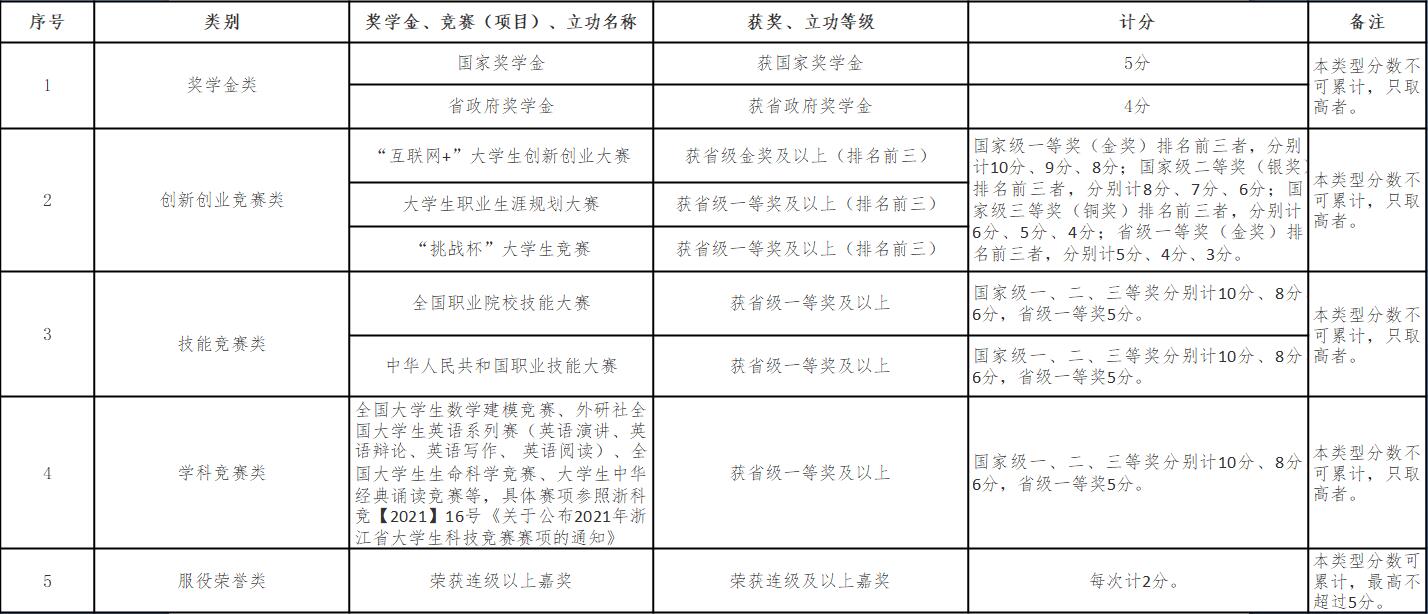
第九条 考生在高职(专科)学习期间及服役期间取得突出成绩的,符合以下要求的,可获得综合素质评价分。最高不超过10分,超过10分按10分计。同一考生同一类项目,选取高者,不可累计。综合素质评价项目以考生参加职业技能综合测试时提供的奖状、证书为主要依据,具体由学校免试专升本工作领导小组认定。

第五章 录取
第十条 荣立三等功以上的考生可免于参加相关的职业技能综合测试并优先录取。
第十一条 根据“专业志愿优先”的录取规则,从高到低择优录取。若综合成绩相同,按职业技能综合测试分从高到低录取。若职业技能综合测试分也相同,则按综合素质评价实际得分从高到低录取。
第十二条 若考生志愿填报人数未到该专业计划数的100%,学校不组织职业技能综合测试,对符合要求的考生直接予以录取。
第十三条 免试专升本已录取的不再参加后续普通高校专升本选拔考试录取。
第十四条 体检标准依照教育部、原卫生部、中国残疾人联合会颁发的《普通高等学校招生体检工作指导意见》执行,对不符合标准者,按指导意见规定处理。鉴于学校部分专业培养要求和就业特点,对于限报专业,建议考生慎重填报。
第十五条 新生入学后,学校要进行全面复查,对不符合报考条件、报到条件、身体条件和录取标准以及弄虚作假、违纪舞弊者,取消其入学资格,并报浙江省教育考试院备案。
第六章 后续管理
第十六条 新生凭录取通知书、退役证和普通高校高职(专科)毕业证原件,按学校有关要求和规定的期限到校办理入学手续。因故不能按期入学者,应当向学校请假;未请假或者请假逾期者,除因不可抗力等正当事由以外,视为自动放弃入学资格。
第十七条 凡录取后未报到、自行放弃入学资格的考生,此后不再享受免试政策。
第十八条 学费、住宿费收取执行政府制订标准。学费5500~6325元/生/年;住宿费标准四人间住宿费1600元/生/年,六人间(含5人间)住宿费1200元/生/年;住宿由学校统一安排。如政府对当年度学费、住宿费标准进行调整,以政府规定的标准为准。
第十九条 学校设立了多项奖学金制度,用于奖励品学兼优的优秀学生;学校还建立了比较完善的助学体系,对于经济困难学生可以通过申请国家助学贷款、困难补助,参加学校提供的勤工助学等完成学业。
第七章 监督
第二十条 学校成立由校长担任组长,分管招生、学生、教学的校领导为副组长,教务处、学生处、办公室等职能部门负责人、各学院院长为成员的免试专升本工作领导小组,全面负责学校免试专升本工作,制定招生政策、招生计划,决定有关招生的重大事宜。
第二十一条 学校招生工作坚持“公平、公正、公开”和“综合评价,择优录取”的原则。选拔录取工作由学校纪检监察部门全程监督,同时接受各省级教育考试院(或招生办)和社会的监督。
第二十二条 考生应本着“诚信”的原则提供真实准确的申请材料,有下列情形之一的,会如实记入其考试诚信档案。下列行为在报名阶段发现的,取消报考资格;在入学前发现的,取消入学资格;入学后发现的,取消录取资格或者学籍;毕业后发现的,由教育行政部门宣布学历、学位证书无效,责令收回或者予以没收;涉嫌犯罪的,依法移送司法机关处理。
1.提供虚假姓名、年龄、民族、户籍等个人信息及健康状况,伪造、非法获得证件、成绩证明、荣誉证书等,骗取报名资格、享受优惠政策的;
2.在综合素质评价、相关申请材料中提供虚假材料、影响录取结果的;
3.冒名顶替入学,由他人替考入学或者取得优惠资格的;
4.其他严重违反高校招生规定的弄虚作假行为。
第八章 其他
第二十三条 关键时间节点
网上报名时间:1月12日9时-16日17时;
志愿填报时间:2月21日9时-25日17时;
学校职业综合技能测试时间:
1.第一志愿 3月5日(如需调整及注意事项,另行通知);
2.第二志愿 3月12日(如需调整及注意事项,另行通知);
3.第三志愿 3月19日(如需调整及注意事项,另行通知);
录取时间:
1.对非应届考生,学校于4月中旬前公布正式录取结果,并寄发录取通知书。
2.对预录取的应届毕业生,由学校于7月5日前完成高职(专科)毕业资格审核确认,并报浙江省教育厅职成教处复核,学校按审核通过的名单办理录取手续,寄发录取通知书;不能如期毕业的取消录取资格。
第二十四条 学校将视国家疫情防控情况,保留对相关考核内容、方式、时间、地点等调整的权利。
第二十五条 本简章若有与国家相关政策不一致之处,以国家和上级有关政策为准。本简章由学校招生办负责解释。
第二十六条 学校招生办负责接待及解答免试专升本招生有关事宜。具体咨询方式如下:
1.联系电话:0574-88839045
2.传真:0574-88839046
3.联系地址:奉化校区:浙江省宁波市奉化区四明路666号,邮编315500;鄞州校区:浙江省宁波市鄞州区鄞县大道东段888号,邮编315100
4.学校网址:www.zjpc.net.cn





