Top
  • 网站地图
  • 浙江省 · 年 · 招生公告 · 招生简章 · 招生计划
  • 浙江省 · 年 · 高职 · 提前招 · 五年一贯制
  • 智选报考 · 志愿填报 「 智选大学 · 志愿填报 」
  • 大学志 www.ChinaSchool.com.cn
  • 浙江省 · 大学名单
  • 浙江省 · 招考最新资讯
  • 「 浙江省 · 最美大學 」
大学高校 - 招生简章 · 招生计划 · 招生分数 - 高考志愿,大学招生,线上咨询答疑
 2025 招生 ©
 章程 简章 计划 分数

浙江招生

  • 本科
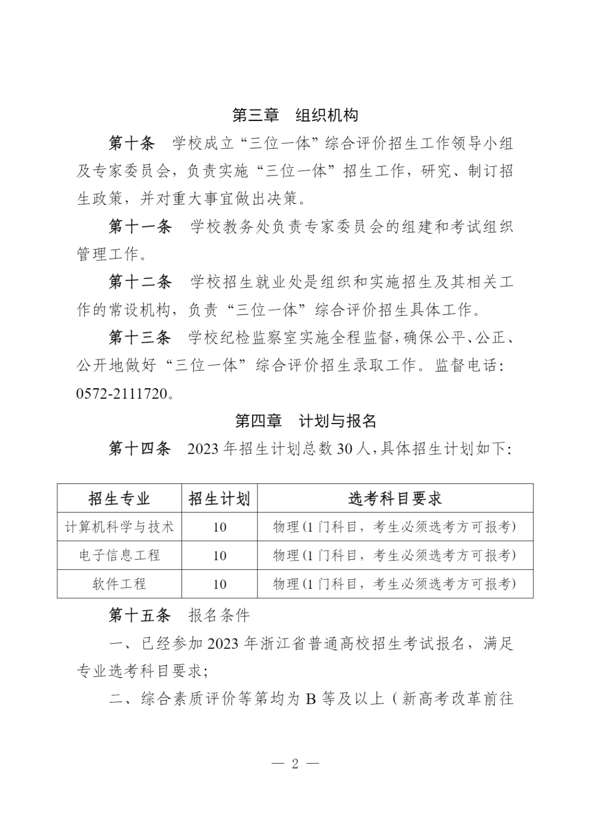
  • 高职
  • ﹝中書院﹞

智选·创建志愿方案

  • 浙江省 · 高校(大學)面向華僑港澳臺招生資訊
    • 首页
    • 全国高考招生信息汇总
    • 高考招生政策
    • 招生章程 · 计划
    • 单考 · 单招 · 提前招
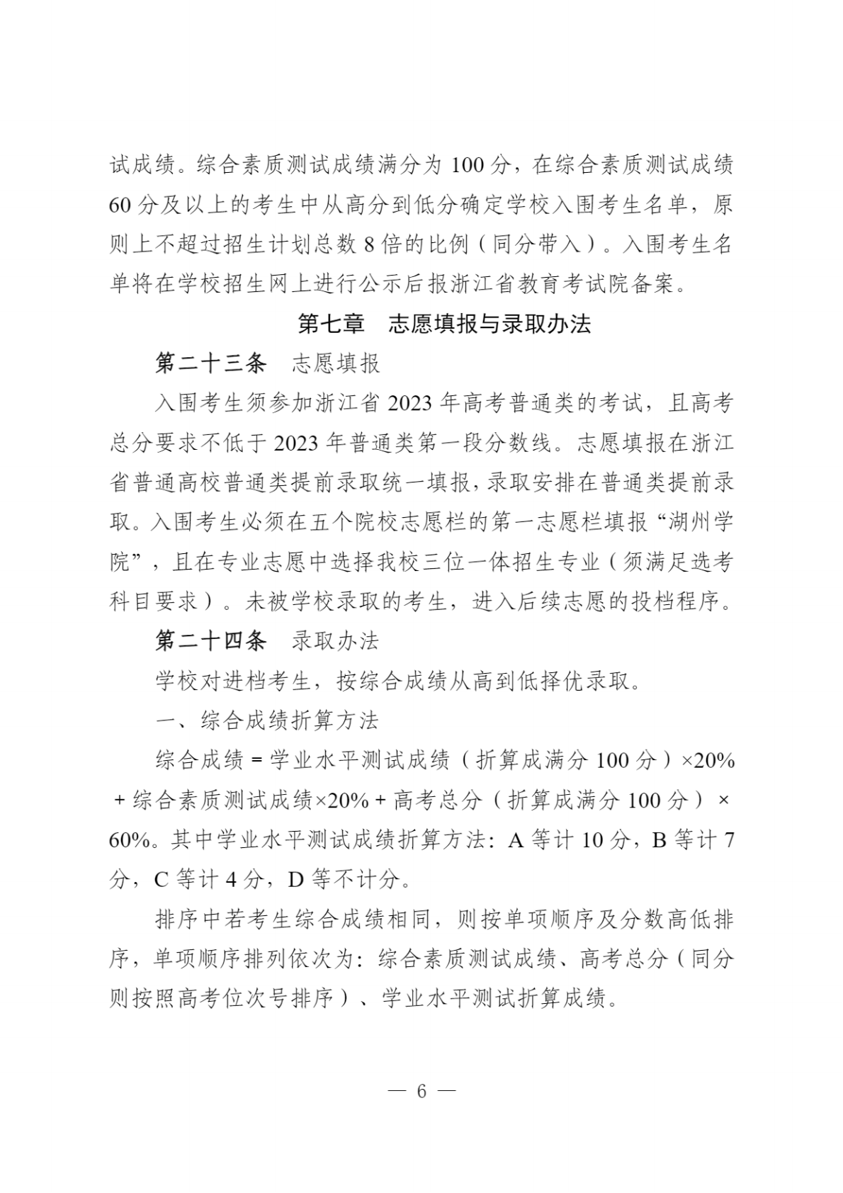
    • 招考动态
    • 志愿填报
    • 报考规划
    • 全国大学名单
    • 本科院校
    • 高职高专
    • 民办高校
    • 中外合作办学
    • 成人院校
    • 自主招生
    • 本专科 · 艺术院校
    • 研究生院校
    • 强基计划院校
    • “双一流”建设高校 · 建设学科
    • “双高”建设计划
    • “985 · 211”
    • 专项计划院校
    • 历年分数线
    • 本专科 · 专业目录
    • 专业解读
    • 国际大学简介
    • 高考分类招生简章 · 招生计划 :
    • 强基计划
    • 保送生
    • 民办招生
    • 专升本
    • 特殊类:艺术 · 体育 · 运动 · 公费(定向)师范生 ·(免费)医学生
    • “国家 · 高校 · 地方” 专项计划
    • 院校留学
    • 國際招生
    • 大陸高校面向华侨港澳臺招生
    • 港澳高校面向内地招生
    • 「 我的大學 · 我的万水千山 」
    • 招生专题:
    • 北京
    • 天津
    • 河北
    • 山西
    • 内蒙古
    • 辽宁
    • 吉林
    • 黑龙江
    • 上海
    • 江苏
    • 浙江
    • 安徽
    • 福建
    • 江西
    • 山东
    • 河南
    • 湖南
    • 湖北
    • 广东
    • 广西
    • 海南
    • 重庆
    • 四川
    • 贵州
    • 云南
    • 西藏
    • 陕西
    • 甘肃
    • 青海
    • 宁夏
    • 新疆
    • 香港
    • 澳門
    • 台灣

    所在位置:

    • 首页
    • 浙江省高校名单
    • 湖州学院
    • 湖州学院2021年招生简章
    • 湖州学院
    • 湖州学院
    • 湖州学院
    • 湖州学院

    大学志 · 招生公告 · 招生简章 · 招生计划

    湖州学院2021年招生简章

    院校招生办公室

    发布日期:2021年6月21日

    资料来源: 院校官方网站

    返回大學主页




    招生工作办公室
    2021年6月21日


    招生简章

    2021年 : 湖州学院2021年招生简章

    2022年 : 湖州学院2022年招生简章

    流金歲月 「 我的大學 - 我的萬水千山 」

    我的大學 - 我的萬水千山

    「 历年招生信息汇总 」

    「 高考指南-历年招生资讯 」

    2024年8月25日

    「 大學文化-标识系統 」

    2024年8月25日

    「 校史校志-历史沿革 」

    2024年8月23日

    「 畢業季-青春 · 不散场 」

    2024年9月1日

    「 流金歲月-灼灼芳华 」

    2024年8月31日

    「 最美印記-我的大学 」

    2024年9月1日

    「 最美校园-不负韶华 」

    2024年8月24日

    院系(教学机构)设置 ( 2024 )

    2024年8月24日

    招生专业学科 一览表( 2024 )

    2024年8月20日

    各专业学费 / 住宿费标准( 2024 )

    2024年8月20日

    奖学金 / 助学金政策( 2024 )

    2021年6月12日

    2021年招生简章( 图文版 )

    2021年6月1日

    2021年普通高校招生章程

    2024年8月31日

    2024年分省招生录取情况汇总表

    2024年6月14日

    2024年 省內 / 省外 招生计划

    2024年6月12日

    2024年招生简章( 图文版 )

    2024年6月10日

    2024年普通高校招生章程

    2024年6月2日

    2023年分省招生录取分数线

    2023年6月18日

    2023年 省內 / 省外 招生计划

    2023年6月12日

    2023年招生简章( 图文版 )

    2023年6月1日

    2023年普通高校招生章程

    2023年6月11日

    2022年分省招生录取分数线

    2022年6月12日

    2022年招生简章( 图文版 )

    2022年6月18日

    2022年 省內 / 省外 招生计划

    2022年6月1日

    2022年普通高校招生章程

    2022年6月14日

    2021年招生录取情况汇总表

    2021年6月18日

    2021年 省內/ 省外 招生计划

    声明(反馈邮箱)
    本页引用了院校官网资源,版权归原作者所有。 反馈邮箱: School@ChinaNet.com.cn
    湖州学院-标识(校名、校徽)


    招生公告 · 招生简章 · 招生计划

    大学志 * 整理招生信息 *

    湖州学院-校园风光
    我的大學 流金歲月
    院校全部招生资讯
    大学志

    高考招生 · 官网链接

    • 中华人民共和国教育部

    • 高校毕业生就业服务司

    • 中国高等教育学生信息网

    • 中国教育考试网

    • 全国学生资助管理中心

    • 国家大学生就业服务平台

    • 全国大学生创业服务网

    • 内地(祖国大陆)高校
      面向港澳台招生信息网

    吾心 · 吾志

    大学志 - 大學招生资讯服务平台
    中書院 - 子午書院 - InTimeChina.com

    文化 · 教育

    童謠里(TongYaoLi)文化教育機構 - 专注于为0-18岁儿童和青少年提供包括高端幼儿园和特殊儿童在内的优质教育服务。
    澤路 - 经山历海(泽路) - ChinaMay.com

    关注 · 支持

    子午書院 - 十年苦讀,經春歷夏又秋冬,肆季輪回,初心使然,奔赴山海,不負韶華!
    大学志(大學招生资讯服务平台) ChinaSchool.com.cn
    微信:139 1066 9902

    大學 · 公告 · 資訊

    • 北京
    • 天津
    • 河北
    • 山西
    • 内蒙古
    • 辽宁
    • 吉林
    • 黑龙江
    • 上海
    • 江苏
    • 浙江
    • 安徽
    • 福建
    • 江西
    • 山东
    • 河南
    • 湖南
    • 湖北
    • 广东
    • 广西
    • 海南
    • 重庆
    • 四川
    • 贵州
    • 云南
    • 西藏
    • 陕西
    • 甘肃
    • 青海
    • 宁夏
    • 新疆
    • 港澳
    • 台灣
    • 双一流

    • 世界一流大学建设高校(42所)

    • 世界一流学科建设高校(95所) / 建设学科(465个)

    • 强基计划(36所)

    • 全国招生资讯

    • 奔赴山海,不負韶華 中國最美大學

    • 双高计划

    • 中国特色高水平高职学校建设(56所)

    • 中国特色高水平专业群建设(141所)

    • 高职专科院校(1486所)

    • 年 高职单招(提前招 / 五年一贯制 )招生信息

    • 985 / 211

    • 985高校(39所)

    • 211高校 / 学科建设(116所)

    • 年高考分数线

    • 年全国省市区大學院校 招生公告 招生章程 招生简章 招生计划 录取分数 招生指南

    • 年內地(祖國大陸)高校面向港澳臺招生資訊

    • 年全国各省市区 / 高考查分 / 录取查询

    • 艺术类(归类为艺术性质)院校(104所)

    • 年 全国普通高等学校名单

    大学志
    上銀科技
    大学志

    chinaschool.com.cn

    新高考

    newgaokao.cn

    港澳台聯考

    newsgaokao.com

    童謠里

    china-room.com

    吾心志

    zhichina.com

    志愿填报

    School.Run

    華晴

    timechinese.com.cn

    銀驍

    s-yin.com

    澤路

    chinamay.com

    中書院 · 吾心

    CollegeBook.com.cn

    鄉集

    hometownsky.com

    子午書院

    chinabook.com.cn

    新 · 時代

    newtimes.com.cn

    新 · 資訊

    newsnews.com.cn

    子午光年

    intimechina.com

    經山曆海

    经山历海(泽路)

    • 高考季
    • 流金歲月 - 我的大學
    • 泽路 - 智选大學
    • 国际教育
    • 移动客戶端
    • 关于我们
    • 隐私声明
    • 版权声明
    • 免责声明
    • 外宣与合作服务 · 大學院校宣传及招生信息发布服务
    • 联系我们

    © 大学志®及/或其关联公司及特许人 版权所有

    • 投诉邮箱:news@ChinaNet.com.cn
    • 京ICP备2021015166号
    • 京公网安备 11011202003165号 京公网安备 11011202003165号
    • 运维主体:上銀科技 · 北京