Top

所在位置:

  • 首页
  • 浙江省高校名单
  • 浙江音乐学院
  • 浙江音乐学院-2025年招生简章
  • 浙江音乐学院
  • 浙江音乐学院
  • 浙江音乐学院
  • 浙江音乐学院

浙江音乐学院2025年国际学生本科招生简章

院校招生办公室

发布日期:2025年6月10日

资料来源: 院校官方网站

返回大學主页



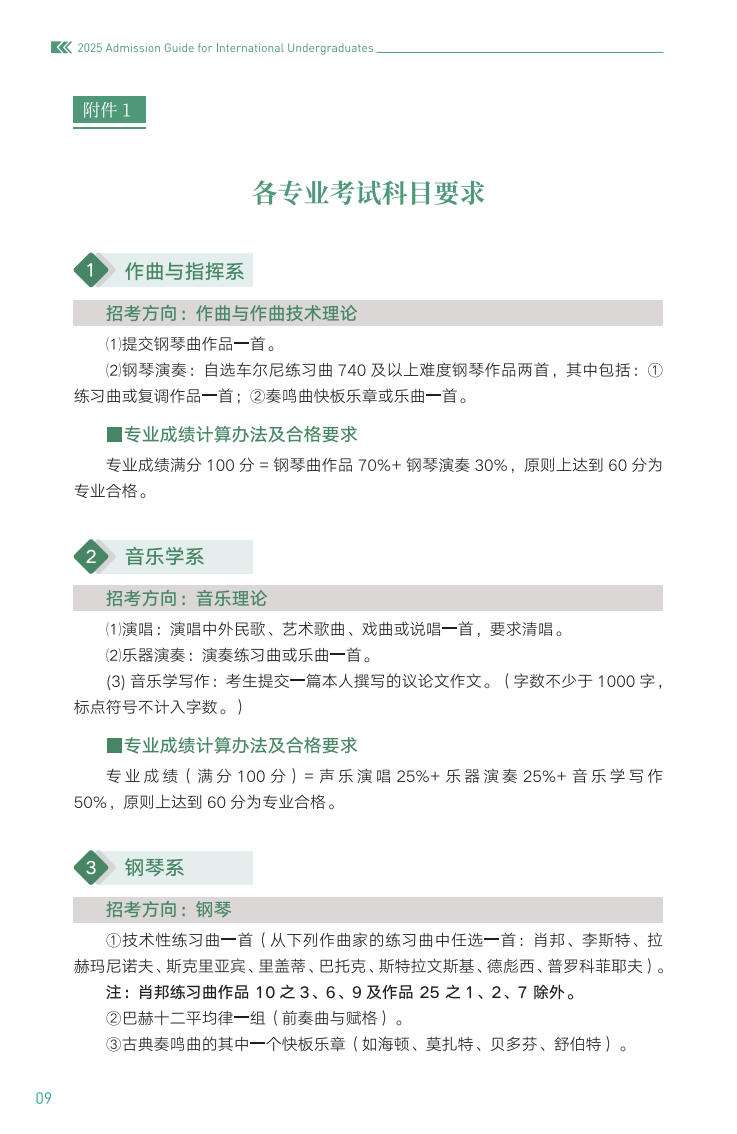
浙江音乐学院2025年国际学生本科招生简章

浙江音乐学院2025年国际学生本科招生简章

浙江音乐学院2025年国际学生本科招生简章

浙江音乐学院2025年国际学生本科招生简章

浙江音乐学院2025年国际学生本科招生简章

浙江音乐学院2025年国际学生本科招生简章

浙江音乐学院2025年国际学生本科招生简章

浙江音乐学院2025年国际学生本科招生简章

浙江音乐学院2025年国际学生本科招生简章

浙江音乐学院2025年国际学生本科招生简章

浙江音乐学院2025年国际学生本科招生简章

浙江音乐学院2025年国际学生本科招生简章

浙江音乐学院2025年国际学生本科招生简章

浙江音乐学院2025年国际学生本科招生简章

浙江音乐学院2025年国际学生本科招生简章

浙江音乐学院2025年国际学生本科招生简章

杭州「 相关文件及说明 」

注:此源文件转载于院校官网,版权归院校所有。

【浙江音乐学院2025年国际学生本科招生简章.pdf】点击下载或在线观看



招生简章

2025年 : 浙江音乐学院2025年国际学生本科招生简章

2024年 : 浙江音乐学院2024年华侨港澳台本科招生简章

2024年 : 浙江音乐学院2024年硕士研究生招生简章

2024年 : 浙江音乐学院2024年专升本招生简章

2024年 : 浙江音乐学院2024年国际学生本科招生简章

流金歲月 「 我的大學 - 我的萬水千山 」

我的大學 - 我的萬水千山

声明(反馈邮箱)
本页引用了院校官网资源,版权归原作者所有。 反馈邮箱: School@ChinaNet.com.cn
浙江音乐学院-标识(校名、校徽)


招生公告 · 招生简章 · 招生计划

大学志 * 整理招生信息 *

浙江音乐学院-校园风光
我的流金歲月
高考季