Top

所在位置:

  • 首页
  • 浙江省高校名单
  • 金华职业技术大学
  • 金华职业技术大学-2025年招生章程
  • 金华职业技术大学
  • 金华职业技术大学
  • 金华职业技术大学
  • 金华职业技术大学

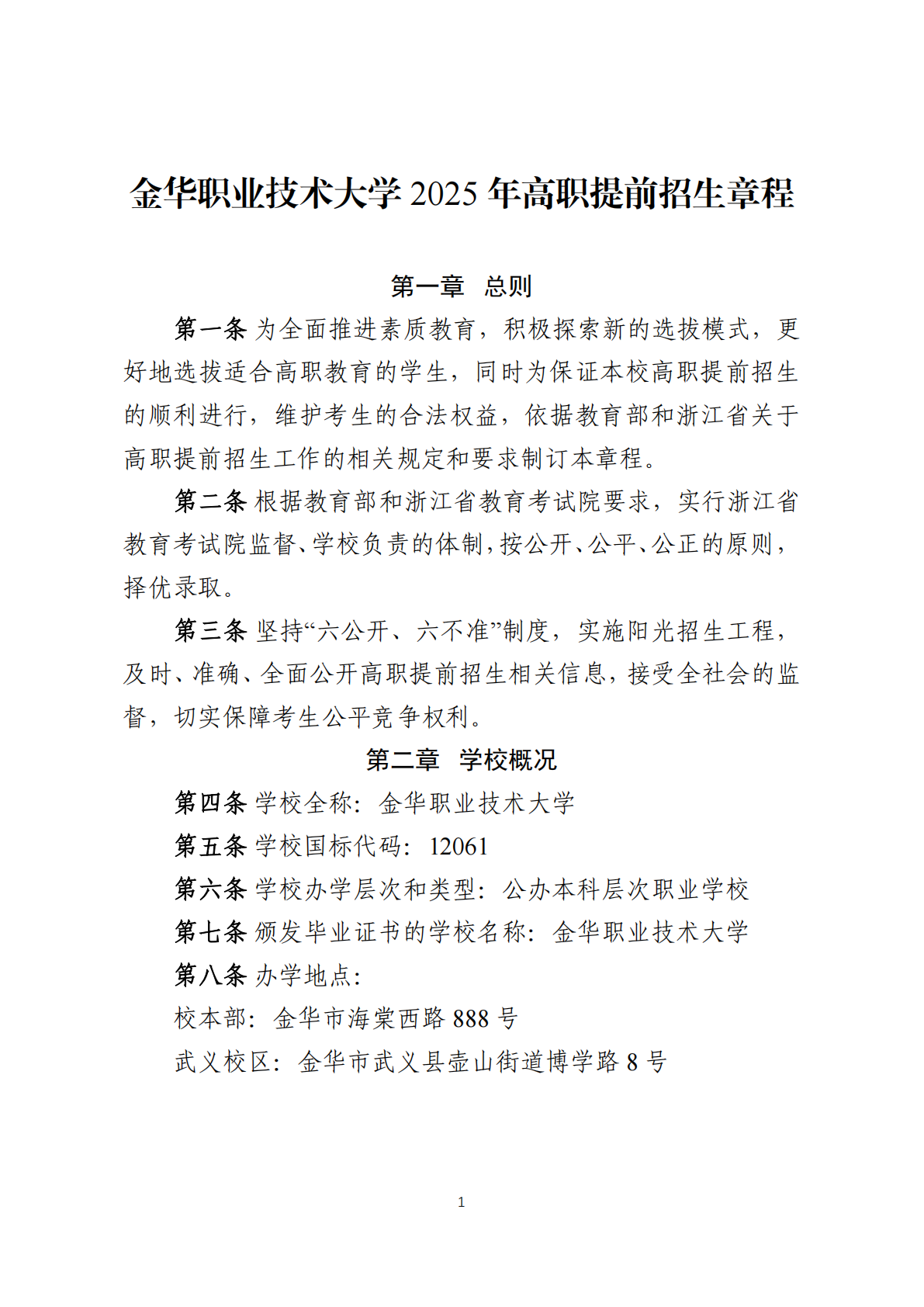
金华职业技术大学-2025年高职提前招生章程

院校招生办公室

发布日期:2025年3月1日

资料来源: 院校官方网站

返回大學主页



金华职业技术大学-2025年高职提前招生章程

金华职业技术大学-2025年高职提前招生章程

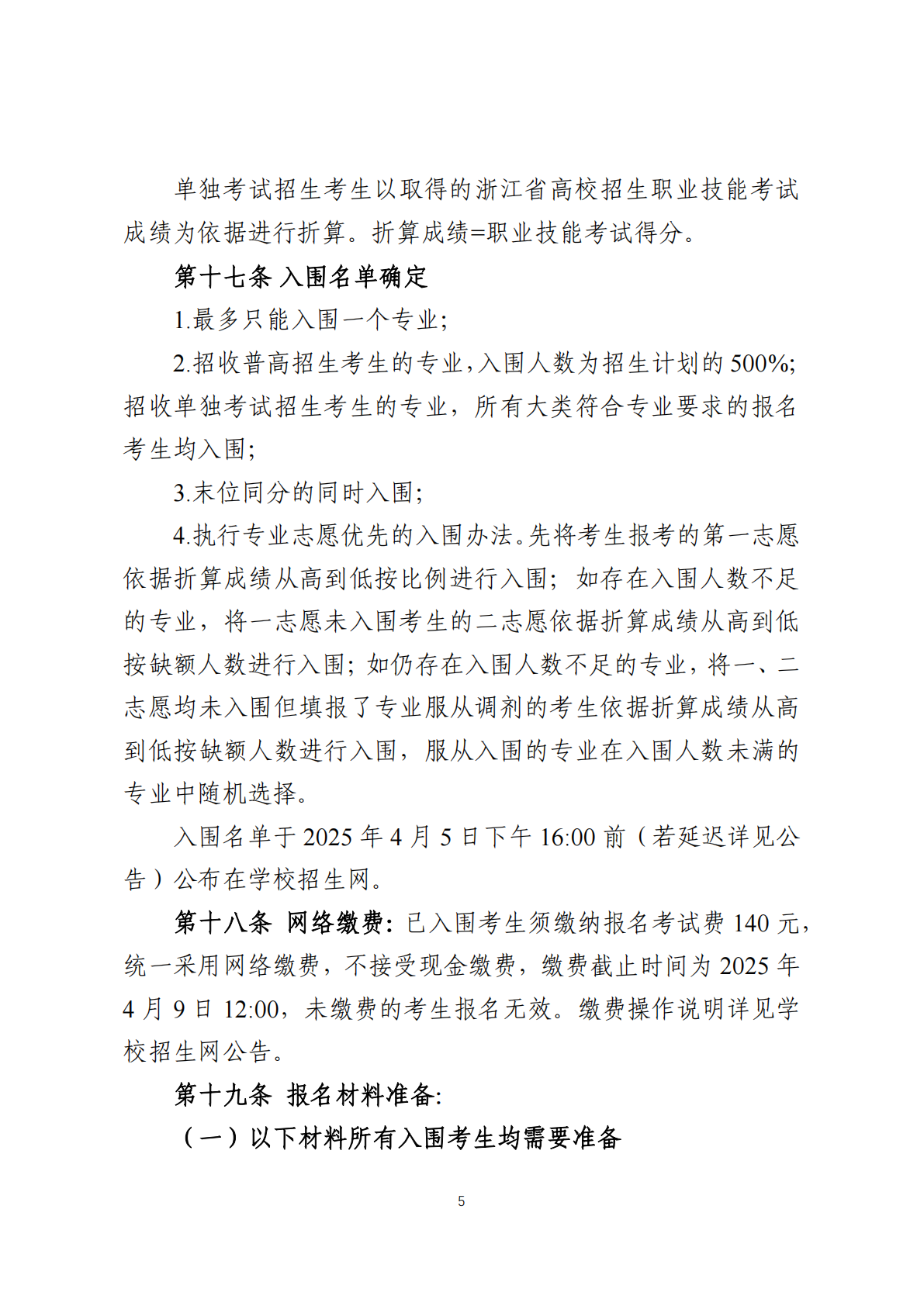
金华职业技术大学-2025年高职提前招生章程

金华职业技术大学-2025年高职提前招生章程

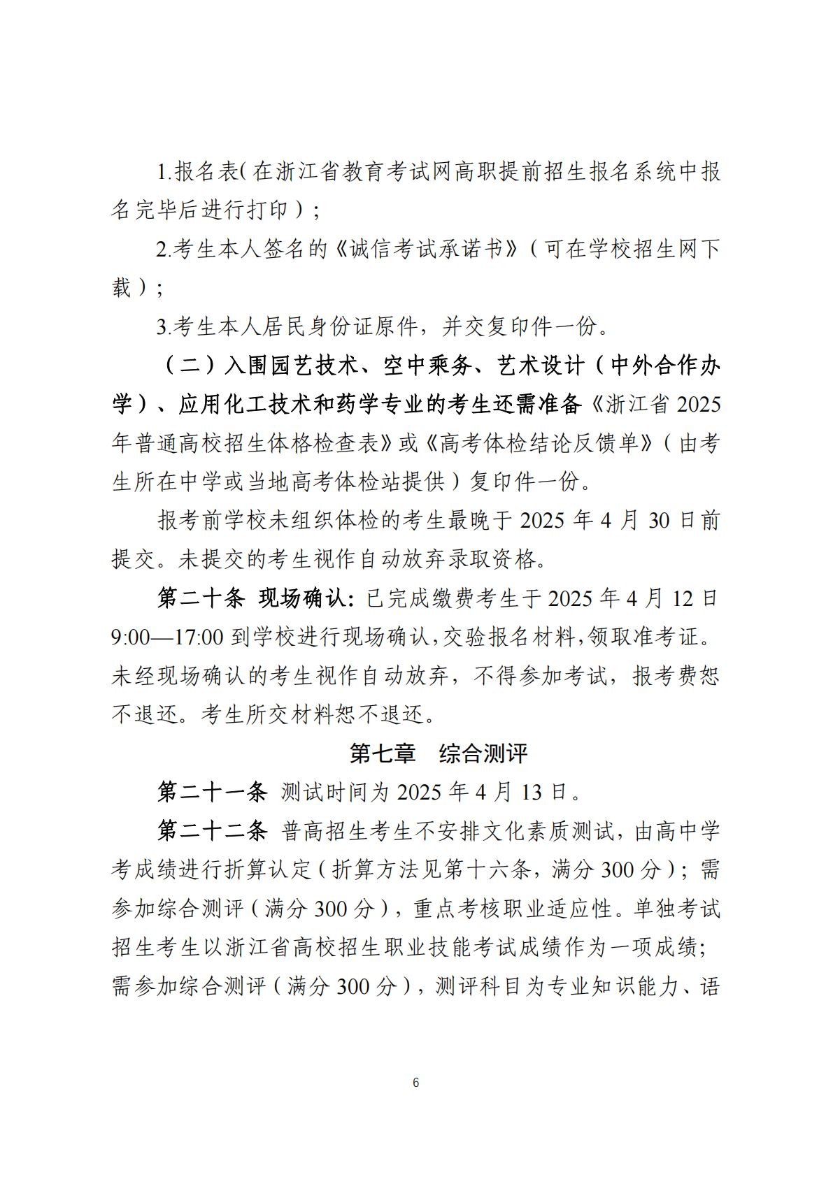
金华职业技术大学-2025年高职提前招生章程

金华职业技术大学-2025年高职提前招生章程

金华职业技术大学-2025年高职提前招生章程

金华职业技术大学-2025年高职提前招生章程

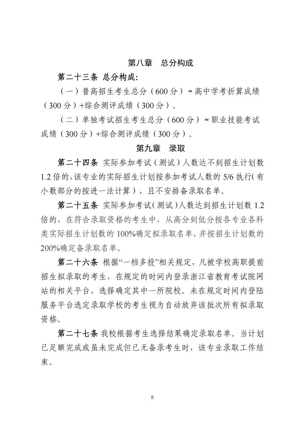
金华职业技术大学-2025年高职提前招生章程

金华职业技术大学-2025年高职提前招生章程

金华职业技术大学-2025年高职提前招生章程

杭州「 相关文件及说明 」

注:此源文件转载于院校官网,版权归院校所有。

【金华职业技术大学-2025年高职提前招生章程.pdf】点击下载或在线观看



招生章程

2025年 : 金华职业技术大学-2025年高职提前招生章程

2025年 : 金华职业技术大学-2025年技能优秀中职毕业生免试升学招生章程

2025年 : 金华职业技术大学-2025年退役大学生士兵免试专升本招生简章

流金歲月 「 我的大學 - 我的萬水千山 」

我的大學 - 我的萬水千山

声明(反馈邮箱)
本页引用了院校官网资源,版权归原作者所有。 反馈邮箱: School@ChinaNet.com.cn
金华职业技术大学-标识(校名、校徽)


招生公告 · 招生简章 · 招生计划

大学志 * 整理招生信息 *

金华职业技术大学-校园风光
我的流金歲月
高考季