Top

所在位置:

  • 首页
  • 安徽省高校名单
  • 安徽中医药大学
  • 安徽中医药大学2021年普通高校专升本招生章程
  • 安徽中医药大学
  • 安徽中医药大学
  • 安徽中医药大学
  • 安徽中医药大学

安徽中医药大学2021年普通高校专升本招生章程

院校招生办公室

发布日期:2021年6月12日

资料来源: 院校官方网站

返回大學主页



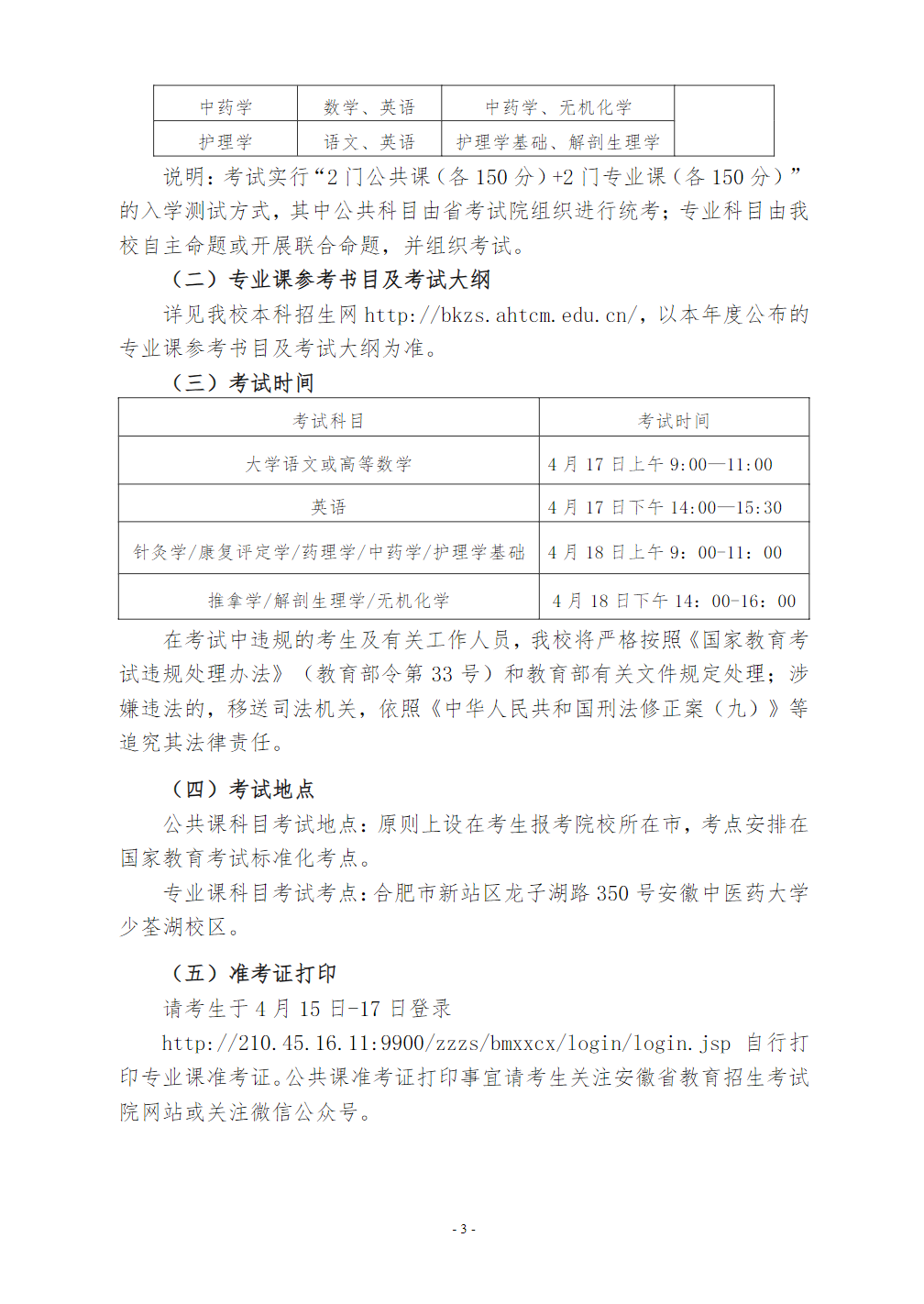
安徽中医药大学2021年普通高校专升本招生章程

安徽中医药大学2021年普通高校专升本招生章程

安徽中医药大学2021年普通高校专升本招生章程

安徽中医药大学2021年普通高校专升本招生章程

安徽中医药大学2021年普通高校专升本招生章程

安徽中医药大学2021年普通高校专升本招生章程



招生简章

2022年 : 安徽中医药大学2022年普通高校专升本招生章程附件下载

2021年 : 安徽中医药大学2021年普通高校专升本招生章程

流金歲月 「 我的大學 - 我的萬水千山 」

我的大學 - 我的萬水千山

声明(反馈邮箱)
本页引用了院校官网资源,版权归原作者所有。 反馈邮箱: School@ChinaNet.com.cn
安徽中医药大学-标识(校名、校徽)


招生公告 · 招生简章 · 招生计划

大学志 * 整理招生信息 *

安徽中医药大学-校园风光
我的流金歲月
高考季