Top

所在位置:

  • 首页
  • 安徽省高校名单
  • 安徽新华学院
  • 安徽新华学院-2022年招生简章
  • 安徽新华学院
  • 安徽新华学院
  • 安徽新华学院
  • 安徽新华学院

安徽新华学院 2022 年普通高校专升本招生章程

院校招生办公室

发布日期:2022年6月12日

资料来源: 院校官方网站

返回大學主页



安徽新华学院 2022 年普通高校专升本招生章程

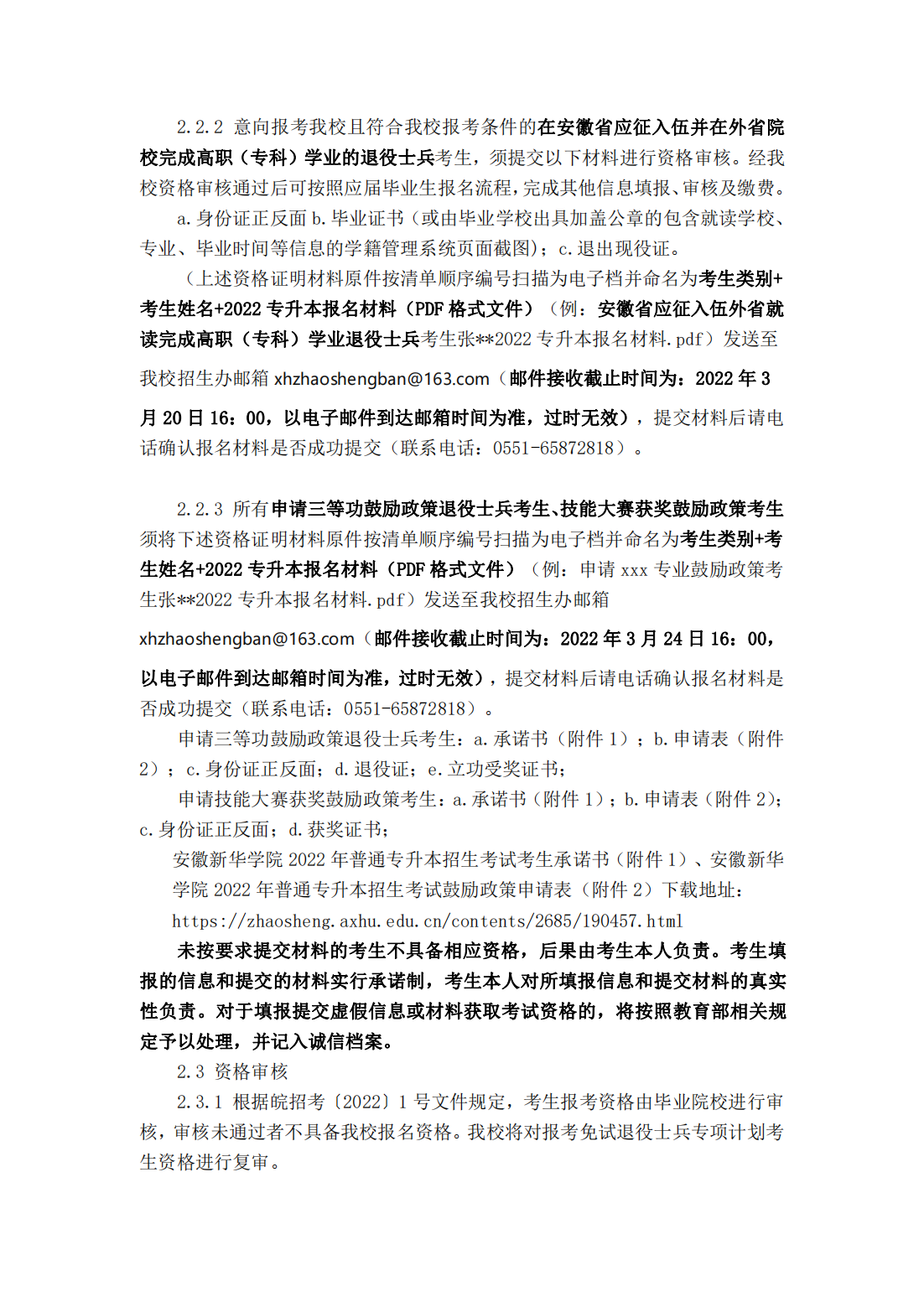
安徽新华学院 2022 年普通高校专升本招生章程

安徽新华学院 2022 年普通高校专升本招生章程

安徽新华学院 2022 年普通高校专升本招生章程

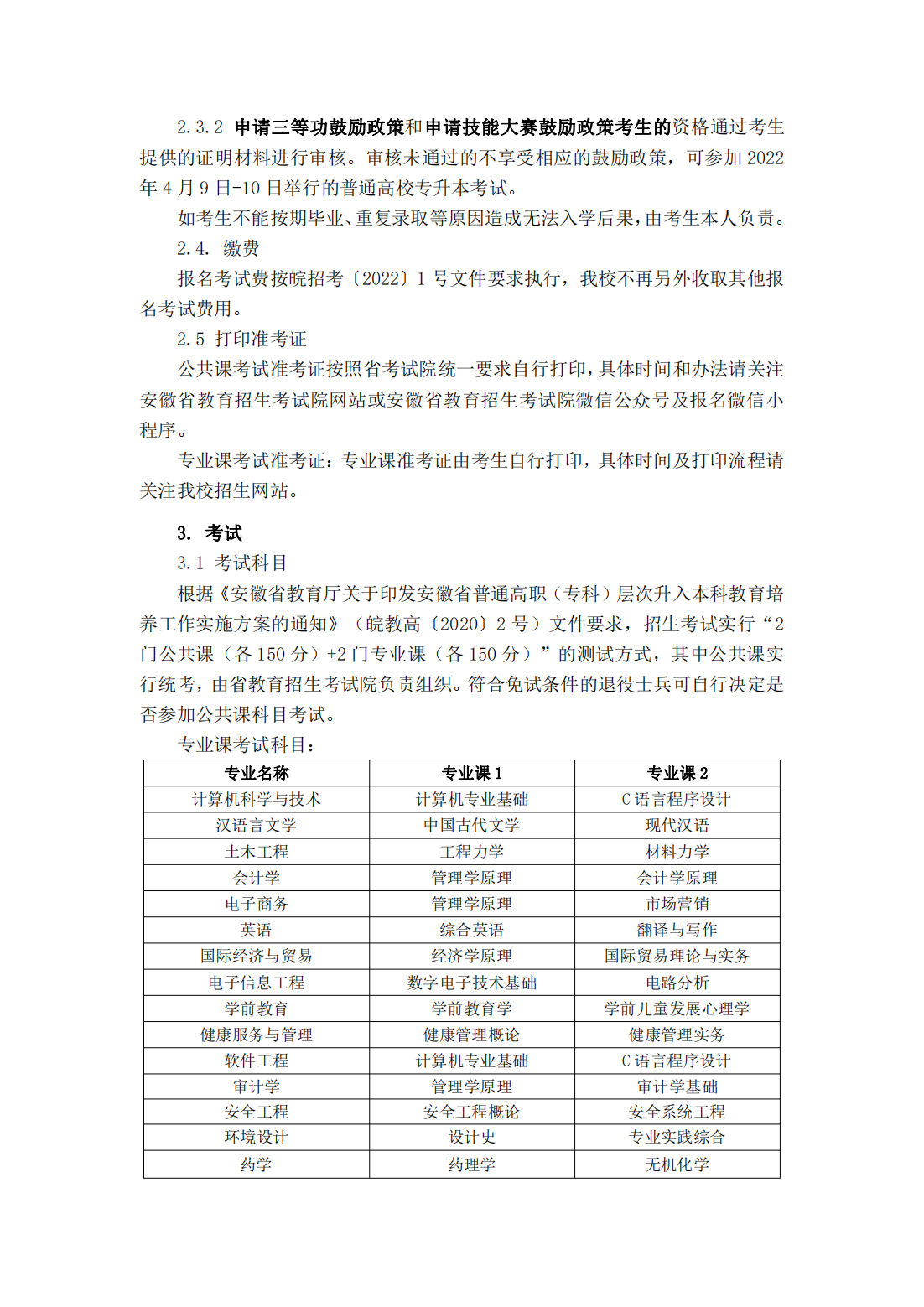
安徽新华学院 2022 年普通高校专升本招生章程

安徽新华学院 2022 年普通高校专升本招生章程

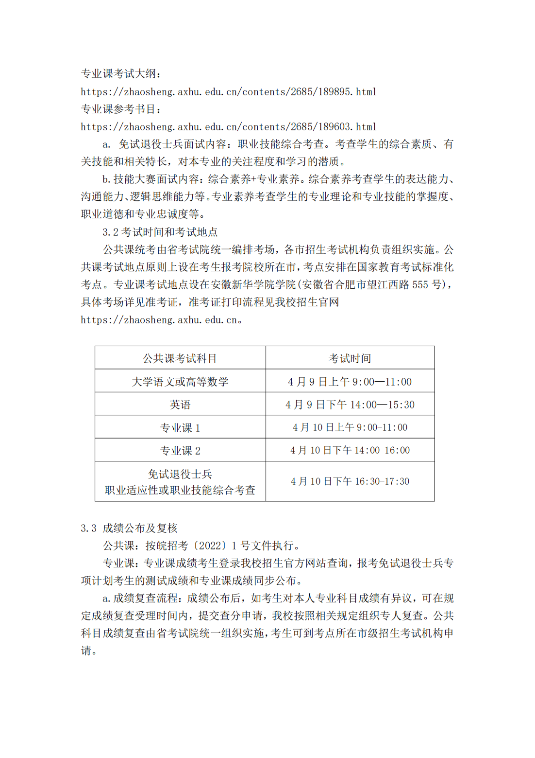
安徽新华学院 2022 年普通高校专升本招生章程

安徽新华学院 2022 年普通高校专升本招生章程

安徽新华学院 2022 年普通高校专升本招生章程

安徽新华学院 2022 年普通高校专升本招生章程

安徽新华学院 2022 年普通高校专升本招生章程

附件 【安徽新华学院 2022 年普通高校专升本招生章程.pdf】点击下载或在线观看



招生简章

2022年 : 安徽新华学院 2022 年普通高校专升本招生章程

2024年 : 安徽新华学院2024年面向中职毕业生对口招生章程

流金歲月 「 我的大學 - 我的萬水千山 」

我的大學 - 我的萬水千山

声明(反馈邮箱)
本页引用了院校官网资源,版权归原作者所有。 反馈邮箱: School@ChinaNet.com.cn
安徽新华学院-标识(校名、校徽)


招生公告 · 招生简章 · 招生计划

大学志 * 整理招生信息 *

安徽新华学院-校园风光
我的流金歲月
高考季