Top

所在位置:

  • 首页
  • 安徽省高校名单
  • 马鞍山学院
  • 马鞍山学院-2021年招生简章
  • 马鞍山学院
  • 马鞍山学院
  • 马鞍山学院
  • 马鞍山学院

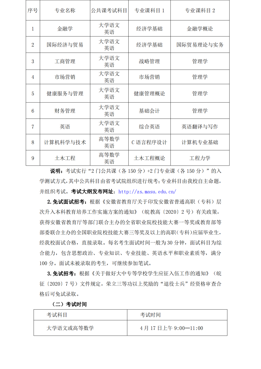
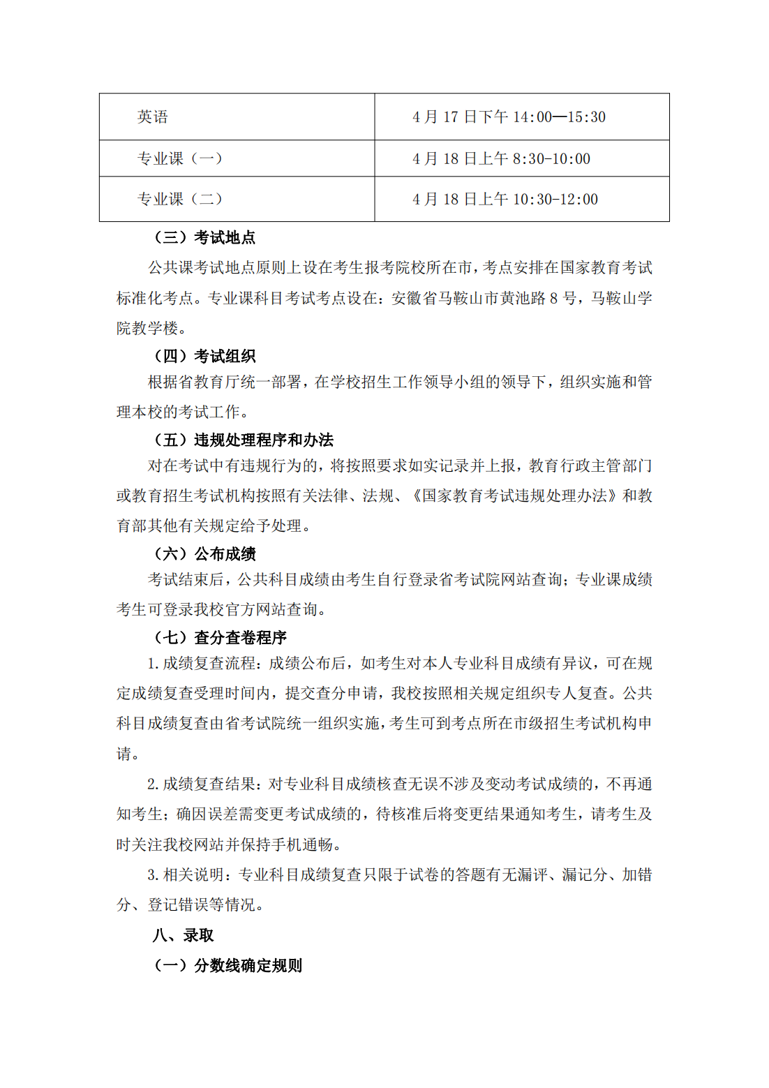
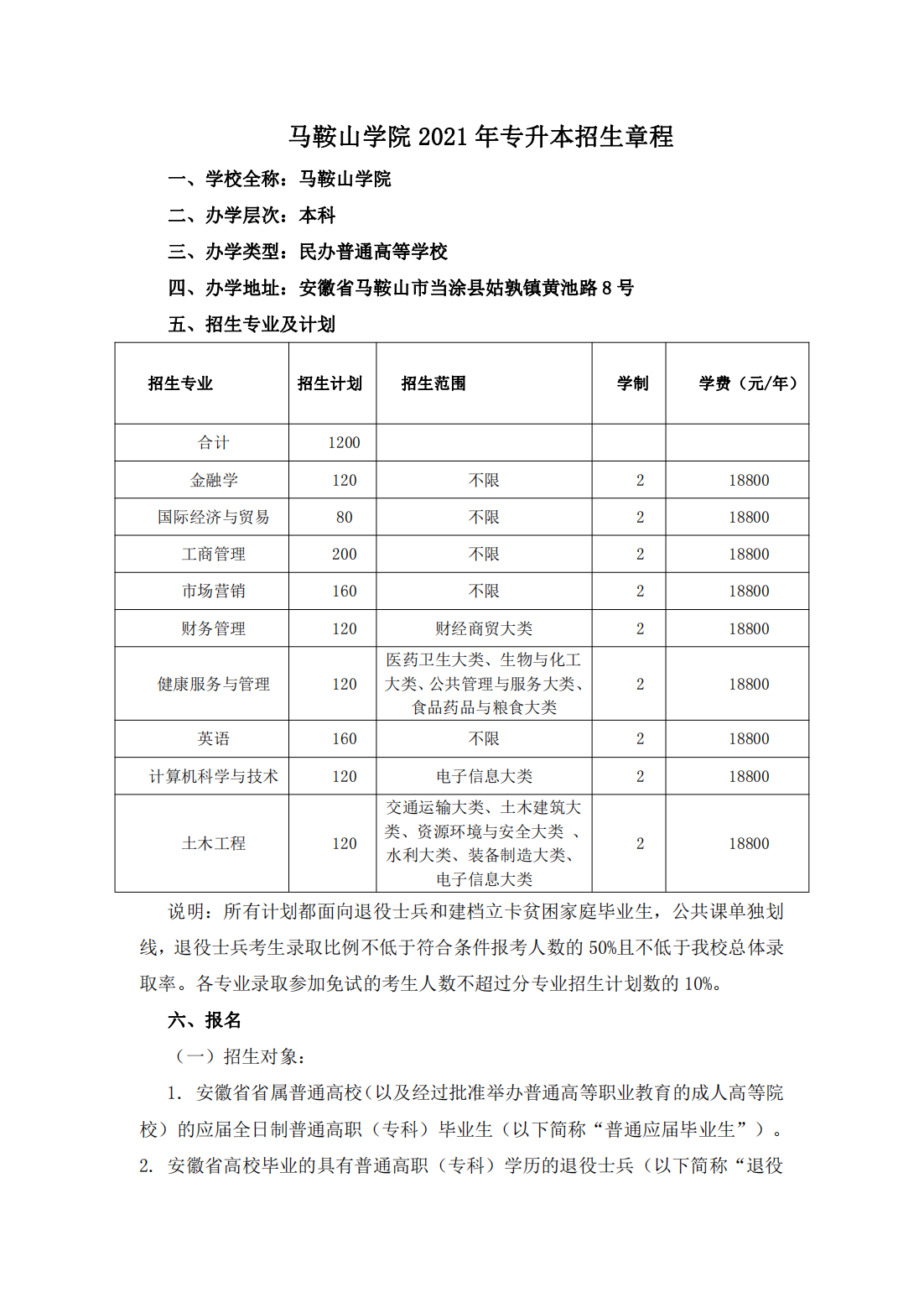
马鞍山学院 2021 年普通高校专升本招生章程

院校招生办公室

发布日期:2021年6月12日

资料来源: 院校官方网站

返回大學主页



马鞍山学院 2021 年普通高校专升本招生章程

马鞍山学院 2021 年普通高校专升本招生章程

马鞍山学院 2021 年普通高校专升本招生章程

马鞍山学院 2021 年普通高校专升本招生章程

马鞍山学院 2021 年普通高校专升本招生章程

马鞍山学院 2021 年普通高校专升本招生章程

马鞍山学院 2021 年普通高校专升本招生章程

附件 【马鞍山学院 2021 年普通高校专升本招生章程.pdf】点击下载或在线观看



招生简章

2022年 : 马鞍山学院 2022 年普通高校专升本招生章程

2021年 : 马鞍山学院 2021 年普通高校专升本招生章程

流金歲月 「 我的大學 - 我的萬水千山 」

我的大學 - 我的萬水千山

声明(反馈邮箱)
本页引用了院校官网资源,版权归原作者所有。 反馈邮箱: School@ChinaNet.com.cn
马鞍山学院-标识(校名、校徽)


招生公告 · 招生简章 · 招生计划

大学志 * 整理招生信息 *

马鞍山学院-校园风光
我的流金歲月
高考季