Top

所在位置:

  • 首页
  • 安徽省高校名单
  • 合肥城市学院
  • 合肥城市学院2022年普通高校专升本招生章程
  • 合肥城市学院
  • 合肥城市学院
  • 合肥城市学院
  • 合肥城市学院

合肥城市学院2022年普通高校专升本招生章程

院校招生办公室

发布日期:2022年6月12日

资料来源: 院校官方网站

返回大學主页



合肥城市学院2022年普通高校专升本招生章程

合肥城市学院2022年普通高校专升本招生章程

合肥城市学院2022年普通高校专升本招生章程

合肥城市学院2022年普通高校专升本招生章程

合肥城市学院2022年普通高校专升本招生章程

合肥城市学院2022年普通高校专升本招生章程

合肥城市学院2022年普通高校专升本招生章程

合肥城市学院2022年普通高校专升本招生章程

合肥城市学院2022年普通高校专升本招生章程

合肥城市学院2022年普通高校专升本招生章程

合肥城市学院2022年普通高校专升本招生章程

合肥城市学院2022年普通高校专升本招生章程

附件 【合肥城市学院2022年普通高校专升本招生章程.pdf】点击下载或在线观看



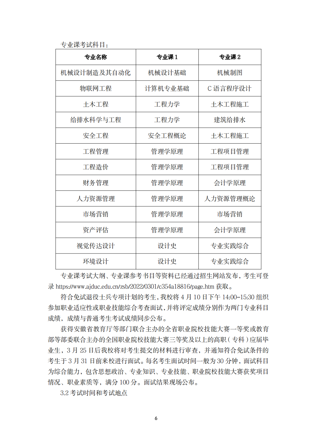
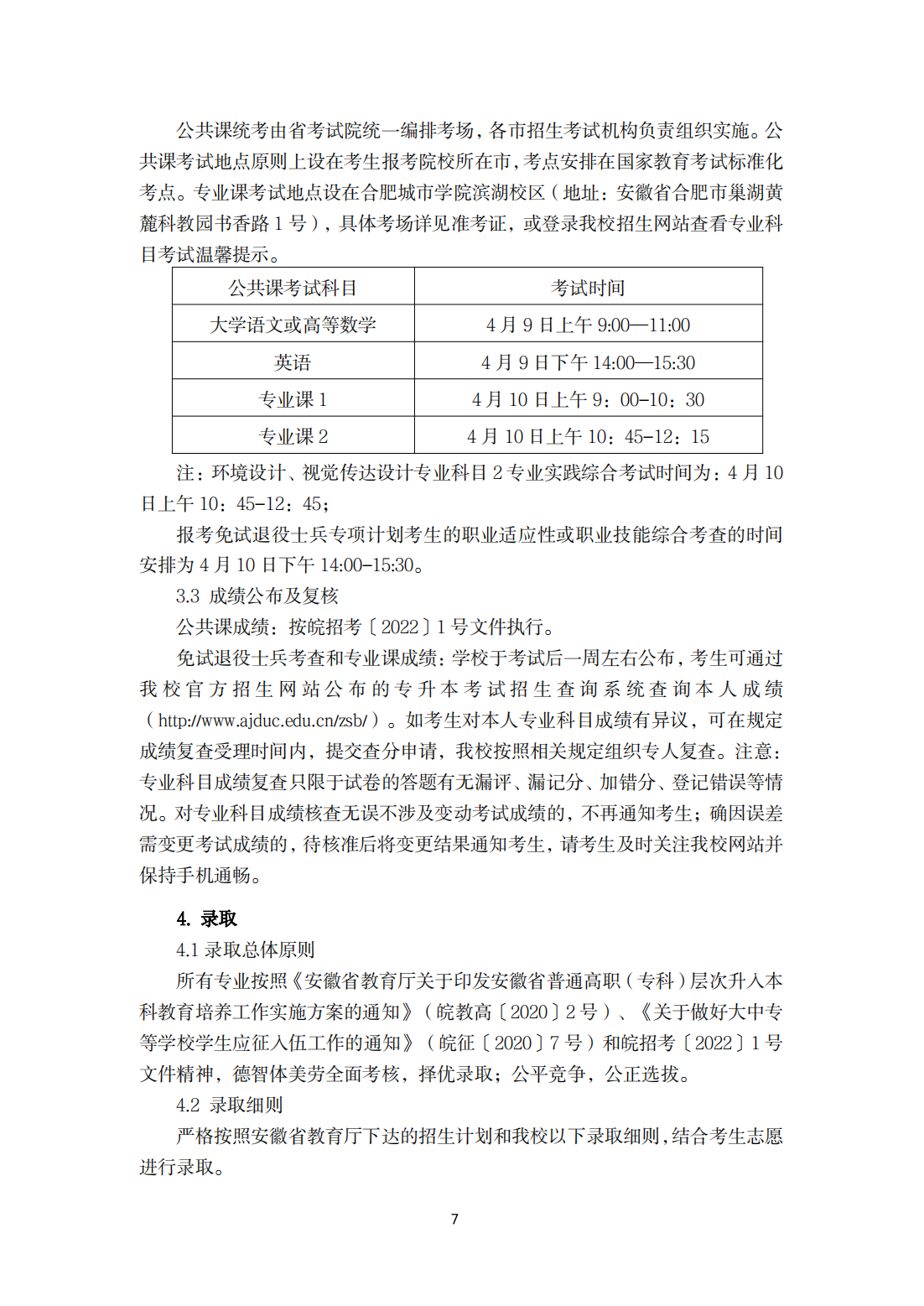
招生简章

2022年 : 合肥城市学院2022年普通高校专升本招生章程

2024年 : 合肥城市学院2024年面向中职毕业生对口招生章程附件

流金歲月 「 我的大學 - 我的萬水千山 」

我的大學 - 我的萬水千山

声明(反馈邮箱)
本页引用了院校官网资源,版权归原作者所有。 反馈邮箱: School@ChinaNet.com.cn
合肥城市学院-标识(校名、校徽)


招生公告 · 招生简章 · 招生计划

大学志 * 整理招生信息 *

合肥城市学院-校园风光
我的流金歲月
高考季