Top

所在位置:

  • 首页
  • 安徽省高校名单
  • 淮北理工学院
  • 淮北理工学院2024年普通高校专升本招生章程
  • 淮北理工学院
  • 淮北理工学院
  • 淮北理工学院
  • 淮北理工学院

淮北理工学院2024年普通高校专升本招生章程

院校招生办公室

发布日期:2024年6月12日

资料来源: 院校官方网站

返回大學主页



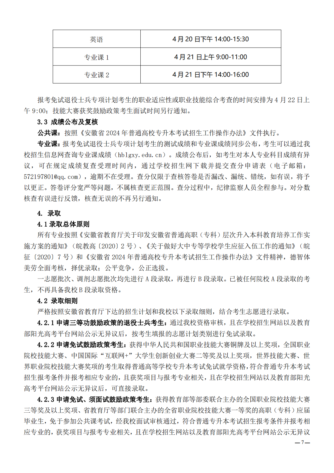
淮北理工学院2024年普通高校专升本招生章程

淮北理工学院2024年普通高校专升本招生章程

淮北理工学院2024年普通高校专升本招生章程

淮北理工学院2024年普通高校专升本招生章程

淮北理工学院2024年普通高校专升本招生章程

淮北理工学院2024年普通高校专升本招生章程

淮北理工学院2024年普通高校专升本招生章程

淮北理工学院2024年普通高校专升本招生章程

淮北理工学院2024年普通高校专升本招生章程

淮北理工学院2024年普通高校专升本招生章程

淮北理工学院2024年普通高校专升本招生章程

附件 【淮北理工学院2024年普通高校专升本招生章程.pdf】点击下载或在线观看


招生工作办公室
2024年6月12日


招生简章

2024年 : 淮北理工学院2024年普通高校专升本招生章程

2024年 : 淮北理工学院2024年面向中职毕业生对口招生章程

2024年 : 淮北理工学院-2024年普通本科招生专业

流金歲月 「 我的大學 - 我的萬水千山 」

我的大學 - 我的萬水千山

声明(反馈邮箱)
本页引用了院校官网资源,版权归原作者所有。 反馈邮箱: School@ChinaNet.com.cn
淮北理工学院-标识(校名、校徽)


招生公告 · 招生简章 · 招生计划

大学志 * 整理招生信息 *

淮北理工学院-校园风光
我的流金歲月
高考季