安徽绿海商务职业学院2024年分类考试招生章程
院校招生办公室
发布日期:2024年5月10日
一、学校全称:安徽绿海商务职业学院
二、办学层次:高职(专科)
三、办学地址:合肥市经济技术开发区合安路68号
四、办学类型:民办普通高等职业学校
招生计划
五、招生计划
备注:最终招生专业及计划以教育厅下达为准。
志愿填报
六、志愿填报办法及时间(一)填报时间已报名参加安徽省2024年分类考试招生且文化素质测试达到安徽省合格线的考生,于2024年3月21日10:00至3月25日16:00登录gkbm.ahzsks.cn填报院校与专业志愿。志愿填报流程详见省考试院网站(www.ahzsks.cn)公告栏或省考试院微信公众号。(二)志愿设置1、普通高中毕业生:可填报最多3个专业志愿和专业服从志愿。2、中职毕业生:可填报最多3个专业志愿和专业服从志愿。
入学测试
七、入学测试办法
分类考试招生实行“文化素质+职业技能”的考试评价方式。文化素质测试由省教育招生考试院统一组织。文化素质测试合格者,普通高中毕业生、具有高中阶段学历或同等学力及以上的社会人员参加我校组织的职业适应性测试,中职学校、中等技工学校等中等职业学校毕业生参加我校组织的职业技能考试。退役军人身份的考生报考我校专业,必须要参加文化素质测试,并根据其毕业类型参加我校的职业技能测试(中职毕业生)或职业适应性测试(普通高中毕业生)和相应类别普通考生同规则排序录取。
(一)测试内容与方式
1、文化素质测试
(1)所有报考我校考生均须参加省教育招生考试院统一组织的文化素质测试。文化素质测试内容参照《安徽省普通高校分类考试招生和对口招生文化素质测试考试纲要》执行,测试包括语文、数学、英语三科内容,采取合卷笔试的方式进行考试,卷面分值为300分。
2、职业适应性测试
应往届普通高中毕业考生参加职业适应性测试,职业适应性测试主要考核考生未来从事生产、建设、服务、管理等一线工作所必备的基本职业素质,包括基本思想道德素养、基本文化素养、自我学习能力、信息处理能力、数字应用能力、沟通表达能力、团队合作能力、服从管理意识等方面,总分300分,测试时间15分钟;测试形式:到校测试;测试方式:面试。
3、职业技能测试
应往届中职毕业考生参加职业技能测试,职业技能测试主要考核考生综合专业能力和岗位技能、通用技术等,包括专业能力测试和技术技能测试。专业能力测试以教育部发布的中职专业教学标准中核心专业知识为基本依据,重点考察综合专业能力;技术技能测试以教育部发布的中职专业教学标准中核心技术技能为基本依据,主要考察岗位技能、通用技术等内容。均采用面试方法测试,具体内容可参见我校网站公布的测试大纲。
专业能力测试考察学生对相关专业知识、专业基本技能的掌握和熟练程度以及基本职业素养等情况,包括专业基础知识、专业基本技能、职业道德精神、职业行为规范四个方面;技术技能测试主要考察学生对相关岗位技能和通用技术的掌握及熟练程度等内容;专业能力测试和技术技能测试合卷,总分300分,测试时间15分钟;测试形式:到校测试;测试方式:面试。
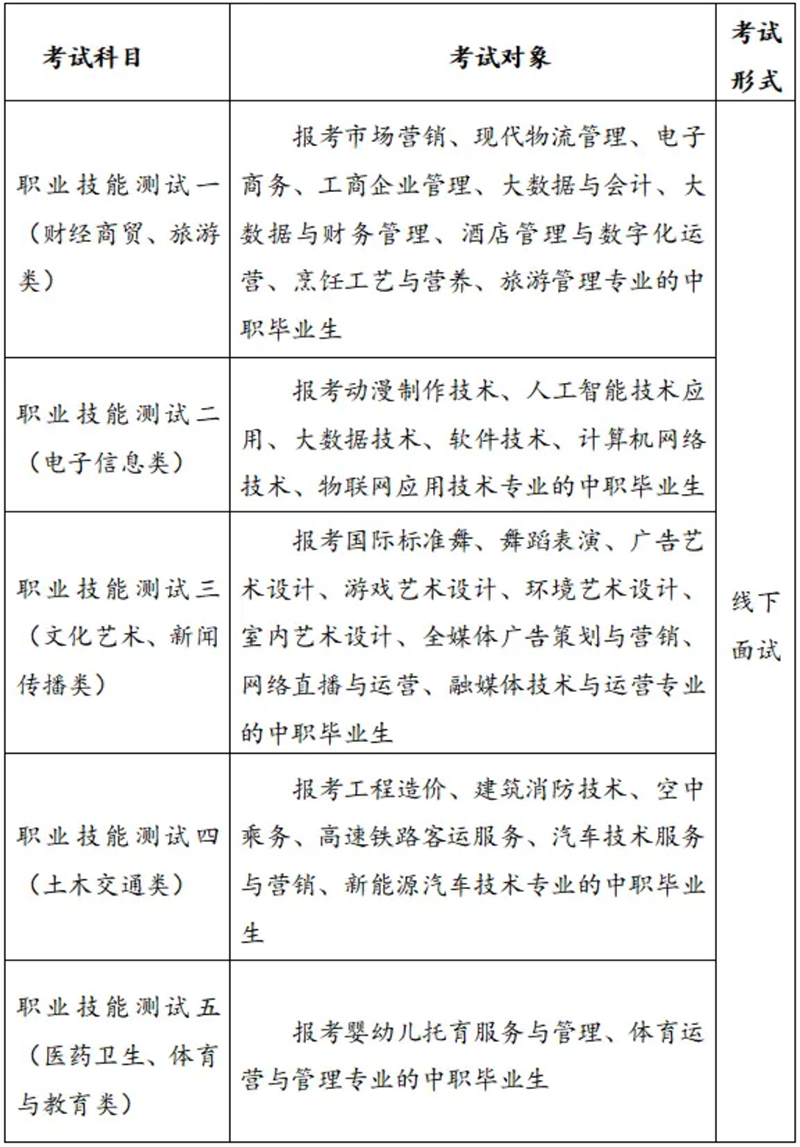
报考各专业须参加的职业技能测试类型见下表
(二)测试时间与地点
备注:考试的具体时间、地点以准考证为准。
(三)校考缴费与准考证领取
1、参加文化素质测试的考生,在省考试院规定的时间登录gkbm.ahzsks.cn自行打印文化素质测试准考证,具体安排和操作办法请关注省考试院网站和微信公众号,校考考试安排以我校官网和我校短信平台通知为准。
2、我校校考免考试费,报考我校且文化素质测试合格的考生,请于2024年3月27日10:00至3月29日16:00,登陆我校官网http://www.lhub.cn,根据提示登录系统,自行预约考试时间后下载打印校考准考证。逾期未预约考试时间和下载打印准考证者,则默认放弃参加我校的校考资格。学校将以流程记录作为校考考试确认依据。
(四)成绩公布及复核办法
1、文化素质测试成绩
文化素质测试成绩由省考试院统一发布,具体查询办法请关注省考试院网站及微信公众号。
2、学校测试成绩
(1)成绩查询:考生可以在2024年4月14日10:00至16:00,登录安徽绿海商务职业学院官网(网址:http://www.lhub.cn)查询校考测试结果。
(2)成绩复核:考生如对成绩有疑问可在2024年4月15日10:00至16:00拨打0551-63350117进行复核,限查漏改、漏统、错统,宽严不查,逾期不再受理。
(五)入学测试成绩
文化素质测试合格的考生,依据考生入学测试成绩进行录取,考生入学测试成绩=文化素质测试成绩+职业适应性测试(职业技能考试)成绩。(成绩比例为1:1)
录取办法
八、录取办法
(一)录取规则
1、预录取规则:预录取遵循“分数优先”原则,即根据考生入学测试成绩从高分到低分,按照考生专业志愿顺序依次录取,当考生所填报的专业志愿均无法满足时,若填报专业服从志愿,则由学校调剂到有空余计划的专业,若未填报专业服从志愿,则不予录取。录取时,若考生入学测试成绩相同,则依次按照文化素质测试、职业适应性测试(职业技能考试),从高分到低分依次录取。
2、递补预录取规则
根据《安徽省教育厅关于做好2024年高职院校分类考试招生工作的通知》(皖教秘高〔2023〕161号)和《安徽省2024年高等职业院校分类考试招生和应用型本科高校面向中职毕业对口招生工作实施办法》(皖招考〔2023〕44号),按不超过分类考试招生总计划的120%确定预录取考生名单;预录取结束后,针对入学测试成绩有效且未被预录取的考生,按不超过分类考试招生总计划的20%确定递补预录取考生名单(具体比例,结合生源报考情况确定)。递补预录取遵循与预录取相同的录取规则。
3、技能拔尖人才录取办法
按照《安徽省教育厅关于做好2024年高职院校分类考试招生工作的通知》(皖教秘高〔2023〕161号)相关规定执行。满足以下条件之一,报考本校与获奖赛项相同或相近专业且文化素质测试合格的考生,经学校资格审核,在学校网站和教育部阳光高考平台公示无异议后,可予以优先免试录取。
(1)获得全国职业院校技能大赛、世界技能大赛、中国职业技能大赛(国家级一类大赛)三等奖及以上(或前 10 名)以及全国职业院校技能大赛、世界技能大赛安徽省选拔赛一等奖的中职学校、中等技工学校应届毕业生;
(2)具有高级工或技师资格(或相当职业资格),获得县级劳动模范或先进个人称号的在职在岗中职学校毕业生。
符合条件的考生填写《安徽绿海商务职业学院分类考试招生免试生申请表》,并附相关材料(获奖证书、高级工证书或职业资格证书、获劳动模范或先进个人称号文件材料等),于2024年3月26日8:00至28日17:00,每天的工作时间(8:00至17:00),携带纸质材料,到我校招生办公室,进行现场资格审核。具体流程请登录我校招生信息网(网址:http://zs.lhub.cn/)。
(二)计划调整原则
录取过程中,在不突破招生总计划和确保公平公正的基础上,结合学校办学条件、生源报考情况,对专业间计划或面向普通高中毕业生、面向中职毕业生间计划作相应调整。
(三)录取确认
1、学校预录取:2024年4月16日前,我校招生网公示预录取考生信息以及递补预录取考生信息。
2、预录取考生录取确认:2024年4月23日—25日,预录取考生登录gkbm.ahzsks.cn,选择我校进行录取确认,确认后即被我校正式录取。未在规定时间选择我校进行录取确认的考生视为放弃录取资格。
3、递补录取确认:递补预录取考生网上录取确认。预录取考生网上录取确认结束后,省考试院汇总并统一公布未完成计划且接受递补录取考生院校信息,如预录取考生网上确认后我校分类考试招生总计划100%完成,则不参加递补录取确认。2024年4月28日至29日,递补预录取名单中的考生登录gkbm.ahzsks.cn,选择我校进行递补录取确认,未在规定时间选择我校进行递补录取确认的考生视为放弃录取资格。已被预录取的考生,不论其是否确认录取,都无法参加递补录取确认。
考生只能选择一所院校确认录取,一经确认,任何人不得更改。确认录取的考生不得再参加普通高校招生统一考试。放弃录取资格和未被录取的考生,可参加普通高校招生统一考试。
相关事宜
九、相关事宜
(一)奖贷助补免政策:与普通高考学生享同等奖贷助补免政策。
(二)身体健康状况要求:应符合教育部和卫生部颁布的《普通高等学校招生体检工作指导意见》要求。
(三)学费标准:按照省价格主管部门及省教育厅最新备案核准的收费标准执行。
(四)学籍管理:学生按规定时间办理入学手续后,按照《普通高等学校学生管理规定》及学校相关规定注册学籍,做好学籍管理工作。
(五)毕业证书:学生在规定学习年限内,修完教学计划规定内容,符合毕业条件,学校进行学历电子注册并颁发普通全日制专科毕业证书。颁发学历证书的学校名称:安徽绿海商务职业学院
其他须知
十、其他须知
(一)http://www.lhub.cn是我校相关招生考试、录取信息发布的唯一渠道,请广大考生主动及时关注,考生因个人未及时关注相关信息造成后果的由考生本人承担。
(二)分类考试招生期间,我校可能通过短信平台发布提示,请确保报名填报的手机畅通。
(三)在报名、考试中违规的考生及有关工作人员,严格按照《国家教育考试违规处理办法》和教育部有关文件规定处理;涉嫌违法的,移送司法机关,依照《中华人民共和国刑法》等追究其法律责任。
(四)本校严格执行国家招生政策,坚决杜绝任何形式的有偿招生,坚决杜绝本校教职工参与任何中介机构或辅导机构教学、讲座等活动。以学校名义进行非法招生宣传、培训等活动的中介机构或个人,本校将依法追究其责任。学校举报电话:0551-68898098,省教育招生考试院举报电话:0551-63619961,举报信箱jiancha@ahedu.gov.cn。
(五)考生一经报考我校相关专业,即视为已知晓并自愿遵守我校招生章程相关规定。
(六)本章程自发布之日起执行,由安徽绿海商务职业学院负责解释。
联系方式
十二、联系方式
(一)咨询电话:
0551-63350115/116/117;4001586888
(二)学校网址:http://www.lhub.cn
(三)特别提醒:所有分类考试招生信息与通知,均通过我校招生网或短信平台发布与提示。请考生及时关注我校招生网,并保持报名手机畅通。
安徽绿海商务职业学院
安徽省合肥市蜀山区合安路68号
国家统招全日制普通高等学校
安徽省首批校企合作示范单位
安徽省青年志愿者优秀组织单位
全国“星青年”人才培养模式独创院校
安徽数字创意职业教育集团理事长单位
中国国际大学生创新大赛国赛奖获得学校





