Top

所在位置:

  • 首页
  • 安徽省高校名单
  • 安徽汽车职业技术学院
  • 安徽汽车职业技术学院 2024 年分类考试招生章程
  • 安徽汽车职业技术学院
  • 安徽汽车职业技术学院
  • 安徽汽车职业技术学院
  • 安徽汽车职业技术学院

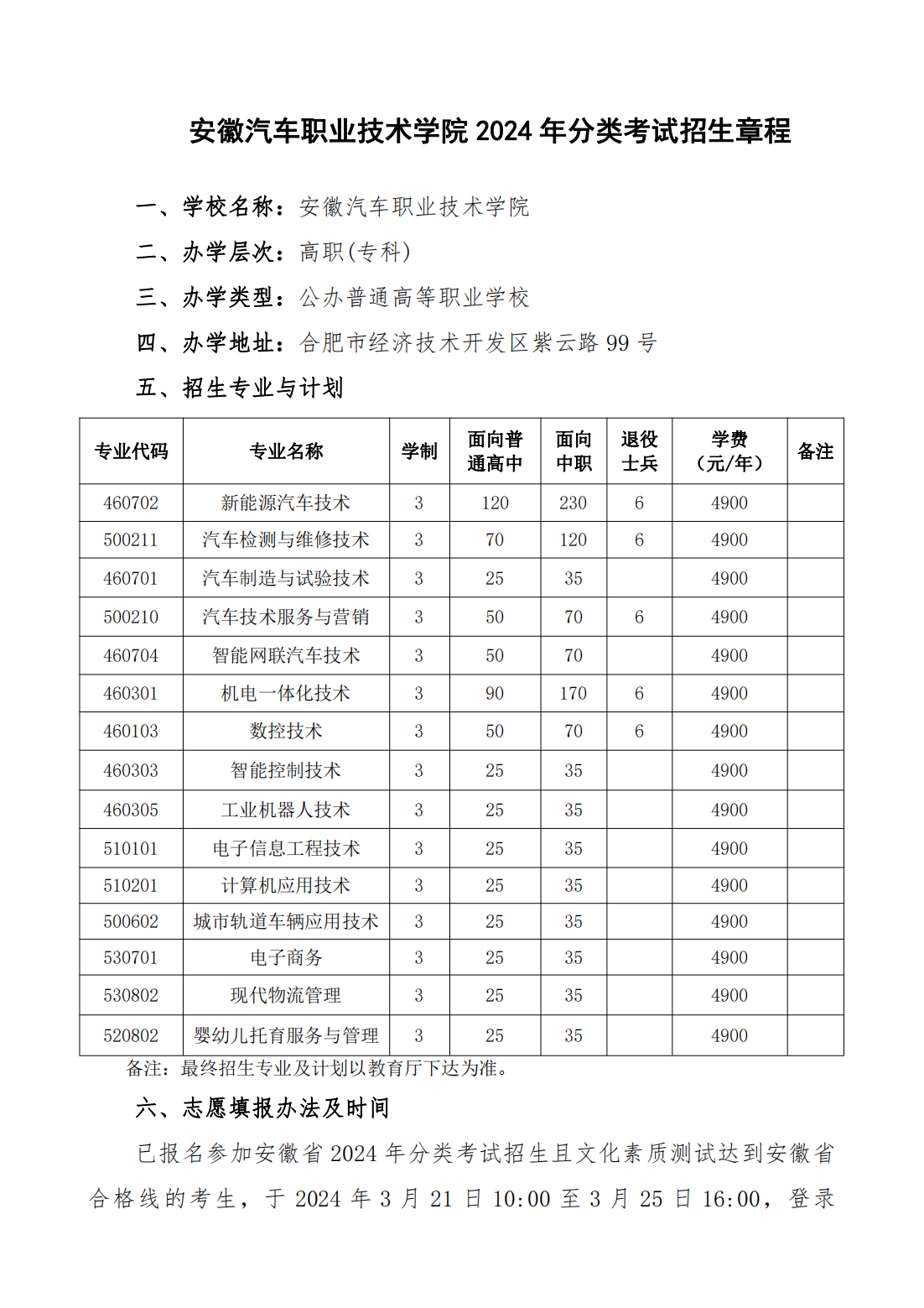
安徽汽车职业技术学院 2024 年分类考试招生章程

院校招生办公室

发布日期:2024年6月1日

资料来源: 院校官方网站

返回大學主页



安徽汽车职业技术学院 2024 年分类考试招生章程

安徽汽车职业技术学院 2024 年分类考试招生章程

安徽汽车职业技术学院 2024 年分类考试招生章程

安徽汽车职业技术学院 2024 年分类考试招生章程

安徽汽车职业技术学院 2024 年分类考试招生章程

安徽汽车职业技术学院 2024 年分类考试招生章程

安徽汽车职业技术学院 2024 年分类考试招生章程

安徽汽车职业技术学院 2024 年分类考试招生章程

附件 【安徽汽车职业技术学院 2024 年分类考试招生章程.pdf】点击下载或在线观看


招生工作办公室
2024年6月1日


招生章程

2024年 : 安徽汽车职业技术学院 2024 年分类考试招生章程

2024年 : 安徽汽车职业技术学院2024年分类考试招生简章

2023年 : 安徽汽车职业技术学院各省招生代码

流金歲月 「 我的大學 - 我的萬水千山 」

我的大學 - 我的萬水千山

声明(反馈邮箱)
本页引用了院校官网资源,版权归原作者所有。 反馈邮箱: School@ChinaNet.com.cn
安徽汽车职业技术学院-标识(校名、校徽)


招生公告 · 招生简章 · 招生计划

大学志 * 整理招生信息 *

安徽汽车职业技术学院-校园风光
我的流金歲月
高考季