山东财经大学燕山学院-2022年专升本自荐考生专业综合能力测试工作方案
院校招生办公室
发布日期:2022年6月12日
根据山东省教育厅《关于做好2022年普通高等教育专科升本科考试招生工作的通知》等文件要求,为做好自荐考生专业综合能力测试工作,特制定本方案。
一、学校概况及目标要求
山东财经大学燕山学院是于2005年经教育部批准设立的独立学院,是以实施全日制普通本科教育为主的财经类高等学校。学校位于济南市莱芜区,校园环境优美,教学设施齐全。学校注重本科教学质量,人才培养特色鲜明。我校曾获得全国品牌影响力独立学院、山东最具影响力本科院校等称号。
欢迎广大自荐考生报考我校的金融学、会计学、财务管理、工商管理、市场营销、国际经济与贸易、计算机科学与技术等7个专业。
学校通过专业综合能力测试,了解掌握自荐考生专科段专业知识和素质能力的综合水平,确定是否能够满足后续本科段学习的相关需求。测试合格者可以报考我校相应专业。
二、报名对象及招生专业
符合山东省2022年专升本报考条件的自荐考生,且专科段所学专业(类)符合《关于做好2022年普通高等教育专科升本科考试招生工作的通知》要求(见鲁教学字〔2021〕9号)。我校普通专升本招生专业及所对应专科专业(类)见下表:
三、报名办法
自荐考生根据《山东省2022年普通高校专升本类别设置及考试科目》进行报考,可报1-2个专业。本次测试不收取报名、考试费用。
(一)报名时间
2022年3月12日8:00—3月14日24:00
(二)报名网址
考生登录http://123.57.227.103:8080/进行注册报名。
(三)报名要求
1.自荐考生务必规范填写专科学校名称和专业名称,考生因个人填报信息有误导致信息校验不通过,无法打印准考证、参加考试等,由考生个人承担。
2.自荐考生可按照专业指导目录中本、专科专业对应关系,选报我校1-2个本科招生专业,如对应专科专业(类)为6303财务会计类,则可报考我校“会计学专业”或“财务管理专业”或“会计学+财务管理专业”。报考两个专业需要分别参加对应专业的考试。
3.请在报名系统学籍信息处上传《山东省2022年普通高校专科应届毕业生学籍证明》(附件1),要求为JPG格式,文件大小1.5M以内。
4.照片要求:考生照片须为本人近期免冠正面头像照片,蓝色或者红色背景,JPG格式,高480像素×宽360像素,文件大小30KB以内。
(四)报名确认
考生可登录http://123.57.227.103:8080/查看报名结果。
四、专业综合能力测试
(一)测试时间
考试时间:为方便自荐生考试,我校各招生专业将组织两场考试,时间分别为2022年3月20日、3月23日,自荐生可以自主选择参加任何一场。考生在报名系统中选择报考专业时同时自行选择考试时间,如会计学(3月20日)或会计学(3月23日)。考生于3月18日8点后,登录http://123.57.227.103:8080/打印准考证,参加测试。测试具体时间,以准考证为准。
(二)测试方式
我校专业综合能力测试采用线上考试全程监控的形式,具体考试流程请关注我校招生网站及微信公众号。
每门科目考试时间90分钟,满分150分。
(三)测试科目
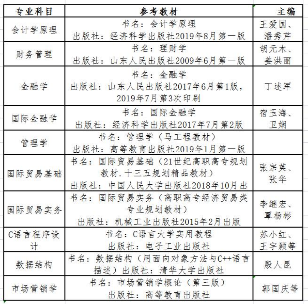
(四)参考教材
五、成绩公布
2022年3月28日在学校招生官网公布测试结果。学校根据相关专业本科阶段学习需要确定专业综合能力测试合格标准,测试结果分“合格”和“不合格”。
六、学费标准
七、考生咨询
考生根据报考专业加入对应QQ群,如有关于自荐生报考、测试等问题可在群内咨询,具体群号如下:
报考会计学、财务管理专业:769379519
报考金融学、国际经济与贸易:788791846
报考工商管理、市场营销、计算机科学与技术专业:118701088
八、注意事项
1.考生须提前准备测试设备,网速和测试环境要满足要求。测试前务必保持设备电量充足,建议保持充电电源连接,确保考试过程中不会出现因为设备电量过低自动关机的情况。
2.考生持本人身份证、准考证参加专业考试,证件不全或不一致者不准参加考试。
3.考生严格按照测试时间、测试流程参加考试,不得提前或延后。未在规定时间参加考试者,视为自愿放弃测试资格,一律不予补考。
4.考生需自觉遵守考试纪律,考试过程将全程录音录像。凡有作弊者,一经查实,学校将按照《国家教育考试违规处理办法》、《普通高等学校招生违规行为处理暂行办法》等规定严肃处理,取消测试成绩和录取资格,并将作弊材料上报山东省教育招生考试院。对有替考、组织作弊等涉嫌违法犯罪的,学校交由司法机关依法追究刑事责任。
咨询方式:0531-75786620张老师, 0531-75786617赵老师





