Top
  • 网站地图
  • 广东省 · 年 · 招生公告 · 招生简章 · 招生计划
  • 广东省 · 年 · 高职 · 提前招 · 五年一贯制
  • 智选报考 · 志愿填报 「 智选大学 · 志愿填报 」
  • 大学志 www.ChinaSchool.com.cn
  • 广东省 · 大学名单
  • 广东省 · 招考最新资讯
  • 「 广东省 · 最美大學 」
大学高校 - 招生简章 · 招生计划 · 招生分数 - 高考志愿,大学招生,线上咨询答疑
 2025 招生 ©
 章程 简章 计划 分数

广东招生

  • 本科
  • 高职
  • ﹝中書院﹞

智选·创建志愿方案

  • 广东省 · 高校(大學)面向華僑港澳臺招生資訊
    • 首页
    • 全国高考招生信息汇总
    • 高考招生政策
    • 招生章程 · 计划
    • 单考 · 单招 · 提前招
    • 招考动态
    • 志愿填报
    • 报考规划
    • 全国大学名单
    • 本科院校
    • 高职高专
    • 民办高校
    • 中外合作办学
    • 成人院校
    • 自主招生
    • 本专科 · 艺术院校
    • 研究生院校
    • 强基计划院校
    • “双一流”建设高校 · 建设学科
    • “双高”建设计划
    • “985 · 211”
    • 专项计划院校
    • 历年分数线
    • 本专科 · 专业目录
    • 专业解读
    • 国际大学简介
    • 高考分类招生简章 · 招生计划 :
    • 强基计划
    • 保送生
    • 民办招生
    • 专升本
    • 特殊类:艺术 · 体育 · 运动 · 公费(定向)师范生 ·(免费)医学生
    • “国家 · 高校 · 地方” 专项计划
    • 院校留学
    • 國際招生
    • 大陸高校面向华侨港澳臺招生
    • 港澳高校面向内地招生
    • 「 我的大學 · 我的万水千山 」
    • 招生专题:
    • 北京
    • 天津
    • 河北
    • 山西
    • 内蒙古
    • 辽宁
    • 吉林
    • 黑龙江
    • 上海
    • 江苏
    • 浙江
    • 安徽
    • 福建
    • 江西
    • 山东
    • 河南
    • 湖南
    • 湖北
    • 广东
    • 广西
    • 海南
    • 重庆
    • 四川
    • 贵州
    • 云南
    • 西藏
    • 陕西
    • 甘肃
    • 青海
    • 宁夏
    • 新疆
    • 香港
    • 澳門
    • 台灣

    所在位置:

    • 首页
    • 广东省高校名单
    • 顺德职业技术学院
    • 顺德职业技术学院2024年自主招生招生简章
    • 顺德职业技术学院
    • 顺德职业技术学院
    • 顺德职业技术学院
    • 顺德职业技术学院

    大学志 · 招生公告 · 招生简章 · 招生计划

    顺德职业技术学院2024年自主招生招生简章

    院校招生办公室

    发布日期:2024年6月12日

    资料来源: 院校官方网站

    院校本站主页



    顺德职业技术学院
    2024 年“高职自主招生”招生简章
    根据《关于做好 2024 年高等职业院校自主招生工作的通知》 (粤 教考〔2024〕4 号)文件要求,结合学校实际情况,我校 2024 年“高 职自主招生 ”招生专业 6 个,招生总计划 120 人;现代学徒制招生专业 6 个,招生试点 9 个,招生总计划 185 人;免试录取招生计划 93 人(具 体专业要求及计划数,详见附件 1、附件 2)。
    一、招生专业和招生计划
    1.普通高职自主招生(中职生)

    序  号

    专业名称

    专业代码

    招生对象

    中职阶段专业要求

    证书 要求

    学制

    招生 计划

    考核方式

    1

    药膳与食疗

    610

    中职应往 届毕业生

    不限专业。

    无

    3 年

    20

    文化基础+ 职业技能

    2

    康复治疗技术

    611

    中职应往 届毕业生

    限定康复技术专业、中医康复专 业。

    无

    3 年

    20

    文化基础+ 职业技能

    3

    旅游管理

    612

    中职应往 届毕业生

    不限专业。

    无

    3 年

    20

    文化基础+ 职业技能

    4

    酒店管理与数 字化运营

    613

    中职应往 届毕业生

    不限专业。

    无

    3 年

    20

    文化基础+ 职业技能

    5

    餐饮智能管理

    614

    中职应往 届毕业生

    不限专业。

    无

    3 年

    20

    文化基础+ 职业技能

    6

    烹饪工艺与营 养

    615

    中职应往 届毕业生

    不限专业。

    无

    3 年

    20

    文化基础+ 职业技能

    7

    职业技能大赛 获奖免试录取

    616-646

    中职应往 届毕业生

    免试条件:广东省中等职业学校技能大赛一等奖或全国职
    业院校技能大赛三等奖及以上,金砖国家职业技能大赛三 等奖及以上。招生专业及计划详见附件 1、2。

    若超计划进
    行面试考核
    认定资格

    2.普通现代学徒制试点

    序  号

    专业名称

    专业 代码

    招生对象

    培养地点

    学  制

    计划 数

    合作企业

    考核方式

    1

    应用化工技术

    601

    合作企业在职员工和其他人员,需为普通高中或中职应往届毕业生

    校企交替培养;原则上第 一学年在校本部;第二、 第三学年在合作企业。

    3 年

    15

    浩明科技 ( 中 山)有限公司、 中山市仁颜堂 生物科技有限公司。联系人: 中山市化妆品 行业协会戴老 师 15813196192

    文化素质 + 职业技能

    2

    分析检验技术

    602

    校企交替培养;原则上第 一学年在校本部;第二、 第三学年在合作企业。

    3 年

    15

    中山TCL 制冷   设备有限公司、 广东百信怡康
    生活服务科技
    有限公司。联系 人:中山市化妆 品行业协会戴
    老师
    15813196192

    文化素质 + 职业技能

    3

    药学

    603

    三年均在合作企业。

    3 年

    15

    广东大冢制药
    有限公司,联系 人 :陈经理,
    13160905954

    文化素质 + 职业技能

    4

    康复治疗技术

    604

    三年均在合作企业。

    3 年

    15

    广东誉医健康 科技有限公司, 联系人徐经理, 13928285657

    文化素质 + 职业技能

    5

    工商企业管理

    605

    合作企业   在职员工   和其他人   员,需为中 职应往届   毕业生

    三年均在合作企业。

    3 年

    30

    广东美的环境 电器制造有限 公司,联系人骆 经      理      , 15119130561

    文化素质 + 职业技能

    6

    餐饮智能管理

    606

    合作企业   在职员工   和其他人   员,需为普 通高中或   中职应往   届毕业生

    校企交替培养;原则上第 一学年在校本部;第二、 第三学年在合作企业。

    3 年

    25

    白天鹅宾馆有 限公司,联系人 张   经   理   , 18122216323

    文化素质 + 职业技能

    7

    餐饮智能管理

    607

    校企交替培养;原则上第 一学年在校本部;第二、 第三学年在合作企业。

    3 年

    10

    广东天悦餐饮 管理集团有限 公司,联系人王 经      理      , 13715580636

    文化素质 + 职业技能

    8

    餐饮智能管理

    608

    校企交替培养;原则上第 一学年在校本部;第二、 第三学年在合作企业。

    3 年

    10

    佛山市顺德渔 村餐饮集团有 限公司,联系人 李   经   理   : 18038687939

    文化素质 + 职业技能

    9

    工商企业管理

    609

    退役军人

    校企交替培养。

    3 年

    50

    顺德职业技术 学院

    职业技能

    普通现代学徒制试点考生(退役军人专项除外)请于 5 月 10 日前 与企业沟通确认后,再进行报名。

    二、招生对象、条件及报名方式
    (一)普通高职自主招生(面向中职生)
    1.符合广东省招生委员会《关于做好广东省 2024 年普通高校招生 统一考试报名工作的通知》(粤招〔2023〕7 号)普通高考报名条件规 定,并参加了广东省 2024 年普通高考报名。
    2.身体状况符合相关要求的考生。
    3.报名采用全省统一网上报名方式。依据本人意愿,填报一所高职 院校,填报志愿并确定后无法修改。高校在校生、2024 年被依据普通 高中学业水平考试成绩招生录取、普通高等学校招收中等职业学校毕业 生统一考试招生录取的考生以及中高职贯通三二分段转段录取的考生 不得参加高职院校自主招生录取。报考高职普通自主招生并被录取的考 生不得参加其他类型高职(专科)层次的招生录取。
    4.通过“ 自主招生 ”录取的学生,不得申请转学,不得转专业,考 生慎重报考。
    5.每个考生只能填报一个专业志愿。
    (二)普通现代学徒制试点
    1.符合广东省2024 年普通高考报名条件并参加了广东省2024 年普 通高考报名的高中、 中职应往届毕业生。
    2.考生应为试点招生专业合作企业的在职员工。如考生非试点招生  专业合作企业的在职员工,须在录取前与合作企业签订合法的劳动合同。

    3.考生如有弄虚作假行为,将根据国家有关规定,严肃处理,在报 名阶段发现的,取消报考资格;在入学前发现的,取消入学资格;入学 后发现的,取消录取资格或者学籍。
    (三)退役军人现代学徒制专项试点
    退役军人考生在志愿填报前,需由县以上退役军人事务部门出具 《广东省退役军人现代学徒制身份核验表》,完成退役军人身份认定, 并在报名时上传身份核验表。
    三、考生报名及志愿填报
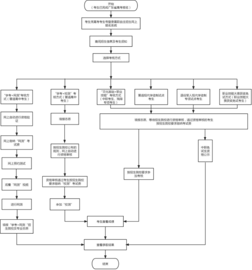
    (1)报名时间:5 月 9 日 10:00 至 12 日 16:00,考生凭高考报 名号及密码登录“广东省2024 年高职院校自主招生网上报名系统 ”(下 称“ 网上报名系统 ”,网址:https://pg.eeagd.edu.cn/gzks/)报名, 签订《诚信考试承诺书》 ,报名流程具体参照《2024 年高职院校自主 招生考生报考流程图》。

    广东省 2024 年高职院校自主招生考生报考流程图

    高职院校自主招生考生报考流程图 

    (2)考生类型:考生可根据本人报考条件在在“文化基础+职业技  能 ”(面向中职考生)、“普通现代学徒制试点 ”(不分考生类型)、  “退役军人现代学徒制专项试点 ”(不分考生类型)及“职业技能大赛  获奖免试生 ”(面向中职考生)四种类别中一种填报志愿进行报考;考  生请慎重选择考核方式经我校确认报考资格后,考生不得更改考核方式。

    (3)缴费及上传资料:缴交考试费,录入相关报名信息、上传有 关证明材料(原件扫描版,下同);未在报名期间按照要求上传证明材 料的考生无法通过资格审核。
    ①普通高职自主招生(中职生)考生
    应届毕业生考生须在报名系统中按要求上传加盖中职学校公章的  中职阶段就读及就读专业证明材料原件电子版(学籍证明)(见附件4) 有职业资格技能证书要求的专业需上传职业资格技能等级证书原件电  子版(含封面及内页)。
    往届毕业生考生须在报名系统中按要求上传中职阶段毕业证书原 件电子版,有职业资格技能证书要求的专业需上传职业资格技能等级证 书原件电子版(含封面及内页)。
    ②普通现代学徒制试点考生
    先招工后招生:考生须在报名系统中按要求上传高中或中职阶段毕 业证书原件电子版,还需上传与试点招生专业合作企业签订的劳动合同 扫描件。
    招工招生同步:应届毕业生考生须在报名系统中按要求上传加盖高 中或中职学校公章的就读证明材料原件电子版(学籍证明);往届毕业 生考生须在报名系统中按要求上传高中或中职阶段毕业证书原件电子 版。须在录取前与合作企业签订合法的劳动合同,如没有签订合法的劳 动合同的考生不予以录取。
    ③免试录取考生
    符合职业技能大赛获奖免试录取条件的考生,还须在报名系统中录入参加的职业技能大赛名称、获奖项目名称、获奖等级、获奖时间等, 并上传获奖证书原件扫描版或所在学校开具的获奖证明。
    (4)考生资格审核。
    (5)报考资格审查查询。5 月 14 日前,考生登录报名系统网上查 看报名资格审核通过情况。
    (6)缴交考试费,缴费系统开放时间:5 月 11 日 12:00 至 5 月 14 日 23:00,缴费成功后才完成报名流程。
    (7)5 月 17 日前打印准考证。
    特别说明:考生须在填报志愿前认真查阅我校的招生网站,了解专业的具体报考要求。因未认真查阅院校专业报考要  求而在填报志愿后无法获得报考资格的责任由考生自负。考生一经学校确认报考资格后不得更改所填报的考核类型及院校、 专业志愿,缴纳的考试费概不退费。
    四、考核方式及录取规则
    (一)普通高职自主招生招收中职考生
    实行“文化基础考试(含综合文化知识和专业综合理论)+职业技能  考核 ”的考试形式,学校统一组织测试,综合文化知识和专业综合理论、 职业技能的权重比例为4:3:3。中职考生入学测试总分满分值为 500 分, 其中综合文化知识考试满分值为 200 分,专业综合理论考试满分值为150 分,职业技能考核满分值为 150 分。其中:综合文化知识考试的考  试内容涵盖自然科学和人文科学基本知识、职业道德基本要求、人际交往基本常识、汉语言写作基本能力等技术技能型人才必备的实用性知识要求;专业综合理论考试的考试内容为与报考专业相关的综合理论知识。 职业技能考核采用现场实操或机试的形式对所报考专业的专业技能进行评测。 学生因应征入伍、生病等特殊原因经学校同意休学、复学后,有关 学院没有继续开展所录取的专业办学,经学校教务处、二级学院及学生 协商一致,可按学校有关规定,转入同学院相关专业普通班学习。
    (二)普通现代学徒制试点考生
    采用“文化素质+职业技能 ”考核方式,主要侧重于职业技能考核,由我校自主命题、 自行组织实施文化素质和职业技能考核,择优录取。 “文化素质 ”及“职业技能 ”测试满分值合计 100 分,其中文化素质考 核内容分值为 40 分,职业技能考核内容分值为 60 分。
    普通现代学徒制试点班学生不得转学,不得转专业,原则上不得转 入同一专业普通班;试点班学生因应征入伍、生病等特殊原因经学校同 意休学、复学后,有关招生学院和试点企业没有继续开展试点的,经学 校、试点企业和学生协商一致,可按学校有关规定,转入同一专业普通 班学习或同一学院相关专业学习。
    (三)退役军人现代学徒制专项试点考生
    符合条件的退役军人报考退役军人现代学徒制专项试点计划免文 化素质考核,由我校自主命题、组织实施职业技能考核,择优录取。职 业技能考核满分值为 100 分。
    ( 四)考试时间:5 月 18 日,具体安排以准考证为准。
    (五)录取办法
    我校根据报考考生的专业志愿及成绩情况划定各专业最低录取分 数线。原则上,拟录取中职考生的文化基础考核成绩不得低于考核满分 值的40%;拟录取考生的职业技能考核成绩不得低于考核满分值的40%;拟录取的普通现代学徒制试点及退役军人现代学徒制专项试点考生考 核成绩不得低于考核满分值的40%。 中职考生考核总分相同时,按职业 技能考核成绩从高分到低分择优录取;如职业技能考核成绩也相同,按 专业综合理论成绩从高分到低分择优录取。
    我校采用根据考生总分从高分到低分依次录取,在录取最低分数线 上录满计划为止,无体检结果或体检不合格者不能被录取。
    录取总分相同时,按职业技能考核成绩从高分到低分择优录取。无 体检结果或体检不合格者不能被录取。
    (六)考生成绩公示及录取备案
    考生的考试成绩,报本校招生委员会审核后,在我校招生信息网, 公示期 3 天。拟录取公示前,若有考生自愿放弃,不再顺延录取后续考 生。
    考生考核成绩公示无异议后,拟录取的考生名单报省招生办公室审 核备案,经省招生办公室审核通过的考生方可确认为正式录取。学校根 据省招生办公室审核通过后的名单,在学校网站上公示,录取通知书发 放时间与普通高考录取考生同步。
    五、面向中职生免试录取办法
    根据国家和广东省有关文件精神,在校期间获得省级(含)以上行 政部门主办的职业技能大赛省赛一等奖或国赛三等奖及以上、金砖国家 职业技能大赛三等奖及以上,应届或毕业两年内的往届中职考生,经我 校核实资格、综合面试,公示无异议后,符合相关要求的,报广东省考 试院备案审核后,可免试录取。自主招生免试录取考生计划纳入我校年度招生总计划。具体详情见《顺德职业技术学院 2024 年职业技能大赛 获奖免试录取报考指南》(附件 5)。
    免试生需在 5 月 9日至 5 月 12 日,凭高考报名号及密码登录“广东省 2024 年高职院校自主招生网上报名系统 ”(下称网上报名系统, 网址:https://pg.eeagd.edu.cn/gzks/)报名,签订《诚信考试承诺书》,选择“职业技能大赛获奖免试生 ”(面向中职考生)考核方式填   报志愿(免试生无需缴纳考试费用)选择“专业代码 616-646 ”对应的   专业,录入相关报名信息、上传有关证明材料(获奖证书原件扫描版或所在学校开具的获奖证明)。并下载本通知附件《顺德职业技术学院  2024 年职业技能大赛获奖免试录取资格申请表》(附件6)请将该表填写完全并连带相关证书或所在学校开具的获奖证明扫描件(原件扫描版)于报名系统关闭前发送电子邮件至邮箱:sdp tzsb@sdp t.edu.cn, 申请 免试报读的专业以此表中填写为准,未在报名系统内报名或逾期发送邮件的不予受理。
    六、高职自主招生(中职生)职业技能考核免考条件
    在校期间取得与普通高职自主招生(中职生)报考专业相关的高级职业技能等级证书,或获得省级(含)以上行政部门主办的职业技能大赛省赛三等奖及以上,应届或毕业两年内的往届中职考生,经我校核实 资格后,可免职业技能考核,免于职业技能考核的考生职业技能考核成绩按职业技能测试满分值计算。具体详情见《顺德职业技术学院 2024年自主招生职业技能考核免考申请指南》(附件 7);并下载本通知附件《顺德职业技术学院 2024 年自主招生职业技能考核免考资格申请表》

    (附件8)请将该表填写完全并连带相关证书扫描件(原件扫描版)于 报名系统关闭前发送电子邮件至邮箱:sdp tzsb@sdp t.edu.cn, 申请免考的专业以此表中填写为准,未在报名系统内报名或逾期发送邮件的不 予受理。

    七、 时间安排表

    时间

    工作内容

    5 月 9  日至 12  日

    考生根据附件 3 报考流程图在网上报名系统报名及填报志愿。根据系统 指引上传相关证明材料后进行报名及填报志愿,等待系统自动验证或报 考院校资格审核

    5 月 13  日前

    高职院校通过网上报名系统完成考生资格审核工作并公布获得报考资格 的考生名单

    5 月 14  日前

    获得报考资格的考生根据院校招生网站公布的招生简章指引缴纳考试费

    5 月 17 日前

    高职院校完成考场编排并指引考生打印准考证

    5 月 18  日至 19  日

    高职院校组织考核,具体安排以准考证为准。

    5 月 22  日前

    高职院校公示考核成绩

    5 月 25  日前

    高职院校在网上录取系统提交考核成绩,并提交拟录取方案及录取最低 分数线

    5 月 30  日前

    省招生办公室通过录取系统审核高职院校提交的拟录取方案

    5 月 31  日前

    高职院校完成自主招生录取工作,在本校招生网站上公示经审核通过的 录取考生名单。录取通知书发放时间与普通高考录取考生同步。

    八、信息发布
    所 有 关 于 高 职 自 主 招 生 的 信 息 都 通 过 学 校 招 生 信 息 网 https://zs.sdpt.edu.cn/和“顺德职业技术学院招生办 ”微信公众号 发布,不再另行通知。敬请考生随时关注我校招生信息网和微信公众号。
    九、学费及住宿费

    序号

    专业名称

    专业代码

    学费(元/学年)

    1

    药膳与食疗

    520418

    6410

    2

    康复治疗技术

    520601

    6410

    3

    旅游管理

    540101

    5250

    4

    酒店管理与数字化 运营

    540106

    5250

    5

    餐饮智能管理

    540201

    5250

    6

    烹饪工艺与营养

    540202

    5250

    7

    应用化工技术

    470201

    6410

    8

    分析检验技术

    470208

    6410

    9

    药学

    520301

    6410

    10

    工商企业管理

    530601

    5250

    宿舍费 1500-1600 元/学年

    十、学校招生联系方式
    咨询热线:0757-22327131/22327132/22323732 

    电子邮箱:sdptzsb@sdpt.edu.cn
    学校网站:http://www.sdpt.edu.cn 

    招生网站:http://zs.sdpt.com.cn/
    通信地址:佛山市顺德区大良德胜东路顺德职业技术学院招生办公 室(1 号楼 2 楼 206 室),邮政编码:528333

    顺德职业技术学院招生办 2024 年 5 月 7 日

    附件:

    附件【附件1 顺德职业技术学院2024年免试生招收专业一览表.xlsx】

    附件【附件2 顺德职业技术学院2024年自主招生中职技校专业库[职业教育专业目录(2021年)].xlsx】

    附件【附件3 顺德职业技术学院2024年高职自主招生考生诚信考试承诺书.docx】

    附件【附件4 顺德职业技术学院2024年自主招生考试招生学生学籍证明.doc】

    附件【附件5 顺德职业技术学院2024年职业技能大赛获奖免试录取报考指南.docx】

    附件【附件6 顺德职业技术学院2024年职业技能大赛获奖免试录取资格申请表.doc】

    附件【附件7 顺德职业技术学院2024年自主招生职业技能考核免考申请指南.docx】

    附件【附件8 顺德职业技术学院2024年自主招生职业技能考核免考资格申请表.doc】


     

     


    招生工作办公室
    2024年6月12日


    招生简章

    2024年 : 顺德职业技术学院2024年自主招生招生简章

    2023年 : 顺德职业技术学院2023年夏季高考招生简章

    2023年 : 顺德职业技术学院 2023年“高职自主招生”招生简章

    流金歲月 「 我的大學 - 我的萬水千山 」

    我的大學 - 我的萬水千山

    「 历年招生信息汇总 」

    「 高考指南-历年招生资讯 」

    2024年8月25日

    「 大學文化-标识系統 」

    2024年8月25日

    「 校史校志-历史沿革 」

    2024年8月23日

    「 畢業季-青春 · 不散场 」

    2024年9月1日

    「 流金歲月-灼灼芳华 」

    2024年8月31日

    「 最美印記-我的大学 」

    2024年9月1日

    「 最美校园-不负韶华 」

    2024年8月24日

    院系(教学机构)设置 ( 2024 )

    2024年8月24日

    招生专业学科 一览表( 2024 )

    2024年8月20日

    各专业学费 / 住宿费标准( 2024 )

    2024年8月20日

    奖学金 / 助学金政策( 2024 )

    2021年6月12日

    2021年招生简章( 图文版 )

    2021年6月1日

    2021年普通高校招生章程

    2024年8月31日

    2024年分省招生录取情况汇总表

    2024年6月14日

    2024年 省內 / 省外 招生计划

    2024年6月12日

    2024年招生简章( 图文版 )

    2024年6月10日

    2024年普通高校招生章程

    2024年6月2日

    2023年分省招生录取分数线

    2023年6月18日

    2023年 省內 / 省外 招生计划

    2023年6月12日

    2023年招生简章( 图文版 )

    2023年6月1日

    2023年普通高校招生章程

    2023年6月11日

    2022年分省招生录取分数线

    2022年6月12日

    2022年招生简章( 图文版 )

    2022年6月18日

    2022年 省內 / 省外 招生计划

    2022年6月1日

    2022年普通高校招生章程

    2022年6月14日

    2021年招生录取情况汇总表

    2021年6月18日

    2021年 省內/ 省外 招生计划

    声明(反馈邮箱)
    本页引用了院校官网资源,版权归原作者所有。 反馈邮箱: School@ChinaNet.com.cn
    顺德职业技术学院-标识(校名、校徽)


    招生公告 · 招生简章 · 招生计划

    大学志 * 整理招生信息 *

    顺德职业技术学院-校园风光
    我的大學 流金歲月
    院校全部招生资讯
    大学志

    高考招生 · 官网链接

    • 中华人民共和国教育部

    • 高校毕业生就业服务司

    • 中国高等教育学生信息网

    • 中国教育考试网

    • 全国学生资助管理中心

    • 国家大学生就业服务平台

    • 全国大学生创业服务网

    • 内地(祖国大陆)高校
      面向港澳台招生信息网

    吾心 · 吾志

    大学志 - 大學招生资讯服务平台
    中書院 - 子午書院 - InTimeChina.com

    文化 · 教育

    童謠里(TongYaoLi)文化教育機構 - 专注于为0-18岁儿童和青少年提供包括高端幼儿园和特殊儿童在内的优质教育服务。
    澤路 - 经山历海(泽路) - ChinaMay.com

    关注 · 支持

    子午書院 - 十年苦讀,經春歷夏又秋冬,肆季輪回,初心使然,奔赴山海,不負韶華!
    大学志(大學招生资讯服务平台) ChinaSchool.com.cn
    微信:139 1066 9902

    大學 · 公告 · 資訊

    • 北京
    • 天津
    • 河北
    • 山西
    • 内蒙古
    • 辽宁
    • 吉林
    • 黑龙江
    • 上海
    • 江苏
    • 浙江
    • 安徽
    • 福建
    • 江西
    • 山东
    • 河南
    • 湖南
    • 湖北
    • 广东
    • 广西
    • 海南
    • 重庆
    • 四川
    • 贵州
    • 云南
    • 西藏
    • 陕西
    • 甘肃
    • 青海
    • 宁夏
    • 新疆
    • 港澳
    • 台灣
    • 双一流

    • 世界一流大学建设高校(42所)

    • 世界一流学科建设高校(95所) / 建设学科(465个)

    • 强基计划(36所)

    • 全国招生资讯

    • 奔赴山海,不負韶華 中國最美大學

    • 双高计划

    • 中国特色高水平高职学校建设(56所)

    • 中国特色高水平专业群建设(141所)

    • 高职专科院校(1486所)

    • 年 高职单招(提前招 / 五年一贯制 )招生信息

    • 985 / 211

    • 985高校(39所)

    • 211高校 / 学科建设(116所)

    • 年高考分数线

    • 年全国省市区大學院校 招生公告 招生章程 招生简章 招生计划 录取分数 招生指南

    • 年內地(祖國大陸)高校面向港澳臺招生資訊

    • 年全国各省市区 / 高考查分 / 录取查询

    • 艺术类(归类为艺术性质)院校(104所)

    • 年 全国普通高等学校名单

    大学志
    上銀科技
    大学志

    chinaschool.com.cn

    新高考

    newgaokao.cn

    港澳台聯考

    newsgaokao.com

    童謠里

    china-room.com

    吾心志

    zhichina.com

    志愿填报

    School.Run

    華晴

    timechinese.com.cn

    銀驍

    s-yin.com

    澤路

    chinamay.com

    中書院 · 吾心

    CollegeBook.com.cn

    鄉集

    hometownsky.com

    子午書院

    chinabook.com.cn

    新 · 時代

    newtimes.com.cn

    新 · 資訊

    newsnews.com.cn

    子午光年

    intimechina.com

    經山曆海

    经山历海(泽路)

    • 高考季
    • 流金歲月 - 我的大學
    • 泽路 - 智选大學
    • 国际教育
    • 移动客戶端
    • 关于我们
    • 隐私声明
    • 版权声明
    • 免责声明
    • 外宣与合作服务 · 大學院校宣传及招生信息发布服务
    • 联系我们

    © 大学志®及/或其关联公司及特许人 版权所有

    • 投诉邮箱:news@ChinaNet.com.cn
    • 京ICP备2021015166号
    • 京公网安备 11011202003165号 京公网安备 11011202003165号
    • 运维主体:上銀科技 · 北京