Top
  • 网站地图
  • 北京市 · 年 · 招生公告 · 招生简章 · 招生计划
  • 北京市 · 年 · 高职 · 提前招 · 五年一贯制
  • 智选报考 · 志愿填报 「 智选大学 · 志愿填报 」
  • 大学志 www.ChinaSchool.com.cn
  • 北京市 · 大学名单
  • 北京市 · 招考最新资讯
  • 「 北京市 · 最美大學 」
大学高校 - 招生简章 · 招生计划 · 招生分数 - 高考志愿,大学招生,线上咨询答疑
 2025 招生 ©
 章程 简章 计划 分数

北京招生

  • 本科
  • 高职
  • ﹝中書院﹞

智选·创建志愿方案

  • 北京市 · 高校(大學)面向華僑港澳臺招生資訊
    • 首页
    • 全国高考招生信息汇总
    • 高考招生政策
    • 招生章程 · 计划
    • 单考 · 单招 · 提前招
    • 招考动态
    • 志愿填报
    • 报考规划
    • 全国大学名单
    • 本科院校
    • 高职高专
    • 民办高校
    • 中外合作办学
    • 成人院校
    • 自主招生
    • 本专科 · 艺术院校
    • 研究生院校
    • 强基计划院校
    • “双一流”建设高校 · 建设学科
    • “双高”建设计划
    • “985 · 211”
    • 专项计划院校
    • 历年分数线
    • 本专科 · 专业目录
    • 专业解读
    • 国际大学简介
    • 高考分类招生简章 · 招生计划 :
    • 强基计划
    • 保送生
    • 民办招生
    • 专升本
    • 特殊类:艺术 · 体育 · 运动 · 公费(定向)师范生 ·(免费)医学生
    • “国家 · 高校 · 地方” 专项计划
    • 院校留学
    • 國際招生
    • 大陸高校面向华侨港澳臺招生
    • 港澳高校面向内地招生
    • 「 我的大學 · 我的万水千山 」
    • 招生专题:
    • 北京
    • 天津
    • 河北
    • 山西
    • 内蒙古
    • 辽宁
    • 吉林
    • 黑龙江
    • 上海
    • 江苏
    • 浙江
    • 安徽
    • 福建
    • 江西
    • 山东
    • 河南
    • 湖南
    • 湖北
    • 广东
    • 广西
    • 海南
    • 重庆
    • 四川
    • 贵州
    • 云南
    • 西藏
    • 陕西
    • 甘肃
    • 青海
    • 宁夏
    • 新疆
    • 香港
    • 澳門
    • 台灣

    所在位置:

    • 首页
    • 北京市高校名单
    • 首都师范大学科德学院
    • 首都师范大学科德学院-2022年招生简章
    • 首都师范大学科德学院
    • 首都师范大学科德学院
    • 首都师范大学科德学院
    • 首都师范大学科德学院

    大学志 · 招生公告 · 招生简章 · 招生计划

    首都师范大学科德学院2022年艺术类本科招生简章

    院校招生办公室

    发布日期:2022年6月12日

    资料来源: 院校官方网站

    返回大學主页



    一、学校简介

    首都师范大学科德学院(国标代码13629)是经教育部批准实施本科层次学历教育的全日制普通高等学校,学校招生列入全国普通高等学校统一招生计划。学校成立于2004年,在全国30余个省(自治区、直辖市)招生,在校生5000余人。学校设有传媒学院、艺术设计学院、演艺学院、国际文化学院,2022年在广播电视编导、播音与主持艺术、摄影、表演、视觉传达设计、环境设计、艺术设计学、数字媒体艺术、艺术与科技、书法学、录音艺术、影视摄影与制作、学前教育、汉语言文学、会展经济与管理等本科专业及专业方向面向全国招生。学校实行学年学分制管理,学习期满成绩合格者,颁发首都师范大学科德学院本科毕业证书;符合学士学位授予条件者,颁发首都师范大学科德学院学士学位证书。
     


    海外升硕“浸入式”培养项目
     

    为贯彻落实“高端化、国际化、个性化”发展战略,满足学生高层次学习的个性化需求,我校2022年所有本科专业方向开通海外升硕“浸入式”培养项目,2022级全体新生均可自愿报名参加。我校同美国、英国、加拿大、澳大利亚等国的近百所高校达成合作,打通与国外知名高校的沟通渠道,专注于为我们的在校生提供更多海外升硕的可能性,旨在通过海外名校激励,留学生涯规划,雅思分层学习,良好绩点准备,导师全程指导等助力学生牵手世界名校,实现“国内本科+国外硕士”的无缝直通,帮助更多学生完成学历升级。
     

    ●学校与全球10多个国家近百所海外高校建立合作伙伴关系,所有对接海外院校均被中华人民共和国教育部涉外监管信息网收录,为学生提供了更为广阔的国际化教育平台。

     
     
     
    ●学校在加拿大、美国、英国、澳大利亚、法国、新西兰、奥地利、马来西亚、韩国、泰国建立10个海外实践教学基地。

     
    ●近十年毕业生就业率达96%以上;学校与中央新影集团、国家大剧院、国展中心、798艺术中心、国家新媒体产业基地等100多家校外企业建立了合作关系,联手打造一批一流的、符合学生发展需要的实习实践基地,增强学生的应用能力,提高就业竞争力。中央新影集团作为首都师范大学科德学院的实践基地,2015年获批“北京市高等学校市级校外人才培养基地”省部级实践教学基地。

    ●学校现有北京市“一流本科”建设专业2个;荣获北京市高等教育教学成果奖2项(“搭建海外教学实践平台、培养应用型人才”,“应用型艺术人才实践教学体系的构建”)。获评“十二五”普通高等教育本科国家级规划教材1部,北京市高等教育精品教材1部,北京市高校“优质本科课程”4门,北京市高校“优质本科教材课件”3项。


    学校荣誉(选登)

    2014年,学校被评为“中国最具知名度独立学院”。
    2015年,学校获得“新媒体经验建设奖”。2016年,学校获得“魅力高校奖”。2017年,学校被评为“2017.社会影响力独立学院”。2018年,学校荣获“2018年度.综合实力独立学院”。2019年,学校被评为“2018—2019年度国际化办学典范高校”。2020年,学校被评为“2020年度品牌影响力独立院校”。2020年,学校被评为“2020年度社会影响力独立学院”。
    二、办学优势
    学科优势

    多艺术学科交叉融合 凸显学科定位优势
    学校定位于打造一所与众不同的艺术院校,以多门艺术学科交叉融合为突破口,设置艺术设计学、会展经济与管理、广播电视编导、播音与主持艺术、摄影、表演、录音艺术、学前教育、汉语言文学等专业,形成了艺术与现代传媒、数字创意产业紧密融合的专业群,凸显艺术学门类的学科优势。
    区位优势

    学校位于北京 具有培养和就业的广阔平台
    学校位于北京文化创意产业密集区,北京城市总体规划临空经济区所在地,以国家新媒体产业基地、星光影视城等为实践基地,区域内文化产业发达,特色明显,就业前景广阔。
     
    学生参与中央广播总台节目录制
     
    参加庆祝新中国成立70周年国庆活动
     
    央广总台国庆民歌大赛
    国际化优势

    国外教学实践基地 开设国际课堂 拓宽学生国际视野
    海外教学是学校对应用型人才培养模式的重要探索,以国际化视角,创新学校人才培养模式,更新教学观念,改革教学方法。学校目前已与美国、英国、加拿大、澳大利亚等众多国家高校建立合作关系,在美国纽约电影学院、加州艺术学院,英国摄政大学,澳大利亚西悉尼大学等高校建立海外实践基地。
     
    加州艺术学院课堂
     
    纽约电影学院课堂
    平台优势

    国际大学生微电影节、无人机航拍大赛两大赛事推动专业发展
    由我校主办及承办的国际大学生微电影节和“科德杯”全国大学生无人机航拍竞赛,每年各举办一次,国内、外热爱影视创作的青年人汇聚我校,行业教育专家、明星大咖、精英电影人齐聚我校,共享影视教育与创作交流盛事。

     
    国际大学生微电影盛典颁奖典礼
     
    无人机航拍大赛颁奖典礼
    师资优势

    队伍结构优化创新 名师云集
    学校以中国传媒大学、中央戏剧学院、北京电影学院、中央美术学院、首都师范大学及国内外重点大学师资为依托,聘请了罗锦鳞、仲呈祥、杨永善、赵之成、常莉、云贵彬、田培培、尚扬、董重恂、彭华竞、马龙(美国)、李仁淑(韩国)、冷冶夫、张振华、金德龙、高峰、张福俭、李勤、李永全、朱贤亮、夏骏、姚国强、李亦中、沈振煜、西蒙·佟沛儿SimoneDompeyre(法国)、唐纳德·邓肯Donald Duncan(新西兰)、兰斯·林达尔Lance Lindahl(美国)、大卫·艾伯纳David Ebner(美国)、米歇尔布洛克(美国)等一批著名学者、艺术家在学校任职、授课和讲学。目前学校专职专任教师220人,80%以上具有博士和硕士学位,且主要来自前述一流大学。
     
    好莱坞特效大师大卫·艾伯纳授课
     
    纽约电影节主席乔治·博龙授课
    实践优势

    一流的实习实践基地 强化应用能力的培养
    学校与中央新影集团、国家大剧院、国展中心、798艺术中心、国家新媒体产业基地等百余家校外企业建立了合作关系,联手打造一批一流的、符合学生发展需要的实习实践基地,增强学生的应用能力,提高就业竞争力。
     
    中央新影集团与我校合作签约仪式

    三、艺术类本科专业
     
    备注:1、以上招生计划非最终计划,具体以各省(自治区、直辖市)教育考试院公布为准。2、以上多个招生专业方向一起公布的专业,考生入学后,根据专业成绩、个人意愿在本专业内选择方向就读。

    四、报考条件



    1、按照各省招生考试机构的规定,通过高考报名资格审核,顺利参加2022年普通高等学校全国统一考试。2、部分专业对形象和身体条件有一定的要求:(1)播音与主持艺术、表演(影视表演)、表演(歌舞剧表演):口齿清晰、发声器官与呼吸器官无疾病;五官端正;男生身高一般不低于1.70米,女生身高一般不低于1.60米,专业特别优秀者,条件可适当放宽。(2)表演(社会舞蹈传播)、舞蹈表演(歌舞剧):男生身高一般不低于1.70米,女生身高一般不低于1.60米,专业特别优秀者,条件可适当放宽。(3)摄影、影视摄影与制作专业:无色盲、无色弱、矫正视力4.8以上。3、往届生、应届生均可报考,无男女比例限制。4、北京、天津、河北、山东、上海、浙江、江苏、湖北、福建、辽宁、广东、海南、重庆不限制选考科目。5、所有专业文理兼招。6、我校不限制考生应试外语语种,但考生进校后均以英语为第一外语安排教学,非英语语种的考生须慎重报考。

    五、报名考试安排


    1、报名时间:2022年1月13日-2月20日2、报名方式:“小艺帮”APP。                  3、考试时间:2022年2月6日-3月6日4、考试方式:2022年我校艺术类专业校考在“小艺帮”APP平台进行,采用“在线考试”的方式。请考生及时关注学校招生办网站、招办微信公众号发布的相关公告,按要求进行考前练习、模拟考试,参加在线考试。5、报名考试费:200元/专业,考生网上报名所交材料及费用,无论参加考试与否,不予退还。6、所有艺术专业考试均为一试。7、同一专业不能重复报考,考生可选择兼报两个或两个以上专业。

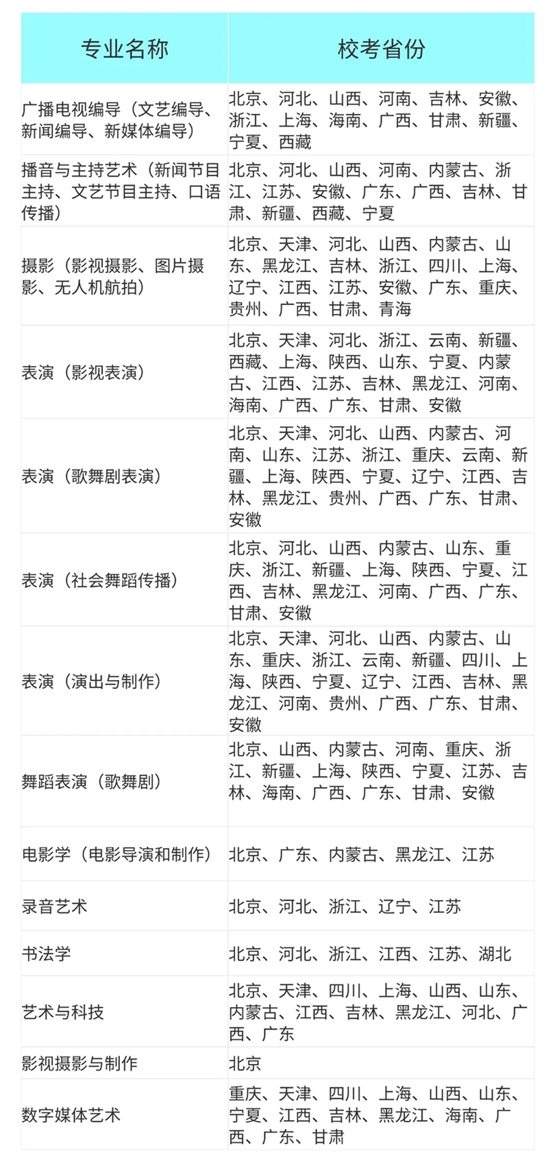
    六、各省校考专业
     
     
    说明:
    1、广播电视编导、播音与主持艺术在浙江、河南、甘肃、安徽为省统考涉及专业,考生需在省统考合格基础上,参加我校校考;其他省份为省统考不涉及专业,考生可直接参加我校校考。2、摄影在浙江、安徽为省统考涉及专业,考生需在省统考合格基础上,参加我校校考;其他省份为省统考不涉及专业,考生可直接参加我校校考。3、舞蹈表演(歌舞剧)、表演(影视表演、歌舞剧表演、社会舞蹈传播、演出与制作)在浙江、河南、安徽为省统考涉及专业,考生需在省统考合格基础上,参加我校校考;其他省份为省统考不涉及专业,考生可直接参加我校校考。4、电影学(电影导演与制作)、数字媒体艺术、录音艺术、书法学、艺术与科技、影视摄影与制作为省统考不涉及专业,考生可直接参加我校校考。

    七、艺术类各专业(招考方向)
    考试内容
    (各专业视频录制要求在“小艺帮”APP查阅)

    01


    广播电视编导(新闻编导、文艺编导、新媒体编导)

    满分100分
    (1)综合论述(根据提供的材料进行答题,应符合专业理论的要求,有一定的专业理论支撑,且观点明确、论据充分、论证有力,40分)
    (2)编讲故事(根据提供的关键词进行故事编讲,故事情节完整,结构顺序合理,60分)

     

    02


    播音与主持艺术(新闻节目主持、文艺节目主持、口语传播)

    满分100分
    (1)自我介绍(介绍本人的基本情况,特长和爱好、个性特点、对自身发展的初步规划等,40分)
    (2)指定文学作品播读(考生抽取稿件,有感情朗读,要有感受,有变化,30分)
    (3)即兴评述(考生抽取话题进行评述,要明确观点,语言自然、流畅,30分)

     

    03


    摄影(图片摄影、影视摄影、无人机航拍)

    满分100分
    (1)综合论述(根据提供的材料进行答题,应符合专业理论的要求,有一定的专业理论支撑,且观点明确、论据充分、论证有力,30分)
    (2)摄影作品分析(根据提供的摄影作品进行论述,要有对摄影的认知能力,70分)

     

    04

    表演(影视表演)

    满分100分
    (1)声乐表演(自备歌曲展示,15分)
    (2)台词朗诵(自备台词朗诵,40分)
    (3)形体展示(自备形体展示,15分)
    (4)命题小品表演(根据抽取题目进行小品展示,30分)

     

    05

    表演(社会舞蹈传播)

    满分100分
    (1)自我介绍(介绍本人的基本情况,特长和爱好、个性特点、对自身发展的初步规划等,20分)
    (2)舞蹈基本功展示(展示考生软开度及跳、转、翻等能力,身体协调性、舞感及表现力等能力,30分)
    (3)舞蹈表演(自选舞蹈剧目:古典舞、民族民间舞、芭蕾舞、拉丁舞、流行舞剧目(组合)任选一项,时长不低于一分钟,要求风格突出、表现力强、表达清晰、流畅干净,30分)
    (4)才艺展示(朗诵/声乐/戏曲表演及其它才艺展示,20分)

     

    06

    表演(歌舞剧表演)

    满分100分
    (1)自我介绍(介绍本人的基本情况,特长和爱好、个性特点、对自身发展的初步规划等,20分)
    (2)自备文学作品朗诵(自备文学作品进行朗诵展示,包含诗歌、小说、散文、寓言故事、台词等,30分)
    (3)音乐特长或舞蹈特长展示(自备音乐或舞蹈作品展示,展示对音乐或舞蹈的掌握程度,30分)
    (4)才艺展示(朗诵/声乐/戏曲表演及其它才艺展示,20分)

     

    07

    表演(演出与制作)

    满分100分
    (1)综合论述(根据提供的材料进行答题,应符合专业理论的要求,有一定的专业理论支撑,且观点明确、论据充分、论证有力,40分)
    (2)编讲故事(根据提供的关键词进行故事编讲,故事情节完整,结构顺序合理,60分)

     

    08

    舞蹈表演(歌舞剧)

    满分100分
    (1)自我介绍(介绍本人的基本情况,特长和爱好、个性特点、对自身发展的初步规划等,20分)
    (2)自备文学作品朗诵(自备文学作品进行朗诵展示,包含诗歌、小说、散文、寓言故事、台词等,30分)
    (3)音乐特长或舞蹈特长展示(自备音乐或舞蹈作品展示,展示对音乐或舞蹈的掌握程度,30分)
    (4)才艺展示(朗诵/声乐/戏曲表演及其它才艺展示,20分)

     

    09

    数字媒体艺术

    满分200分
    (1)综合论述(根据提供的材料进行答题,应符合专业理论的要求,有一定的专业理论支撑,且观点明确、论据充分、论证有力,50分) 
    (2)以下两项二选一即可。
    ①编讲故事(根据提供的关键词进行故事编讲,故事情节完整,结构顺序合理,150分) 
    ②装饰画(根据题目要求以装饰画的画法创作。工具材料:8开纸,铅笔、马克笔、签字笔、水粉等,工具材料不限。黑白或彩色画法不限,150分)

     

    10

    电影学(电影导演和制作)

    满分100分
    (1)综合论述(根据提供的材料进行答题,应符合专业理论的要求,有一定的专业理论支撑,且观点明确、论据充分、论证有力,40分)
    (2)编讲故事(根据提供的关键词进行故事编讲,故事情节完整,结构顺序合理,60分)

     

    11

    录音艺术

    满分100分
    (1)自我介绍(介绍本人的基本情况,特长和爱好、个性特点、对自身发展的初步规划等,20分)
    (2)自备文学作品朗诵(自备文学作品进行朗诵展示,包含诗歌、小说、散文、寓言故事、台词等,40分)
    (3)才艺展示(歌曲演唱、钢琴、器乐演奏、其他才艺展示均可,40分)

     

    12

    艺术与科技

    满分200分
    (1)图形创意
    考试内容:根据提供的材料进行创意组合。
    工具材料:8开纸,铅笔、马克笔、签字笔、水粉等,工具材料不限。黑白或彩色画法不限。
    分值:100分
    (2)装饰画
    考试内容:根据题目要求以装饰画的画法创作。
    工具材料:8开纸,铅笔、马克笔、签字笔、水粉等,工具材料不限。黑白或彩色画法不限。
    分值:100分

     

    13

    书法学

    满分200分
    (1)碑帖临摹
    考试内容:根据提供的临摹范本临摹。
    工具材料:自备四尺对开宣纸一张,自备毛笔、墨汁、墨盘、垫毡、镇尺等。
    分值:100分
    (2)书写实践
    考试内容:根据题目要求进行书写实践。
    工具材料:自备四尺对开宣纸一张,自备毛笔、墨汁、墨盘、垫毡、镇尺等。
    分值:100分

     

    14

    影视摄影与制作

    满分100分
    (1)综合论述(根据提供的材料进行答题,应符合专业理论的要求,有一定的专业理论支撑,且观点明确、论据充分、论证有力,30分)
    (2)摄影作品分析(根据提供的摄影作品进行论述,要有对摄影的认知能力,70分)

     

    八、艺术类专业录取原则

    1、艺术类专业按照各省(自治区、直辖市)教育考试院规定批次录取。2、艺术类专业录取时,考生高考文化课成绩达到所在省区的艺术类本科录取控制分数线后,按照艺术类专业成绩择优录取;专业成绩相同时,优先录取文化课成绩高者。3、对于使用我校校考成绩进行录取的艺术类专业,优先录取具有本校校考合格成绩的考生;计划未完成时,认可其他本科院校相同或相近专业的校考合格成绩,此时按照文化课成绩择优录取。4、视觉传达设计、环境设计、艺术设计学(新媒体、展示设计与策划、建筑景观设计)专业及专业方向不再组织校考,使用各省(自治区、直辖市)美术类专业统考(联考)成绩。5、学校自行组织专业测试省份的数字媒体艺术、艺术与科技、广播电视编导、播音与主持艺术、摄影、电影学、录音艺术、表演、书法学、影视摄影与制作等专业及专业方向,使用我校校考成绩录取。    6、学校没有组织专业测试省份的数字媒体艺术、艺术与科技、广播电视编导、播音与主持艺术、摄影、电影学、录音艺术、表演、书法学、影视摄影与制作等专业及专业方向,使用各省(自治区、直辖市)专业统考(联考)成绩。7、具体艺术类专业录取原则以当地省(自治区、直辖市)教育考试院(高招办)公布为准。
    九、有关说明
     

    1、根据全国疫情防控总体要求及各地具体要求,为保证考试安全、平稳、有序进行,学校视实际情况,调整报名时间、考试方式、考试时间等,如有调整,将在学校本科招生网(http://www.kdcnu.com/zsw/A0804index_1.htm)、招办微信公众号(kedezhaoban)发布相关公告,请广大考生密切关注。
    2、对在艺术类考试过程,有采取编辑处理、替考、弄虚作假等考试作弊行为的考生,学校将按照《国家教育考试违规处理办法》《普通高等学校招生违规行为处理暂行办法》等规定严肃处理。3、按照教育部要求,各地农村和贫困地区等不具备在线考试条件的考生,请及时与我校招生办公室联系,我校将指派专人进行一对一服务,确保考生顺利报名和考试。4、我校预计5月初公布校考成绩,考生可通过我校招生办公室官网(www.kdcnu.com)、招办微信公众号(kedezhaoban)查询本人校考成绩,我校不再邮寄专业合格证,考生可在成绩查询系统自行打印。5、新生入学后,我校将对新生报考条件进行复查。如发现有虚假信息、考试作弊行为等不符合招生条件者,取消其入学资格,退回原地区。
    十、联系方式
    学校官网:http://www.kdcnu.com
    学校官方微信公众平台:KEDEXY招生办微信公众平台:kedezhaoban招生办公室咨询电话:010-89229201学校地址:北京市大兴区榆垡镇榆祥路10号邮政编码:102602

     


    招生工作办公室
    2022年6月12日


    招生简章

    2022年 : 首都师范大学科德学院2022年艺术类本科招生简章

    2021年 : 首都师范大学科德学院2021年艺术类本科招生简章

    流金歲月 「 我的大學 - 我的萬水千山 」

    我的大學 - 我的萬水千山

    「 历年招生信息汇总 」

    「 高考指南-历年招生资讯 」

    2024年8月25日

    「 大學文化-标识系統 」

    2024年8月25日

    「 校史校志-历史沿革 」

    2024年8月23日

    「 畢業季-青春 · 不散场 」

    2024年9月1日

    「 流金歲月-灼灼芳华 」

    2024年8月31日

    「 最美印記-我的大学 」

    2024年9月1日

    「 最美校园-不负韶华 」

    2024年8月24日

    院系(教学机构)设置 ( 2024 )

    2024年8月24日

    招生专业学科 一览表( 2024 )

    2024年8月20日

    各专业学费 / 住宿费标准( 2024 )

    2024年8月20日

    奖学金 / 助学金政策( 2024 )

    2021年6月12日

    2021年招生简章( 图文版 )

    2021年6月1日

    2021年普通高校招生章程

    2024年8月31日

    2024年分省招生录取情况汇总表

    2024年6月14日

    2024年 省內 / 省外 招生计划

    2024年6月12日

    2024年招生简章( 图文版 )

    2024年6月10日

    2024年普通高校招生章程

    2024年6月2日

    2023年分省招生录取分数线

    2023年6月18日

    2023年 省內 / 省外 招生计划

    2023年6月12日

    2023年招生简章( 图文版 )

    2023年6月1日

    2023年普通高校招生章程

    2023年6月11日

    2022年分省招生录取分数线

    2022年6月12日

    2022年招生简章( 图文版 )

    2022年6月18日

    2022年 省內 / 省外 招生计划

    2022年6月1日

    2022年普通高校招生章程

    2022年6月14日

    2021年招生录取情况汇总表

    2021年6月18日

    2021年 省內/ 省外 招生计划

    声明(反馈邮箱)
    本页引用了院校官网资源,版权归原作者所有。 反馈邮箱: School@ChinaNet.com.cn
    首都师范大学科德学院-标识(校名、校徽)


    招生公告 · 招生简章 · 招生计划

    大学志 * 整理招生信息 *

    首都师范大学科德学院-校园风光
    我的大學 流金歲月
    院校全部招生资讯
    大学志

    高考招生 · 官网链接

    • 中华人民共和国教育部

    • 高校毕业生就业服务司

    • 中国高等教育学生信息网

    • 中国教育考试网

    • 全国学生资助管理中心

    • 国家大学生就业服务平台

    • 全国大学生创业服务网

    • 内地(祖国大陆)高校
      面向港澳台招生信息网

    吾心 · 吾志

    大学志 - 大學招生资讯服务平台
    中書院 - 子午書院 - InTimeChina.com

    文化 · 教育

    童謠里(TongYaoLi)文化教育機構 - 专注于为0-18岁儿童和青少年提供包括高端幼儿园和特殊儿童在内的优质教育服务。
    澤路 - 经山历海(泽路) - ChinaMay.com

    关注 · 支持

    子午書院 - 十年苦讀,經春歷夏又秋冬,肆季輪回,初心使然,奔赴山海,不負韶華!
    大学志(大學招生资讯服务平台) ChinaSchool.com.cn
    微信:139 1066 9902

    大學 · 公告 · 資訊

    • 北京
    • 天津
    • 河北
    • 山西
    • 内蒙古
    • 辽宁
    • 吉林
    • 黑龙江
    • 上海
    • 江苏
    • 浙江
    • 安徽
    • 福建
    • 江西
    • 山东
    • 河南
    • 湖南
    • 湖北
    • 广东
    • 广西
    • 海南
    • 重庆
    • 四川
    • 贵州
    • 云南
    • 西藏
    • 陕西
    • 甘肃
    • 青海
    • 宁夏
    • 新疆
    • 港澳
    • 台灣
    • 双一流

    • 世界一流大学建设高校(42所)

    • 世界一流学科建设高校(95所) / 建设学科(465个)

    • 强基计划(36所)

    • 全国招生资讯

    • 奔赴山海,不負韶華 中國最美大學

    • 双高计划

    • 中国特色高水平高职学校建设(56所)

    • 中国特色高水平专业群建设(141所)

    • 高职专科院校(1486所)

    • 年 高职单招(提前招 / 五年一贯制 )招生信息

    • 985 / 211

    • 985高校(39所)

    • 211高校 / 学科建设(116所)

    • 年高考分数线

    • 年全国省市区大學院校 招生公告 招生章程 招生简章 招生计划 录取分数 招生指南

    • 年內地(祖國大陸)高校面向港澳臺招生資訊

    • 年全国各省市区 / 高考查分 / 录取查询

    • 艺术类(归类为艺术性质)院校(104所)

    • 年 全国普通高等学校名单

    大学志
    上銀科技
    大学志

    chinaschool.com.cn

    新高考

    newgaokao.cn

    港澳台聯考

    newsgaokao.com

    童謠里

    china-room.com

    吾心志

    zhichina.com

    志愿填报

    School.Run

    華晴

    timechinese.com.cn

    銀驍

    s-yin.com

    澤路

    chinamay.com

    中書院 · 吾心

    CollegeBook.com.cn

    鄉集

    hometownsky.com

    子午書院

    chinabook.com.cn

    新 · 時代

    newtimes.com.cn

    新 · 資訊

    newsnews.com.cn

    子午光年

    intimechina.com

    經山曆海

    经山历海(泽路)

    • 高考季
    • 流金歲月 - 我的大學
    • 泽路 - 智选大學
    • 国际教育
    • 移动客戶端
    • 关于我们
    • 隐私声明
    • 版权声明
    • 免责声明
    • 外宣与合作服务 · 大學院校宣传及招生信息发布服务
    • 联系我们

    © 大学志®及/或其关联公司及特许人 版权所有

    • 投诉邮箱:news@ChinaNet.com.cn
    • 京ICP备2021015166号
    • 京公网安备 11011202003165号 京公网安备 11011202003165号
    • 运维主体:上銀科技 · 北京