211工程(2008年)
“中西部高校提升综合实力”高校(2012年)
部省合建高校(2018年)
2025年9月8日
整理: 大学志
ChinaSchool.
青海大学坐落于高原古城—夏都西宁。学校前身为青海工学院,始建于1958年。1960年11月,与青海农牧学院、青海医学院、青海财经学院合并为青海大学,1969年被撤销。1971年恢复青海工农学院,设有工、农两大学科。1988年恢复青海大学。1997年10月,青海畜牧兽医学院并入青海大学。2001年1月,青海省农林科学院、青海省畜牧兽医科学院、青海财经职业学院整建制划归青海大学,2004年青海医学院并入,组建成新的青海大学。
学校目前已发展成为一所理、工、农、医、经、管、法及交叉学科协同发展的教学研究型大学。2001年以来,清华大学、西北农林科技大学、中国地质大学(北京)、华东理工大学、上海交通大学、北京化工大学等6所知名高校先后对口支援青海大学,形成了“1+5”对口支援帮扶新格局;2004年成为青海省人民政府与教育部共同建设的“省部共建”大学;2008年成为国家“211工程”重点建设大学;2012年入选全国14所“中西部高校提升综合实力”高校行列;2016年成为国家首批百所创新创业示范校;2017年入选国家“世界一流学科”建设高校;2018年成为教育部与青海省人民政府“部省合建”高校;2019年澜湄青创赛系列活动进入“庆祝中华人民共和国成立70周年大型成就展”;2020年荣获“全国文明校园”荣誉称号;2021年获批水利工程、草学等4个一级学科博士点,获批数量名列全国高校第三;2022年成功入选全国147所新一轮“双一流”建设高校,生态学学科再次入选“世界一流”建设学科。
学校占地3000余亩,面向全球和全国31个省、市、自治区招生,全日制在校生近2.8万人,其中本科生近2.2万人,研究生6000余人。目前,学校有教职工2089人(不含附属医院),专任教师中有博士近800人。
学校现有世界一流建设学科1个、国家重点(培育)学科2个;国家“211工程”重点建设学科5个,国内一流建设学科4个、省内一流建设学科2个;部省合建优势特色学科群3个;省级重点学科46个。有一级学科博士学位授权点7个,一级学科硕士学位授权点21个、交叉学科硕士学位授权点1个,二级学科硕士学位授权点191个;有硕士专业学位授权类别18个,135个专业领域;有博士后科研流动站1个;入选ESI全球前1%学科7个。有本科专业66个、国家级特色专业6个、国家级教学团队4个、国家级人才培养模式创新实验区1个、国家级实验教学示范中心1个、国家级精品视频公开课3门、国家级一流课程12门、国家级一流专业建设点21个、国家级卓越计划项目9项、国家级大学生校外实践教育基地1个、国家级专业综合改革项目1项;国家级虚拟教研室2个;全国黄大年式教学团队2个;全国思政名师工作室1个;国家级教学名师3名;行业教学名师2人。有国家重点实验室1个、国家重点实验室分室3个、国家地方联合工程实验室(研究中心)3个、国家野外科学观测研究站1个、教育部重点验室4个、教育部工程研究中心2个、教育部野外科学观测研究站1个、农业农村部实验室(中心)9个、国家林业草原局重点实验室(工程研究中心)2个、水利部重点实验室(筹建)1个、教育部协同创新中心2个。省实验室4个、省级高校重点实验室18个、省级科技重点实验室23个。
学校现有双聘院士9人,特聘教授62人,“长江学者奖励计划”特聘教授8人、青年项目1人,国家“千人计划”专家2人、国家“杰出青年基金”获得者2人,入选国家“万人计划”、国家“百千万人才工程”、教育部“新世纪优秀人才支持计划”等国家级人才25人,享受“国务院特殊津贴专家”45人,获国家创新争先奖、香港何梁何利基金科学与技术创新奖、霍英东教育基金会青年教师奖、中国侨界(创新人才)贡献奖、第三世界国家科学院全球唯一基础医学奖等20人,全国及省级教学名师、优秀教师、教育工作者30余人,省级优秀专家、优秀专业技术人才60余人,入选青海省“高端创新创业人才”项目964人,团队项目38个,青海省“135”高层次人才、省级自然科学与工程技术学科带头人269人。1个团队入选“教育部创新团队发展计划”,16个研究团队入选“青海省人才小高地”。
学校积极推进产学研深度融合,主动服务国家战略和区域经济社会发展,在三江源生态保护、高原农牧业、高原医学、藏医药学、盐湖化工、新能源新材料等方面形成了鲜明的学科优势和办学特色,培养了一大批应用型人才,为青海经济建设和社会发展做出了积极贡献。
2016年以来,学校获批科研项目4177项,其中主持国家重点研发计划11项,科研经费总计超26.7亿元,鉴定科研成果1293项。获国家科技进步二等奖1项、全国争先创优奖3项,省部级及以上奖178项、青海省科学技术重大贡献奖4人次,在国内外各种刊物上发表学术论文15200余篇。
学校坚持开放办学,不断加强对外交流与合作。先后与30多个国家和地区的高校、科研机构、政府部门等签署了交流合作备忘录,开展务实合作。加入了“丝绸之路农业教育科技创新联盟”,“澜沧江-湄公河流域大学联盟”等国际合作与交流组织,入选“高等学校学科创新引智计划(111计划)”,获批“藏医药国际合作基地(青海)”,清华大学—奥克兰大学—青海大学“三兄弟”合作持续开展,成为中新人文交流的一大“亮点”。国际交流与合作正在以全方位、多领域、有特色、高水平的态势不断扩大。
站在新的历史起点,学校秉承“志比昆仑,学竞江河”的校训,弘扬新青海精神,以立德树人为根本,以支撑创新驱动发展战略、服务经济社会发展为导向,努力把学校建设成为有特色、高水平的现代大学。
青海大学
以上数据截止到2025年7月

大学风光 · 1
青大
棠梨落雨 · 陌上花开

大学风光 · 2
青大
棠梨落雨 · 陌上花开

大学风光 · 3
青大
棠梨落雨 · 陌上花开

大学风光 · 4
青大
棠梨落雨 · 陌上花开
第一章 总 则
第一条 为保证学校本科招生工作顺利进行,维护学校和考生合法权益,确保学校招生工作阳光、公正,根据《教育部关于做好2025年普通高校招生工作的通知》(教学〔2025〕1号)及教育部、青海省教育厅高考招生录取工作的相关规定,结合学校实际,特制定本章程。
第二条 学校全称为青海大学,是一所涵盖工、农、医、管、理、法、经和交叉学科的综合性教学研究型大学。学校是国家“双一流”建设高校、教育部与青海省人民政府“部省合建”高校。面向全球和全国31个省(自治区、直辖市)招生。
办学层次:学校具有学士、硕士、博士学位授予权,是具有普通高等学历教育招生资格的全日制公办学校。
上级主管部门:青海省教育厅
学校标识码:4163010743
学校主校区地址:青海省西宁市城北区宁大路251号
第三条 学生在规定的年限内,完成各专业培养方案的所有环节和学分,达到毕业要求,颁发经教育部电子注册的青海大学毕业证书,符合学位授予条件的,授予青海大学相应学科门类的学位证书。
第四条学校在招生工作过程中不以设置奖金或违规承诺录取等方式争抢生源。
第二章 组织机构及其职责
第五条 学校成立普通本科招生委员会和普通本科招生录取工作领导小组(下设普通本科招生办公室)。招生委员会负责指导和监督学校本科招生工作。普通本科招生录取工作领导小组是学校本科生招生议事决策机构,全面领导学校普通本科招生工作,对本科招生章程、分省招生计划、录取规则、新生入学资格复查等方面的重要事项进行集体决策,研究部署教育部及省级招生主管部门安排的有关工作。
第六条 普通本科招生办公室为学校招生常设机构,其主要职责是按照教育部和上级主管部门的规定,执行学校普通本科招生委员会、普通本科招生录取工作领导小组的决定,具体负责学校普通本科招生日常工作。
第七条 学校成立招生监督工作办公室,设在学校巡察办,负责监督学校普通本科考试、招生、录取等各环节工作,维护招生录取的公平、公正、公开,维护广大考生的合法权益。在招生工作中的信访举报由校纪委负责受理。
第三章 招生计划
第八条 学校根据国家核定下达的招生计划,并结合学校在各省(自治区、直辖市)的生源情况,面向全国31个省(自治区、直辖市)招生。学校2025年本科招生预留计划不超过本年度本科招生总计划的1%,用于平行志愿投档范围内合格生源的调剂录取。最终招生专业及计划数以各省级招生机构审核公布的为准。
第四章 录取规则
第九条 学校根据在各省(自治区、直辖市)的招生计划和生源情况确定调档比例。按照平行志愿投档的批次,根据该省招生主管部门相关规定录取,调档比例原则上控制在105%以内;按照顺序志愿投档的批次,调档比例原则上控制在120%以内。学校按照各省(自治区、直辖市)招生**提供的考生电子档案信息作为录取新生的依据。
第十条 采用“3+1+2”或“3+3”模式的高考综合改革省份,考生须符合学校各专业高考选考科目要求。学校本科招生专业选考科目要求以各省级招生机构审核公布的为准。
第十一条实行平行志愿投档模式的省(自治区、直辖市)或计划类型,若首轮投档后计划未完成,接收征集志愿投档考生。
第十二条 实行顺序志愿投档的省(自治区、直辖市)或计划类型,按生源省(自治区、直辖市)投档规则,我校优先录取第一志愿的考生,若第一志愿考生人数不足时,依次录取第二、第三……及征集志愿的考生。
第十三条 普通类专业进档考生的专业安排以投档成绩(有投档校验位的省区含投档校验位)作为主要依据,按照“分数优先,遵循志愿(专业之间无分数级差)”的原则分配专业(含顺序志愿模式进档考生的专业安排)。即依据考生志愿,按照考生投档成绩从高到低排序录取。当考生填报的专业志愿均未被录取时,对服从专业调剂者,调剂到其未填报且学校未录满的专业录取,对不服从专业调剂者,学校将予以退档。
若考生所在省(自治区、直辖市)有相关录取排位(或投档排位)规则,则按该省排位规则择优录取。考生投档成绩(含政策性加分)相同时,若考生所在省(自治区、直辖市)无相关排位规则,或按该省(自治区、直辖市)相关规则无法确定考生排位,则按以下单科顺序及成绩从高到低排序择优录取。实行文理分科省份的单科顺序:文史类为文科综合、语文、数学、外语,理工类为理科综合、数学、语文、外语;实行“3+3”选科模式省份的单科顺序:语文、数学、外语、第一高分选考科目、第二高分选考科目、第三高分选考科目;实行“3+1+2”选科模式省份的单科顺序:历史类为语文、数学、外语、首选科目、第一高分再选科目、第二高分再选科目;物理类为数学、语文、外语、首选科目、第一高分再选科目、第二高分再选科目。
第十四条 在调档和专业分配时,承认各省(自治区、直辖市)根据教育部相关规定给予考生的政策性加分。
第十五条 其他招生录取要求
1.护理学专业不招收无志愿男生。
2.藏医学、藏药学专业只招收民族语言(藏语)考生。
3.国家贫困专项计划、地方贫困专项计划及青海省省内专项计划报考条件以青海省教育招生考试院公布的为准。2024年被专项计划录取后放弃入学资格或退学的考生,不再具有专项计划报考资格。
4.普通全日制专升本招生工作按照青海省教育厅相关要求和学校《2025年普通全日制专升本考试报名工作的通知》执行。
第十六条 学校公共外语课仅具备开设大学英语和日语课程相关条件,请其他语种的考生谨慎报考。
第十七条 本科招生体检标准按照教育部、原卫生部、中国残疾人联合会印发的《普通高等学校招生体检工作指导意见》及有关补充规定执行。患有下列疾病者,学校有关专业可不予录取:
1.轻度色觉异常(俗称色弱)可不予录取的专业:化学工程与工艺、能源化学工程、临床医学、口腔医学、麻醉学、医学影像、医学检验、护理学、预防医学、中医学、针灸推拿学、康复治疗学、药学、中药学、生物技术、地质工程、资源勘查工程、生物工程、动物医学、动物科学、生态学、食品科学与工程、农学、园艺、植物保护、林学、园林、农业资源与环境、环境工程、过程装备与控制工程。
2.色觉异常Ⅱ度(俗称色盲)可不予录取的专业:除同轻度色觉异常外,还包括冶金工程专业。
3.不能准确在显示器上识别红、黄、绿、兰、紫各颜色中任何一种颜色的数码、字母者可不予录取的专业:计算机科学与技术。
患有相关疾病,学校可不予录取、不宜就读的专业情况参见《普通高等学校招生体检工作指导意见》,建议考生根据本人身体状况,参照相关规定,从录取、学习、就业和未来发展的角度考量,谨慎填报专业志愿。此外,患有下列疾病者,学校相关专业需慎报:
1.任何一眼矫正到4.8镜片度数大于800度者;不能准确识别红、黄、绿、兰、紫各种颜色中任何一种颜色的导线、按键、信号灯、几何图形者;两耳听力均在3米以内或一耳听力在5米另一耳全聋者。存在以上任何体检问题的考生需慎报专业:电气工程及其自动化、储能科学与工程、新能源材料与器件。
2.轻度色觉异常(俗称色弱),色觉异常‖度(俗称色盲)或不能准确识别红、黄、绿、兰、紫各种颜色中任何一种颜色的导线、按键、信号灯、几何图形者需慎报专业:测绘工程、城乡规划。
新生入学后进行体检复查,凡不符合条件或有舞弊行为的,学校取消其入学资格,退回生源地。
第十八条 大类招生的专业,学生进校经过一年至两年基础平台课程学习后,将结合本人在校学习成绩及专业意向,按照各招生学院大类分流管理的具体办法,在大类所涵盖的专业内进行分流。
第五章 附则
第十九条 新生报到及资格复查
1.被录取新生必须持录取通知书和本人身份证按时入学,根据要求到指定学院报到。对未经学校批准,在学校规定的报到截止日期2周内未到校报到的,视为自动放弃入学资格。
2.按照《青海大学关于建立健全学生学籍学历管理长效机制的实施办法》,在入校3个月内对新生进行资格复查。经复查不合格或有弄虚作假的,学校将视不同情况进行处理,直至取消入学资格。
3.少数民族预科学生录取后在青海民族大学预科部培养一年,最终安排以《新生入学须知》为准。
第二十条 收费标准
1.学费标准:我校收费标准严格按照青海省发展和改革委员会、青海省财政厅、青海省教育厅的有关规定执行【青发改价格〔2023〕628号】。经管类专业4720元/生·年;工学类专业5460元/生·年;理学类5250元/生·年;农学类5250元/生·年;医学类专业5770元/生·年。
2.住宿费标准:学校统一安排学生住宿,实行公寓化管理,收费按《青海省发展和改革委员会 青海省教育厅关于印发公办普通高等院校学生公寓住宿收费标准的通知》【青发改函〔2024〕469号】的审批标准执行,根据所住房型,600元-1200元/生·年不等。
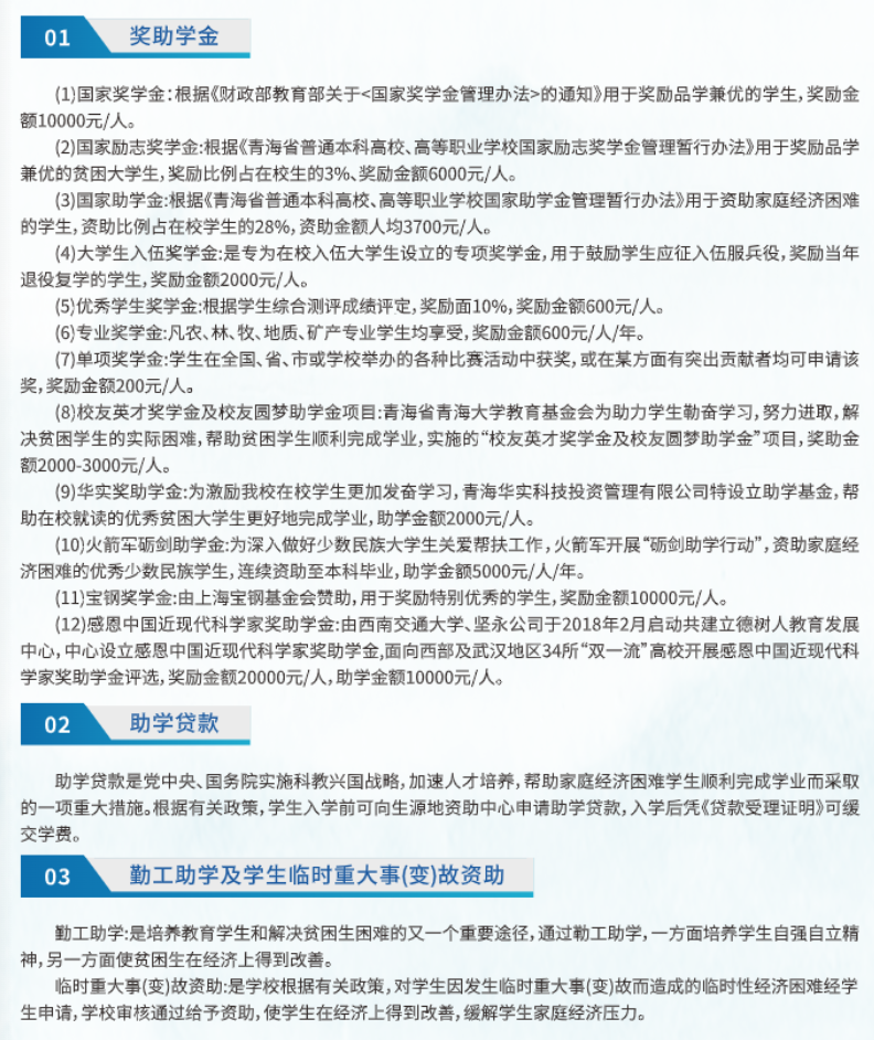
第二十一条 资助政策
家庭经济困难的新生,符合政策要求的,可办理国家生源地信用助学贷款。对家庭经济仍有困难的同学,学校将采取国家奖学金、国家励志奖学金、国家助学金、校内助学金、临时困难补助、勤工助学、社会捐助等多项有效措施,帮助其完成学业,决不让学生因家庭经济困难而辍学。
第二十二条 适用范围
本章程适用于青海大学全日制普通本科招生工作,自公布之日起施行,由学校普通本科招生办公室负责解释。未尽事宜,由青海大学招生工作委员会依据国家招生政策及有关规定进行补充。
联系方式:青海大学本科招生办公室
电 话:(0971)5310697
传 真:(0971)5310697
邮政编码:810016
E-mail:zsb@qhu.edu.cn
网 址:http://www.qhu.edu.cn
通讯地址:青海省西宁市城北区宁大路251号青海大学本科招生办公室
注:本章程内容最终以阳光高考平台公布为准






招生工作办公室
2025年6月20日
2025年5月30日
2025年5月30日
招生工作办公室
2025年6月1日
青海大学2024年本科专业一览表 |
||
所在学院 |
专业名称 |
授予学科门类 |
青海大学医学院 |
临床医学 |
医学 |
麻醉学 |
医学 |
|
医学影像学 |
医学 |
|
口腔医学 |
医学 |
|
预防医学 |
医学 |
|
中医学 |
医学 |
|
针灸推拿学 |
医学 |
|
药学 |
理学 |
|
中药学 |
理学 |
|
康复治疗学 |
理学 |
|
医学检验技术 |
理学 |
|
护理学 |
理学 |
|
青海大学农牧学院 |
食品科学与工程 |
工学 |
乳品工程 |
工学 |
|
农学 |
农学 |
|
园艺 |
农学 |
|
植物保护 |
农学 |
|
农业资源与环境 |
农学 |
|
动物科学 |
农学 |
|
动物医学 |
农学 |
|
林学 |
农学 |
|
园林 |
农学 |
|
草业科学 |
农学 |
|
青海大学化工学院 |
应用化学 |
工学 |
过程装备与控制工程 |
工学 |
|
自动化 |
工学 |
|
化学工程与工艺 |
工学 |
|
制药工程 |
工学 |
|
能源化学工程 |
工学 |
|
环境工程 |
工学 |
|
青海大学财经学院 |
经济学 |
经济学 |
金融学 |
经济学 |
|
国际经济与贸易 |
经济学 |
|
信息管理与信息系统 |
管理学 |
|
工商管理 |
管理学 |
|
会计学 |
管理学 |
|
财务管理 |
管理学 |
|
人力资源管理 |
管理学 |
|
电子商务 |
管理学 |
|
旅游管理 |
管理学 |
|
青海大学生态环境工程学院 |
生物技术 |
理学 |
生态学 |
理学 |
|
环境科学 |
理学 |
|
环境生态工程 |
工学 |
|
生物工程 |
工学 |
|
青海大学藏医学院 |
藏医学 |
医学 |
藏药学 |
理学 |
|
青海大学机械工程学院 |
机械设计制造及其自动化 |
工学 |
材料成型及控制工程 |
工学 |
|
机械电子工程 |
工学 |
|
工业设计 |
工学 |
|
材料科学与工程 |
工学 |
|
冶金工程 |
工学 |
|
青海大学地质工程学院 |
测绘工程 |
工学 |
地质工程 |
工学 |
|
资源勘查工程 |
工学 |
|
青海大学计算机技术与应用学院 |
计算机科学与技术 |
工学 |
信息工程 |
工学 |
|
青海大学土木水利学院 |
土木工程 |
工学 |
给排水科学与工程 |
工学 |
|
水利水电工程 |
工学 |
|
城乡规划 |
工学 |
|
工程管理 |
工学 |
|
土木、水利与交通工程 |
工学 |
|
青海大学能源与电气工程学院 |
新能源材料与器件 |
工学 |
电气工程及其自动化 |
工学 |
|
储能科学与工程 |
工学 |
|
新能源科学与工程 |
工学 |
|
招生工作办公室
2025年6月20日
收费标准
1.学费标准:我校收费标准严格按照青海省发展和改革委员会、青海省财政厅、青海省教育厅的有关规定执行【青发改价格〔2023〕628号】。经管类专业4720元/生·年;工学类专业5460元/生·年;理学类5250元/生·年;农学类5250元/生·年;医学类专业5770元/生·年。
2.住宿费标准:学校统一安排学生住宿,实行公寓化管理,收费按《青海省发展和改革委员会 青海省教育厅关于印发公办普通高等院校学生公寓住宿收费标准的通知》【青发改函〔2024〕469号】的审批标准执行,根据所住房型,600元-1200元/生·年不等。
资助政策
家庭经济困难的新生,符合政策要求的,可办理国家生源地信用助学贷款。对家庭经济仍有困难的同学,学校将采取国家奖学金、国家励志奖学金、国家助学金、校内助学金、临时困难补助、勤工助学、社会捐助等多项有效措施,帮助其完成学业,决不让学生因家庭经济困难而辍学。


招生工作办公室
2025年9月8日

我的大学
资料整理: 大学志 · ChinaSchool

我的大学
资料整理: 大学志 · ChinaSchool

我的大学
资料整理: 大学志 · ChinaSchool

我的大学
资料整理: 大学志 · ChinaSchool

我的大学
资料整理: 大学志 · ChinaSchool

我的大学
资料整理: 大学志 · ChinaSchool

我的大学
资料整理: 大学志 · ChinaSchool

我的大学
资料整理: 大学志 · ChinaSchool

我的大学
资料整理: 大学志 · ChinaSchool

我的大学
资料整理: 大学志 · ChinaSchool





