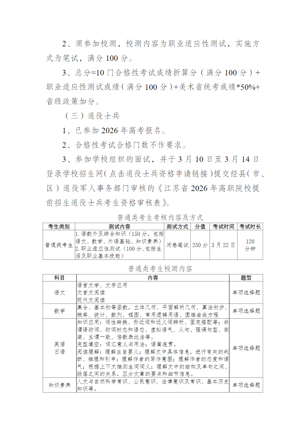
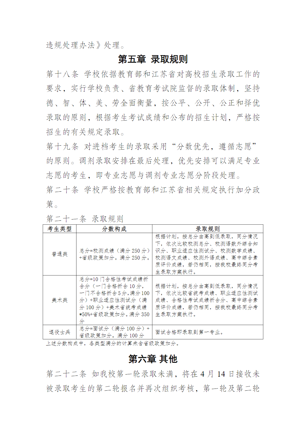
江苏
招生简章
2026年 : 常州信息职业技术学院2026年提前招生简章
2025年 : 常州信息职业技术学院2025年中职职教高考招生章程
2025年 : 常州信息职业技术学院2025年提前招生章程
2023年 : 常州信息职业技术学院2024年中职职教高考招生章程
2022年 : 常州信息职业技术学院2022年中职职教高考招生章程
2021年 : 常州信息职业技术学院2021年对口单招简章
欢迎报考 - 常州信息职业技术学院

所在位置:




招生简章
2026年 : 常州信息职业技术学院2026年提前招生简章
2025年 : 常州信息职业技术学院2025年中职职教高考招生章程
2025年 : 常州信息职业技术学院2025年提前招生章程
2023年 : 常州信息职业技术学院2024年中职职教高考招生章程
2022年 : 常州信息职业技术学院2022年中职职教高考招生章程
2021年 : 常州信息职业技术学院2021年对口单招简章



大学志 * 整理招生信息 *