Top

所在位置:

  • 首页
  • 浙江省高校名单
  • 湖州学院
  • 湖州学院2024年退役大学生士兵免试专升本招生简章
  • 湖州学院
  • 湖州学院
  • 湖州学院
  • 湖州学院

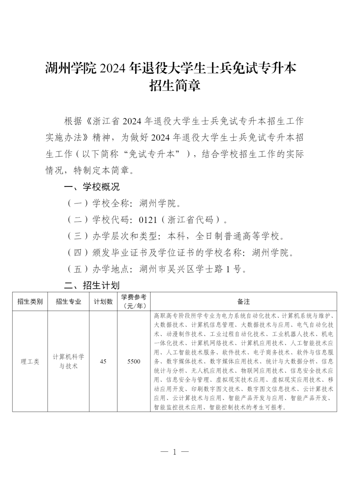
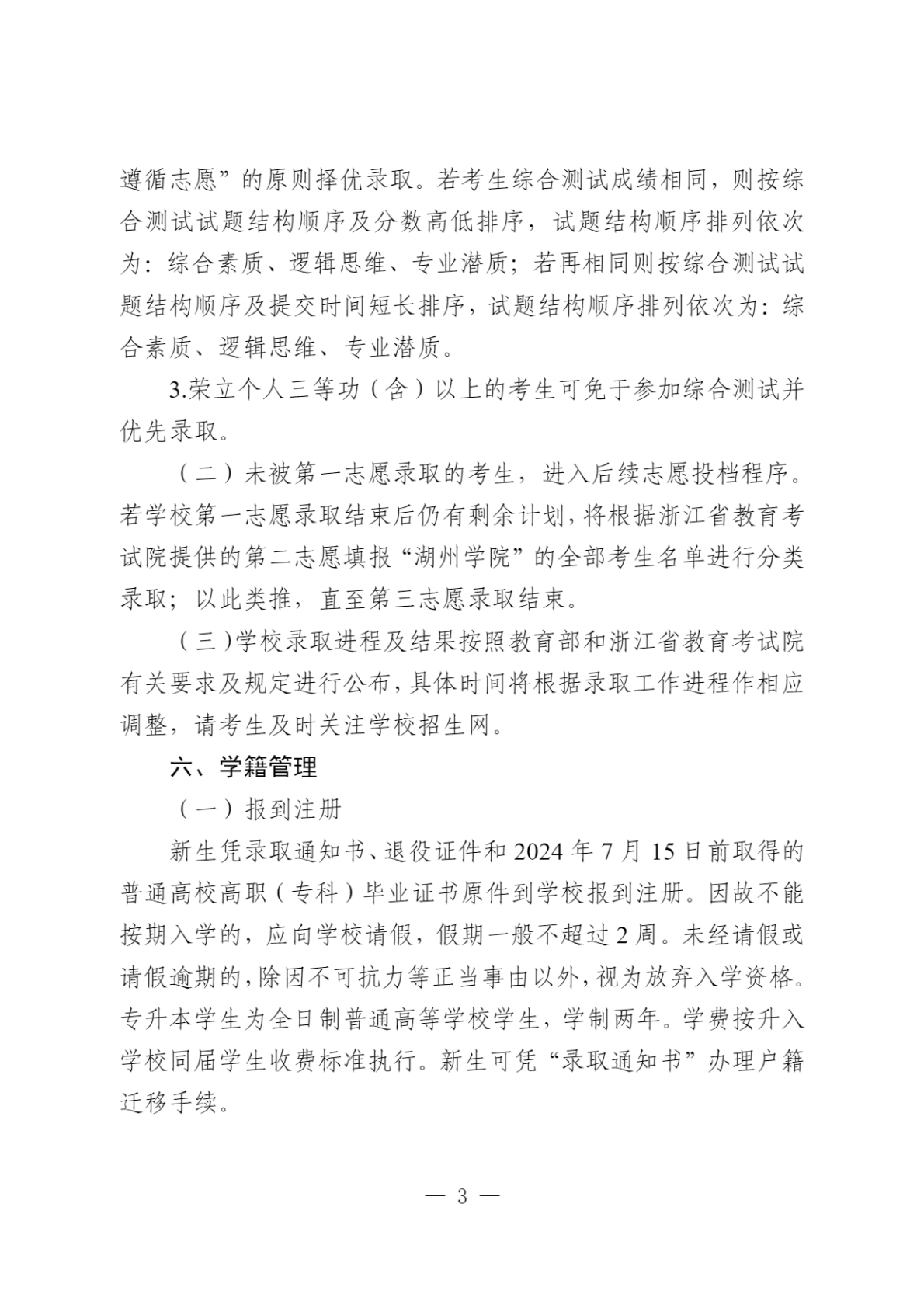
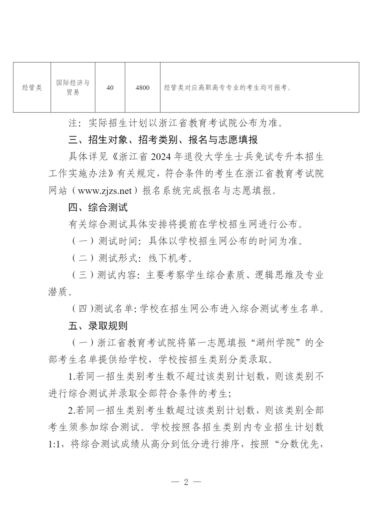
湖州学院2024年退役大学生士兵免试专升本招生简章

院校招生办公室

发布日期:2024年6月12日

资料来源: 院校官方网站

返回大學主页



杭州

杭州

杭州

杭州

杭州「 相关文件及说明 」

注:此源文件转载于院校官网,版权归院校所有。

【湖州学院2024年退役大学生士兵免试专升本招生简章.pdf】点击下载或在线观看



招生简章

2024年 : 湖州学院2024年退役大学生士兵免试专升本招生简章

2024年 : 湖州学院2024年体育专业特招生招生简章

2023年 : 湖州学院2023年“三位一体”综合评价招生章程

流金歲月 「 我的大學 - 我的萬水千山 」

我的大學 - 我的萬水千山

声明(反馈邮箱)
本页引用了院校官网资源,版权归原作者所有。 反馈邮箱: School@ChinaNet.com.cn
湖州学院-标识(校名、校徽)


招生公告 · 招生简章 · 招生计划

大学志 * 整理招生信息 *

湖州学院-校园风光
我的流金歲月
高考季