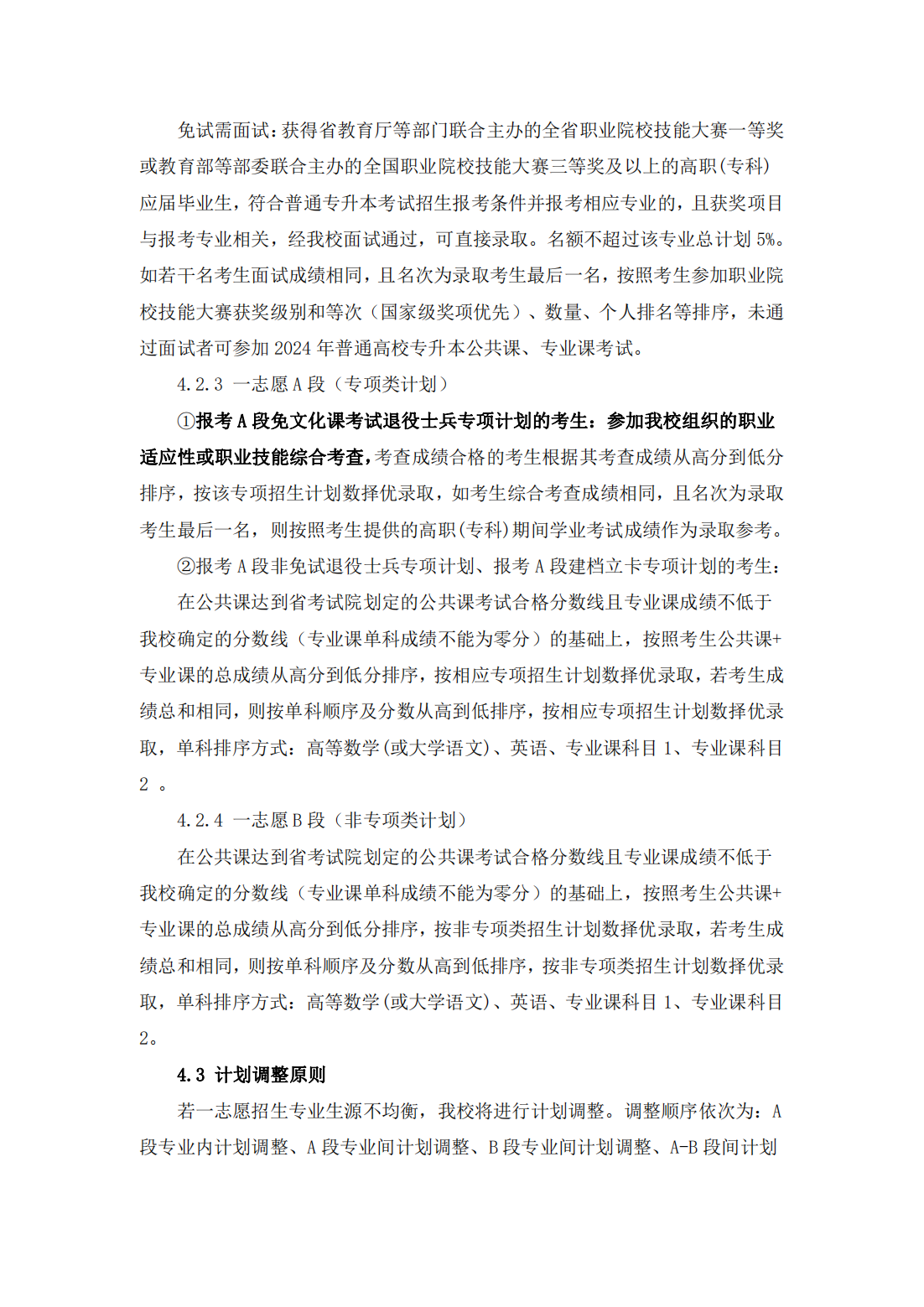
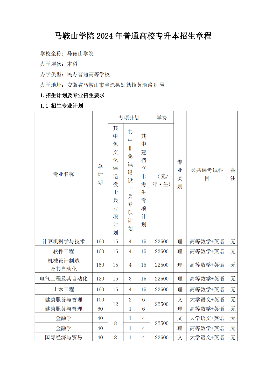
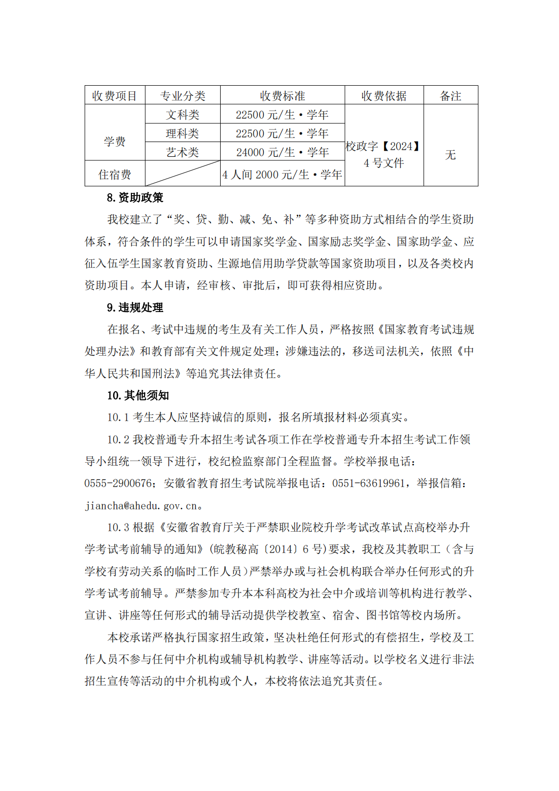
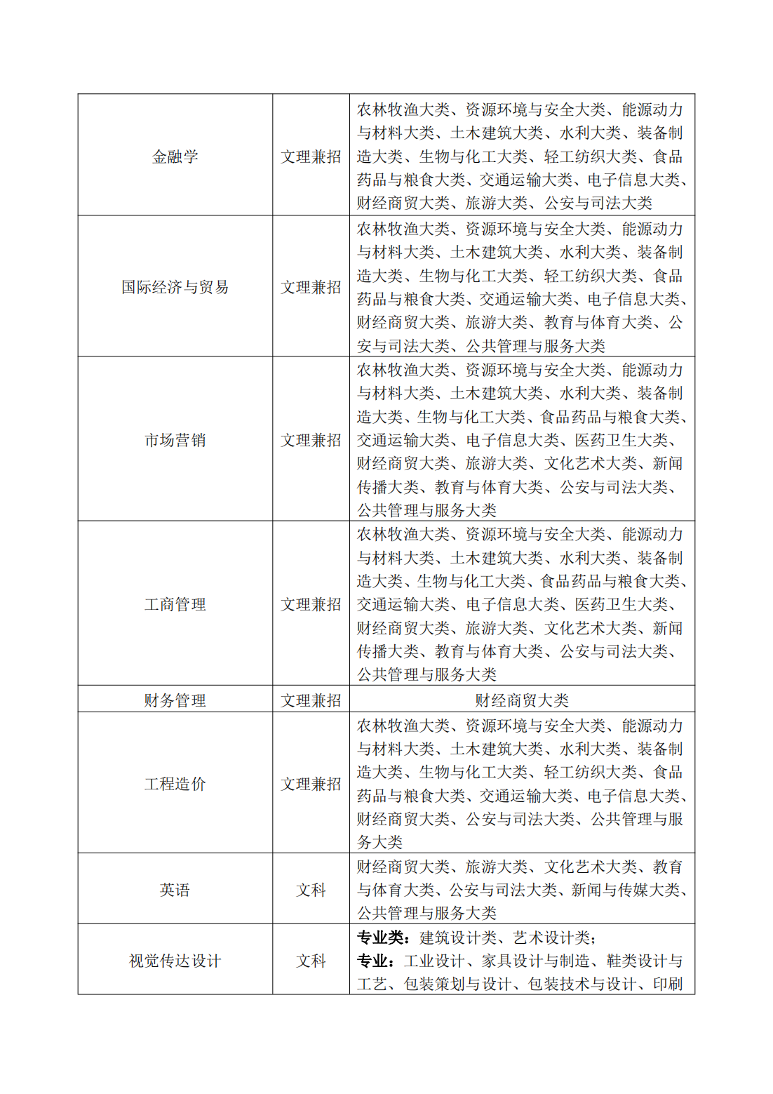
所在位置:
招生简章
2024年 : 马鞍山学院2024年普通高校专升本招生章程
2023年 : 马鞍山学院2023年普通高校专升本招生章程
2022年 : 马鞍山学院2022年普通高校专升本招生章程
2021年 : 马鞍山学院2021年普通高校专升本招生章程
流金歲月 「 我的大學 - 我的萬水千山 」





招生简章
2024年 : 马鞍山学院2024年普通高校专升本招生章程
2023年 : 马鞍山学院2023年普通高校专升本招生章程
2022年 : 马鞍山学院2022年普通高校专升本招生章程
2021年 : 马鞍山学院2021年普通高校专升本招生章程



大学志 * 整理招生信息 *